Logo

American Heart Association

  123
  0


Final ID: Mo3131

Deciphering the Mechanism of Action of Drug Combinations by Boolean Modeling of Transcriptomes: a Case Study of Atorvastatin/Simvastatin and Ezetimibe

Abstract Body (Do not enter title and authors here): Introduction: Drug combinations offer increased therapeutic efficacy and reduced toxicity and plays a vital role in treating chronic complex diseases. Understanding a drug combination's mechanism of action (MoA) can provide important insights into its therapeutic efficacy. The MoA of many FDA-approved drugs, however, often remains unclear.
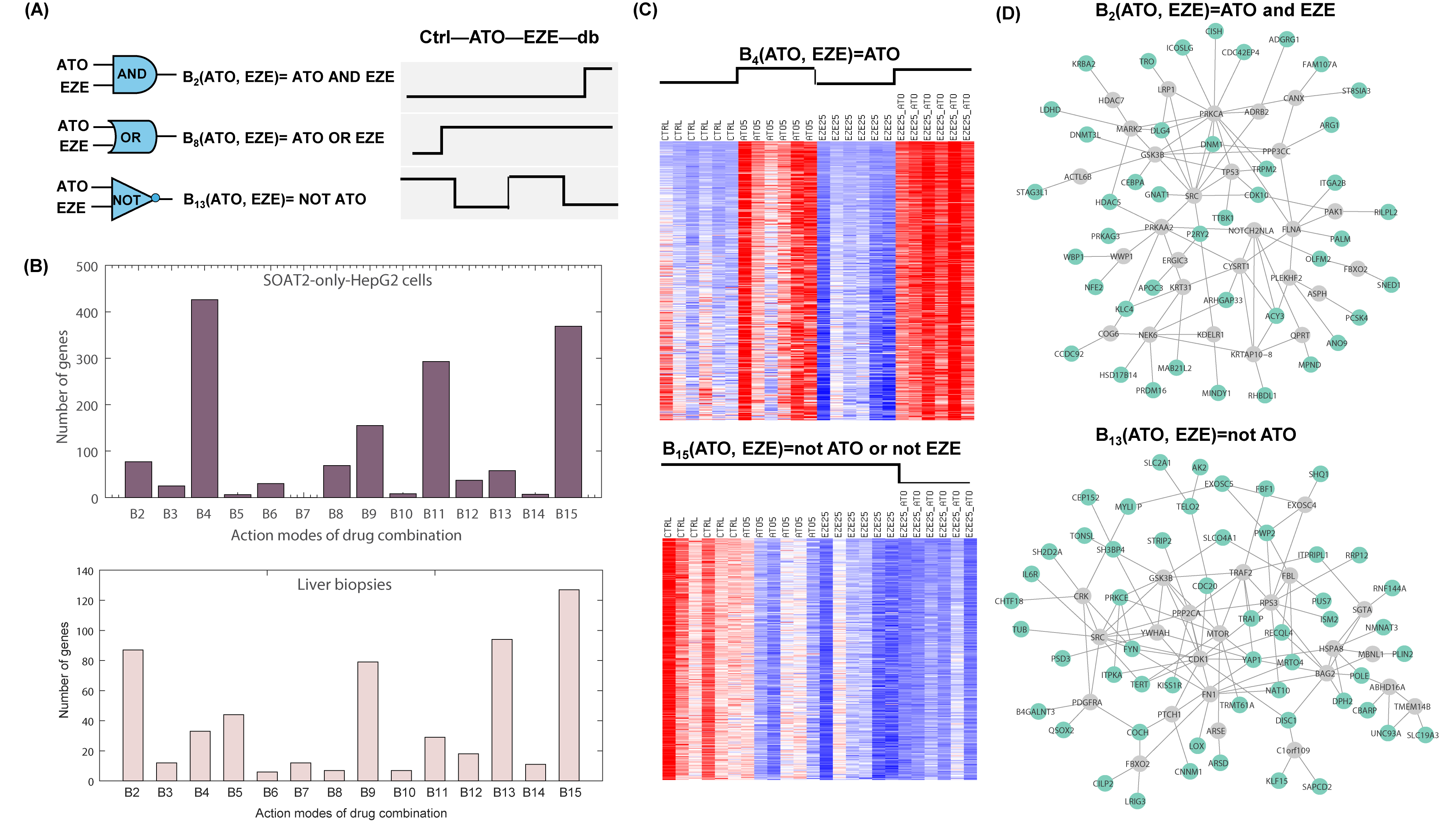
Methods: In this study, we investigated the combination of a statin [atorvastatin (ATO) or simvastatin (SIM) plus ezetimibe (EZE)] and utilized drug-treated RNA-seq transcriptome data from SOAT2-only-HepG2 cells (treated with ATO 5 umol/L, EZE, 25 umol/L, their combination or vehicle) and from liver biopsies of patients with uncomplicated cholesterol gallstone disease in the Stockholm Study (a single-blind, randomized trial with SIM 80 mg daily, EZE 10 mg daily, their combination, or placebo) to decipher the underlying molecular mechanisms of the drug combination. We proposed a Boolean logical modeling framework to simulate the MoA of a drug combination. Specifically, fourteen two-variable Boolean models were used to describe the combinatory relationships of ATO/SIM and EZE. Thereafter, a pattern matching approach was applied to associate drug-induced differentially expressed genes with the idealized differential expression templates derived from Boolean models.
Results: We found 1,560 and 594 genes differentially expressed in at least one treatment condition in SOAT2-only-HepG2 cells and liver biopsies, respectively. Our analysis revealed both expected and novel combinatorial modes of ATO/SIM and EZE. For example, ATO independently activates downstream genes (i.e. B4(ATO,EZE)=ATO), and ATO and EZE synergistically inhibits downstream genes (i.e. B15(ATO,EZE)=NOT (ATO AND EZE)) , as the two most prevalent MoAs in SOAT2-only-HepG2 cells (Figure 1). Similarly, the combination of SIM and EZE synergistically inhibiting downstream genes was also the most prevalent MoA in the liver biopsies. We mapped the downstream genes of each combinatorial mode to the human interactome and obtained underlying subnetworks, which are important for understanding the therapeutic effects of the drug combination. Functional enrichment and disease-association analyses of the downstream suggest the additional therapeutic indications of the drugs.
Conclusion: Drug-induced transcriptomes are informative in deciphering the MoA of drug combinations using Boolean logical modeling. This framework can be easily extended to the combinations of three drugs.
  • Wang, Ruisheng  ( Brigham and Women’s Hospital , Boston , Massachusetts , United States )
  • Pedrelli, Matteo  ( Karolinska Institute , Stockholm , Sweden )
  • Ahmed, Osman  ( Karolinska Institute , Stockholm , Sweden )
  • Garagnani, Paolo  ( Karolinska Institute , Stockholm , Sweden )
  • Parini, Paolo  ( Karolinska Institute , Stockholm , Sweden )
  • Loscalzo, Joseph  ( HARVARD MEDICAL SCHOOL , Boston , Massachusetts , United States )
  • Author Disclosures:
    Ruisheng Wang: DO NOT have relevant financial relationships | Matteo Pedrelli: DO have relevant financial relationships ; Ownership Interest:Lipoprotein Research Stockholm AB:Active (exists now) | Osman Ahmed: DO NOT have relevant financial relationships | Paolo Garagnani: DO NOT have relevant financial relationships | Paolo Parini: No Answer | Joseph Loscalzo: DO NOT have relevant financial relationships
Meeting Info:

Scientific Sessions 2024

2024

Chicago, Illinois

Session Info:

A Grab Bag of Novel Diabetes, Obesity and Lipid Lowering Therapies

Monday, 11/18/2024 , 01:30PM - 02:30PM

Abstract Poster Session

More abstracts on this topic:
A Health Coach-Based Multi-Level Personalized Strategy Lowers LDL-Cholesterol and Enhances Lipid Control in Veterans with Atherosclerotic Cardiovascular Disease – The VA Lipid Optimization Reimagined Quality Improvement Project at VA New York Harbor Healthcare System

Chen Tina, Ingerman Diana, Haley Leah, Salovaara Priscilla, Nicholson Andrew, Illenberger Nicholas, Natarajan Sundar

12,13-diHOME Attenuates Pro-Arrhythmic Effect of High-Fat Diet

Buck Benjamin, Baer Lisa, Deschenes Isabelle, Chinthalapudi Krishna, Gallego-perez Daniel, Stanford Kristin, Hund Thomas, Areiza Natalia, Xu Xianyao, Elliott Austin, Wan Xiaoping, Nassal Drew, Lane Cemantha, Nirengi Shinsuke, James Natasha Maria

More abstracts from these authors:
Tipping Point Analysis Identifies C-terminal src kinase-Collagen 22 Regulation by Inflammation in the Pathogenesis of Early-Stage Pulmonary Arterial Hypertension

Wertheim Bradley, Padera Robert, Loscalzo Joseph, Maron Brad, Wang Ruisheng, Arons Elena, Oldham William, Alba George, Bowman Frederick, Sharma Nirmal, Haley Kathleen, Samokhin Andriy

L-2-hydroxyglutarate Attenuates the Accumulation of Long Chain Acylcarnitines in Myocardial Ischemia

Vigder Niv, He Huamei, Tumanov Sergey, Watermeyer Georgia, Mulhern Ryan, Cordwell Stuart, Loscalzo Joseph

You have to be authorized to contact abstract author. Please, Login
Not Available