Logo

American Heart Association

  183
  0


Final ID:

Sex-Based Evaluation Of Aspirin Therapy In Murine DVT And Secondary DVT Prevention

Abstract Body: Background: Acetylsalicylic acid (ASA) has been shown to reduce recurrent deep venous thrombosis (DVT) rates. However, limited mechanistic data is available regarding the efficacy of ASA on DVT resolution and measures of post-thrombotic syndrome (PTS), particularly in female subjects. Furthermore, real-world sex-specific data on ASA prescription and withdrawal rates in secondary DVT prevention patients are sparse.
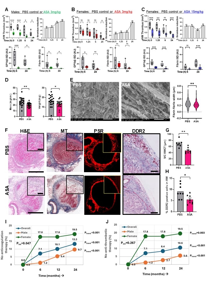
Methods: First the effects of ASA pretreatment on thrombogenesis were assessed in both female and male C57BL/6 mice (n=149) utilizing serial intravital microscopy in an extended murine DVT model. Next the effects of ASA on DVT resolution and vein wall inflammation were evaluated in male mice with IVC stasis DVT using histopathological and scanning electron microscopy analyses.
Next, in a single-center clinical study, secondary DVT prevention patients with a history of unprovoked lower extremity DVT were assessed for ASA and anticoagulant prescription and withdrawal rates over 24 months.
Results: In murine stasis DVT, utilizing serial IVM for 24 hours (n=82), ASA pretreatment (3 mg/kg/day) significantly reduced thrombogenesis and accelerated DVT resolution in males (Fig 1A p<0.05), with a higher ASA dose (15 mg/kg/day) required in females for efficacy (Fig 1B p>0.05 all, Fig 1C p<0.05 all). In complete-stasis DVT (n=67), ASA pretreatment reduced day 8 thrombus (Fig 1D-E, p<0.001), fibrin-rich area and fibrin fibril density, and increased plasminogen expression. ASA further reduced vein wall fibrosis and fibroblasts (Fig 1F-H, p<0.05), as well as vein wall MMP activity.
Next, in a cohort of 131 patients with unprovoked DVT followed over 24 months, 13.3% of patients discontinued anticoagulation therapy (Fig 1I-J, ptrend<0.001). Discontinuation occurred more often in females (19.5% vs. 9.7% in males, pinteraction=0.047). ASA was infrequently prescribed in patients who stopped anticoagulation (3/7 males, 0/8 females).
Conclusions: Preventative ASA treatment reduced murine thrombogenesis and improved DVT resolution, with females requiring a higher ASA dose to achieve efficacy. ASA further reduced vein wall injury and inflammation. Clinically, patients with unprovoked DVT showed increasing rates of anticoagulant withdrawal over 24 months, especially in female patients. Such patients further infrequently receive ASA. These results may motivate reconsideration of preventative ASA to reduce recurrent DVT and PTS in patients ineligible for anticoagulant therapy.
  • Vijay, Aatira  ( Massachusetts General Hospital, Harvard Medical School , Boston , Massachusetts , United States )
  • Song, Andrew  ( Massachusetts General Hospital, Harvard Medical School , Boston , Massachusetts , United States )
  • Abohashem, Shady  ( Massachusetts General Hospital, Harvard Medical School , Boston , Massachusetts , United States )
  • Kassab, Mohamad  ( Massachusetts General Hospital, Harvard Medical School , Boston , Massachusetts , United States )
  • Kawamura, Yoichiro  ( Massachusetts General Hospital, Harvard Medical School , Boston , Massachusetts , United States )
  • Maino, Alessandro  ( Massachusetts General Hospital, Harvard Medical School , Boston , Massachusetts , United States )
  • Mcdonald, Autumn  ( Massachusetts General Hospital, Harvard Medical School , Boston , Massachusetts , United States )
  • Mccarthy, Jason  ( Masonic Medical Research Institute , Utica , New York , United States )
  • Ha, Khanh  ( Masonic Medical Research Institute , Utica , New York , United States )
  • Majireck, Max  ( Hamilton College , Clinton , New York , United States )
  • Hara, Tetsuya  ( Laboratory of Clinical Pharmaceutical Science, Kobe Pharmaceutical University , Kobe , Japan )
  • Mccrae, Keith  ( Lerner Research Institute , Cleveland , Ohio , United States )
  • Reed, Guy  ( University of Arizona COM-P , Phoenix , Arizona , United States )
  • Tawakol, Ahmed  ( Massachusetts General Hospital, Harvard Medical School , Boston , Massachusetts , United States )
  • Henke, Peter  ( UNIVERSITY MICHIGAN , Ann Arbor , Michigan , United States )
  • Rosovsky, Rachel  ( Massachusetts General Hospital, Harvard Medical School , Boston , Massachusetts , United States )
  • Jaffer, Farouc  ( Massachusetts General Hospital, Harvard Medical School , Boston , Massachusetts , United States )
  • Author Disclosures:
    Aatira Vijay: DO NOT have relevant financial relationships | Max Majireck: DO NOT have relevant financial relationships | Tetsuya Hara: No Answer | Keith McCrae: No Answer | Guy Reed: No Answer | Ahmed Tawakol: No Answer | Peter Henke: DO NOT have relevant financial relationships | Rachel Rosovsky: No Answer | Farouc Jaffer: DO have relevant financial relationships ; Researcher:Siemens, Canon, Shockwave, Teleflex, Boston Scientific, Amarin, Heartflow, Neovasc, OrbusNeich:Active (exists now) ; Ownership Interest:Intravascular Imaging Inc, DurVena Inc., Fastwave:Active (exists now) ; Royalties/Patent Beneficiary:Canon, Terumo, Spectrawave Intravascular Imaging Inc. – relationship managed by MGH/HMS:Active (exists now) ; Consultant:Shockwave, Novartis, Magenta Medical, Medtronic, Cleerly:Active (exists now) | Andrew Song: No Answer | Shady Abohashem: No Answer | Mohamad Kassab: DO NOT have relevant financial relationships | Yoichiro Kawamura: No Answer | Alessandro Maino: No Answer | Autumn McDonald: No Answer | Jason McCarthy: DO NOT have relevant financial relationships | Khanh Ha: DO NOT have relevant financial relationships
More abstracts on this topic:
Age, Race, and Insurance Status Influences on Anticoagulation Therapy and Discharge Disposition: A Retrospective Analysis

Tran Vi, Tjionas Panayiotis, Bowry Ritvij, Samuel Sophie

A randomized controlled trial of antithrombotic therapy in ischemic stroke patients with non-valvular atrial fibrillation and atherosclerosis: The ATIS-NVAF trial

Okazaki Shuhei, Uchida Kazutaka, Asakura Koko, Omae Katsuhiro, Yamamoto Haruko, Hirano Teruyuki, Toyoda Kazunori, Iguchi Yasuyuki, Noguchi Teruo, Okada Yasushi, Kitagawa Kazuo, Tanaka Kanta, Sakai Nobuyuki, Yamagami Hiroshi, Yazawa Yukako, Doijiri Ryosuke, Koga Masatoshi, Ihara Masafumi, Yamamoto Shiro, Kamiyama Kenji, Honda Yuko

More abstracts from these authors:
Somatostatin-Based Near-infrared Fluorescence Probe for Imaging Macrophage Inflammation in Atherosclerosis

Kassab Mohamad, Ha Khanh, Kawamura Yoichiro, Tearney Guillermo, Maino Alessandro, Mccarthy Jason, Jaffer Farouc

Intravital Imaging of Vascular Inflammation and Permeability in a Novel Femoral Artery Atherosclerosis Model

Cilhoroz Burak, Mcdonald Autumn, Kawamura Yoichiro, Kassab Mohamad, Zhou Yirong, Aguirre Aaron, Libby Peter, Jaffer Farouc

You have to be authorized to contact abstract author. Please, Login
Not Available