Logo

American Heart Association

  140
  0


Final ID: LBP32

Elastase Mediated White Matter Damage in Cerebral Small Vessel Disease: Microglia - Neutrophils Pas De Deux

Abstract Body: Background: Cerebral small vessel disease (CSVD) is widely present in elderly individuals accounting for 20%-25% of stroke as well as contributing to 45% of dementia cases worldwide. White matter lesions (WMLs), the most common feature of CSVD, are characterized by myelin degeneration and oligodendrocytes loss.
Objectives: To characterize the pathological features of neutrophil elastase ELANE in the context of chronic brain injuries, including impairments of white matter tracts in CSVD.
Methods: Patients plasma ELANE levels were measured using ELISA. Brain ELANE expression was detected using western blot and ELISA in a rodent model of CSVD with bilateral common carotid artery stenosis (BCAS). WMLs was determined using MBP/Olig2 immunostaining, Luxol fast blue and transmission electron microscopy. Neurological performance was assessed by rotarod, narrow-elevated beam, novel object recognition, Y-maze, and Morris water maze tests. Primary murine OPCs and CG4 cells were used in vitro. LC-MS/MS were used to analyze cleavage sites. Sivelestat was investigated in BCAS mice. ELANE expression in postmortem brain tissues from CSVD patients using multiplex immunofluorescence staining.
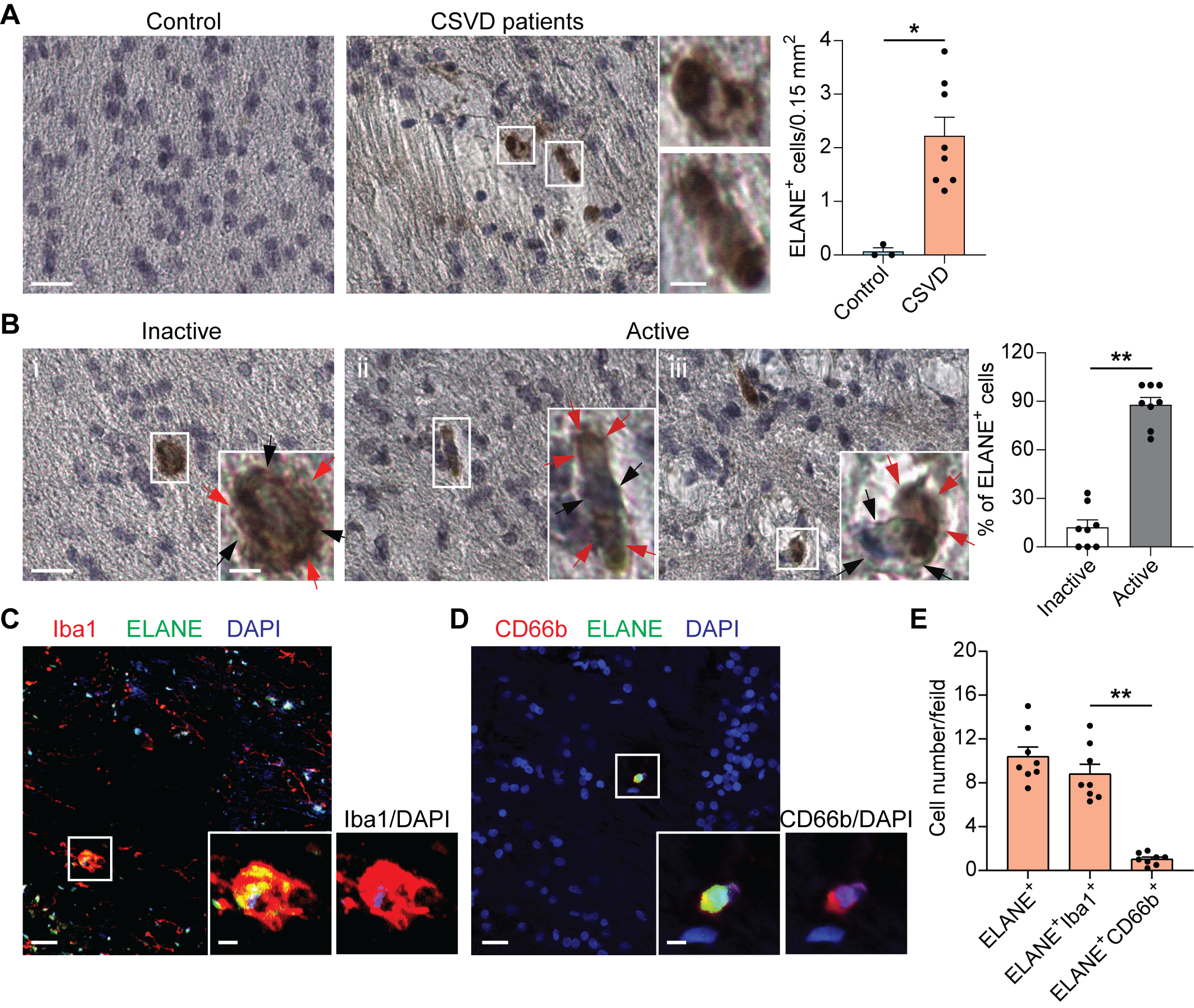
Results: We established a positive correlation between plasma levels of ELANE and periventricular white matter hyperintensity in a cohort of CSVD patients. Upregulated ELANE was detected in microglia and neutrophils in BCAS mice. Genetic ELANE deficiency significantly alleviated oligodendrocyte loss, reducing WMLs and ameliorating sensorimotor and cognitive impairments in BCAS mice. In vitro studies demonstrated that ELANE triggered time-dependent and dose-dependent oligodendrocyte lineage cell death. Mechanistically, ELANE, accumulated by oligodendrocytes, cleaved the phosphodiesterase domain of 2',3'-cyclic nucleotide 3'-phosphodiesterase. Pharmacological inhibition of ELANE with Sivelestat reduced oligodendrocyte loss and WMLs leading to the restoration of neurological improvements in BCAS mice. In post-mortem brain specimens of CSVD patients ELANE accumulated within WMLs being predominantly localized in microglia rather than in the brain-infiltrating neutrophils.
Conclusions: This study provides new insights into the pathogenetic mechanism of microglia-derived ELANE acting in conjunction with neutrophil elastase to induce oligodendrocyte damage and the development of WMLs, identifying ELANE as a promising therapeutic target for managing small vessel disease and vascular dementia.
  • Dong, Chena-ya  ( Beijing Tiantan Hospital, Capital Medical University , Beijing , China )
  • Verkhratsky, Alexei  ( The University of Manchester , Manchester , United Kingdom )
  • Wang, Yilong  ( Beijing Tiantan Hospital, Capital Medical University , Beijing , China )
  • Jin, Wei-na  ( Beijing Tiantan Hospital, Capital Medical University , Beijing , China )
  • Chen, Weiqi  ( Beijing Tiantan Hospital, Capital Medical University , Beijing , China )
  • Li, Qi  ( Beijing Tiantan Hospital, Capital Medical University , Beijing , China )
  • Huang, Yue  ( Beijing Tiantan Hospital, Capital Medical University , Beijing , China )
  • Pan, Yuesong  ( Beijing Tiantan Hospital, Capital Medical University , Beijing , China )
  • He, Wenyan  ( Beijing Tiantan Hospital, Capital Medical University , Beijing , China )
  • Shi, Kaibin  ( Beijing Tiantan Hospital, Capital Medical University , Beijing , China )
  • Wang, Yongjun  ( Beijing Tiantan Hospital, Capital Medical University , Beijing , China )
  • Shi, Fu-dong  ( Beijing Tiantan Hospital, Capital Medical University , Beijing , China )
  • Author Disclosures:
    Chena-Ya Dong: DO NOT have relevant financial relationships | Alexei Verkhratsky: DO NOT have relevant financial relationships | Yilong Wang: DO NOT have relevant financial relationships | Wei-Na Jin: DO NOT have relevant financial relationships | Weiqi Chen: No Answer | Qi Li: No Answer | Yue Huang: No Answer | Yuesong Pan: DO NOT have relevant financial relationships | Wenyan He: No Answer | Kaibin Shi: No Answer | Yongjun Wang: DO NOT have relevant financial relationships | Fu-Dong Shi: No Answer
Meeting Info:
Session Info:

Late-Breaking Science Posters

Wednesday, 02/05/2025 , 07:00PM - 07:30PM

Poster Abstract Session

More abstracts on this topic:
Towards More Sensitive Detection of Cardiovascular Proteolytic Signals: A Substrate Phage-Display Based Approach

Yu Enoch, Holding Matthew, Huang Rex, Chan Andrew, Teney Cherie, Kretz Colin

A Single-Short Partial Reprogramming of the Endothelial Cells Decreases Blood Pressure Via Attenuation of Endothelial-to-Mesenchymal Transition in Hypertensive Mice

Pernomian Laena, Sinclair David, Mccarthy Cam, Tan Wenbin, Wenceslau Camilla, Waigi Emily, Nguyen Vi, Mohammed Ahmed, Januarioda Costa Tiago, Fontes Milene, Kubinack Jason, Aitken Andrew, Biancardi Vinicia

You have to be authorized to contact abstract author. Please, Login
Not Available

Readers' Comments

We encourage you to enter the discussion by posting your comments and questions below.

Presenters will be notified of your post so that they can respond as appropriate.

This discussion platform is provided to foster engagement, and simulate conversation and knowledge sharing.

 

You have to be authorized to post a comment. Please, Login or Signup.


   Rate this abstract  (Maximum characters: 500)