Logo

American Heart Association

  143
  0


Final ID: LBP20

FTO promotes post-stroke neuroprotection by m6A demethylation of c-Jun

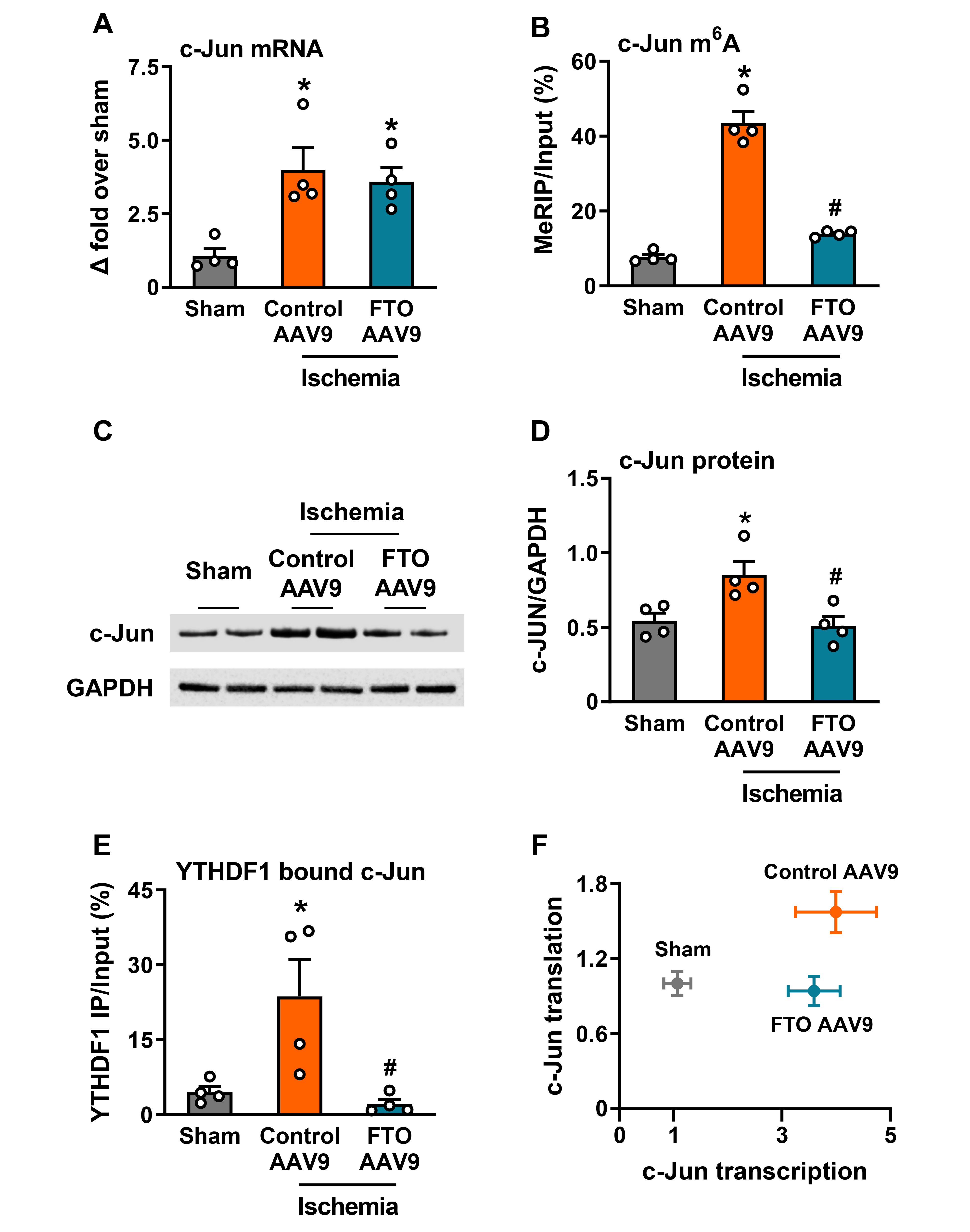
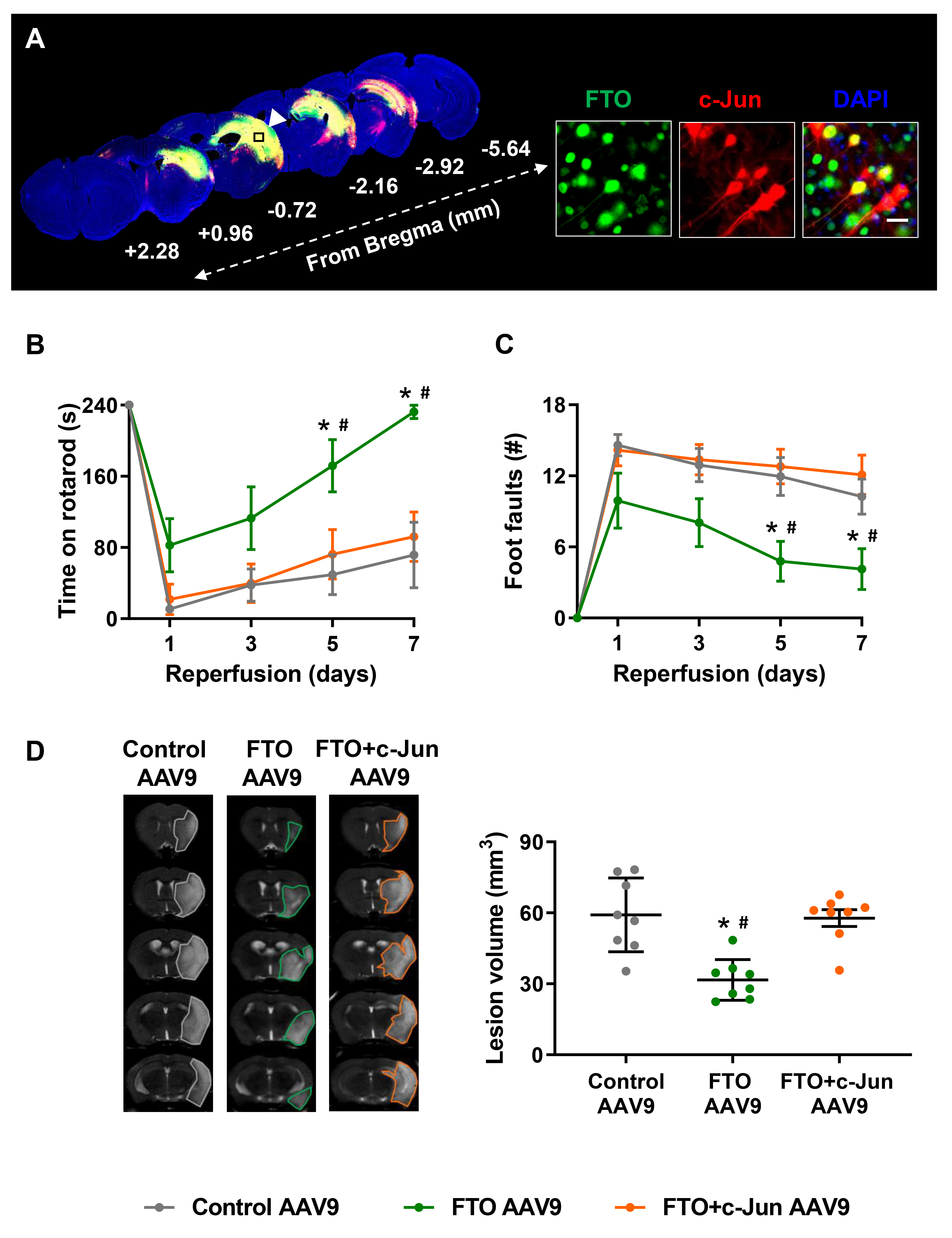
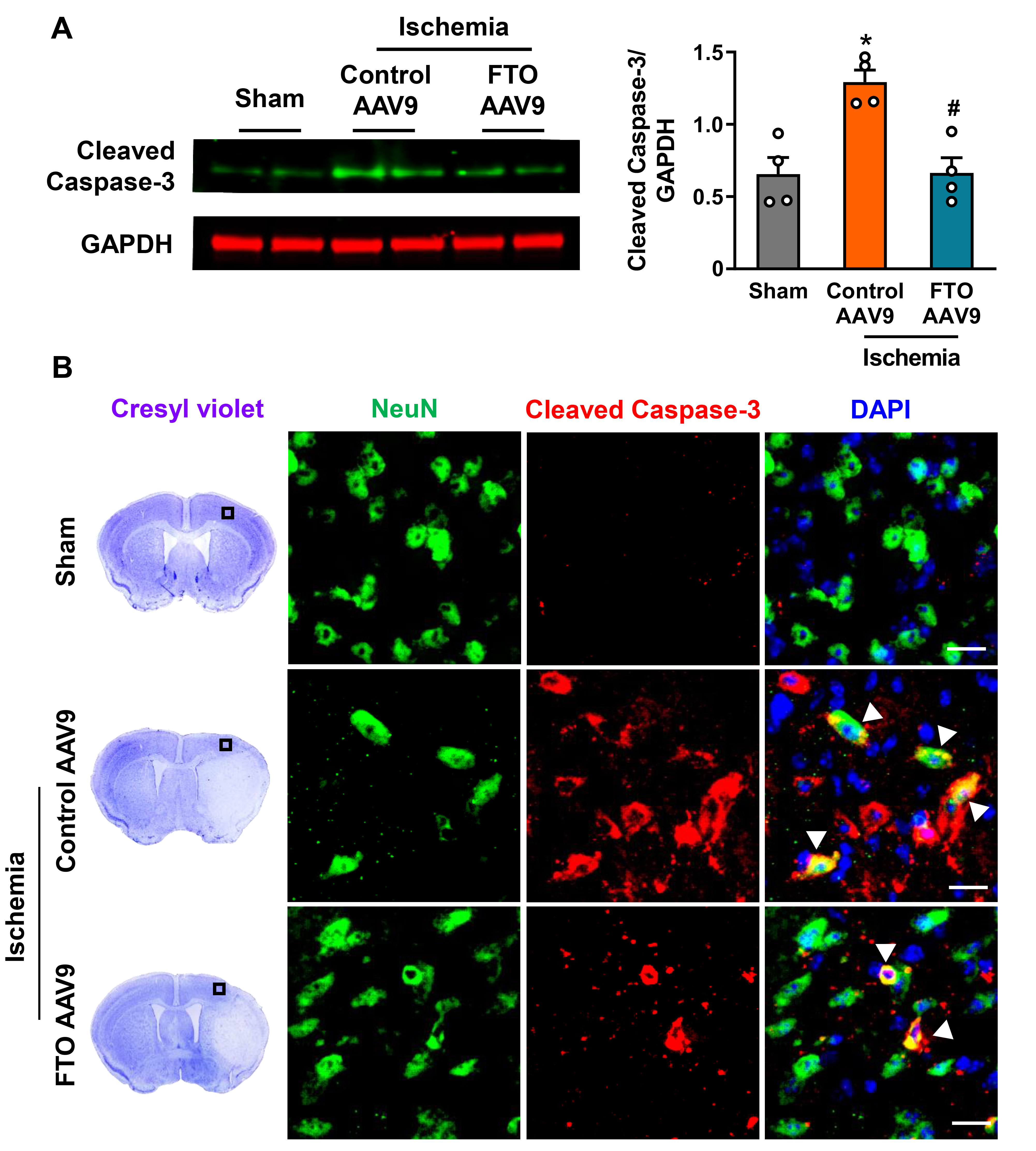
Abstract Body: N6-methyladenosine (m6A) is a critical epitranscriptomic regulator of neuronal function. Cerebral ischemia induces m6A hypermethylation due to decreased expression of m6A demethylase fat mass and obesity-associated (FTO) protein. Previously, we showed that cerebral overexpressing FTO with an adeno-associated virus (AAV) 9 protects the post-stroke brain. We presently evaluated the mechanistic basis for FTO-dependent m6A demethylation in post-ischemic neuroprotection using the mice transient middle cerebral artery occlusion model of experimental stroke. Based on the bioinformatic predictions and m6A abundance, pro-apoptotic transcription factor Jun proto-oncogene (c-Jun) with 19 m6A sites was chosen as an exemplary target. FTO overexpression normalized the post-stroke m6A hypermethylation of c-Jun without altering its transcript levels. FTO-dependent m6A demethylation suppressed translation of c-Jun. Consequently, several c-Jun target genes are transcriptionally repressed, and the post-ischemic neuronal apoptosis is decelerated, as seen by decreased cleaved caspase-3 levels and TUNEL+ neurons in the FTO AAV9 treated group compared to the control AAV9 treated group. Moreover, replenishing c-Jun precluded the FTO-mediated post-stroke neuroprotection and functional recovery. Collectively, this study demonstrated that the FTO/m6A/c-Jun axis ameliorates post-stroke neuronal apoptosis and brain damage, leading to better functional outcomes.
  • Vemuganti, Raghu  ( UW-MADISON , Madison , Wisconsin , United States )
  • Chokkalla, Anil  ( UW-MADISON , Madison , Wisconsin , United States )
  • Mehta, Suresh  ( University of Wisconsin , Madison , Wisconsin , United States )
  • Jeong, Soomin  ( UW-MADISON , Madison , Wisconsin , United States )
  • Author Disclosures:
    Raghu Vemuganti: DO NOT have relevant financial relationships | Anil Chokkalla: No Answer | Suresh Mehta: DO NOT have relevant financial relationships | Soomin Jeong: No Answer
Meeting Info:
Session Info:

Late-Breaking Science Posters

Wednesday, 02/05/2025 , 07:00PM - 07:30PM

Poster Abstract Session

More abstracts on this topic:
Analysis of C-reactive protein omics-measures associates methylation risk score with obstructive sleep apnea-related measures

Wang Ziqing, Hou Lifang, Ramos Alberto, Kaur Sonya, Durda Peter, Gonzalez Hector, Fornage Myriam, Redline Susan, Isasi Carmen, Sofer Tamar, Wallace Danielle, Spitzer Brian, Huang Tianyi, Taylor Kent, Rotter Jerome, Rich Stephen, Liu Peter, Daviglus Martha

A First-in-Class Humanized Antibody Fragment Targeting Platelet Glycoprotein Ibα: A Comprehensive Preclinical Study of CA1001 for the Treatment of Acute Ischemic Stroke

Xu Xiaohong, Preeti Preeti, Yu Ruoying, Shaykhalishahi Hamed, Zhang Cheng, Shen Chuanbin, Li Bei, Tang Naping, Chang Yan, Xiang Qian, Cui Yimin, Lei Xi, Ni Heyu, Zhu Guangheng, Liu Zhenze, Hu Xudong, Slavkovic Sladjana, Neves Miguel, Ma Wenjing, Xie Huifang

More abstracts from these authors:
You have to be authorized to contact abstract author. Please, Login
Not Available

Readers' Comments

We encourage you to enter the discussion by posting your comments and questions below.

Presenters will be notified of your post so that they can respond as appropriate.

This discussion platform is provided to foster engagement, and simulate conversation and knowledge sharing.

 

You have to be authorized to post a comment. Please, Login or Signup.


   Rate this abstract  (Maximum characters: 500)