Logo

American Heart Association

  146
  0


Final ID: DP29

A specific tRNA derived fragment, tRF-Gly-GCC, contributes to cerebral ischemic injury in both young and aged mice in an experimental stroke model

Abstract Body: Introduction: The potential role of tRNA derived fragment (tRF & tiRNA) in ischemic stroke remains largely unknown. Here, our study discovered the profile of tRFs and tiRNAs in cerebral cortex and clarified the role of candidate tRF, tRF-Gly-GCC, after ischemic stroke.
Hypothesis: tRF-Gly-GCC contributes to ischemia injury.
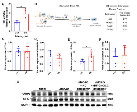
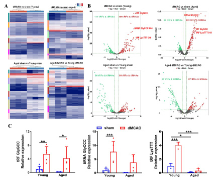
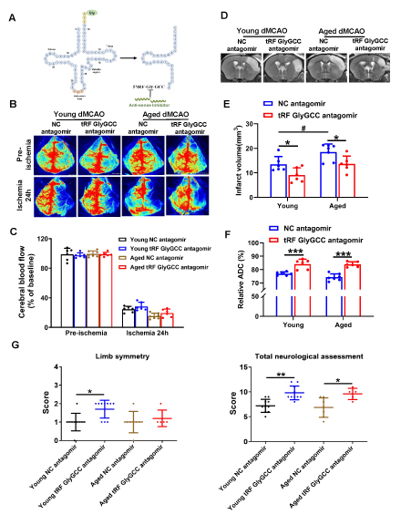
Methods: Cerebral ischemia was induced in male young (2-3 months old) and aged (18 months old) C57BL/6 mice using permanent distal middle cerebral artery occlusion (dMCAO). Small RNA sequencing analyses were conducted to explore the differentially expressed tRNA derived fragments. Real-time PCR was performed to confirm relative expression of candidate tRFs and tiRNAs. Regional cerebral blood flow was monitored before and after dMCAO. The infarct volume was verified by magnetic resonance imaging, and neurological functions were assessed using the modified Garcia test. RNA pull-down assays followed by liquid chromatography-tandem mass spectrometry were conducted to analyze the proteins that interact with tRF-Gly-GCC. To determine the role of tRF-Gly-GCC, tRF-Gly-GCC antisense inhibitors (antagomirs) were injected intracerebroventricularly.
Results: tRF-Gly-GCC levels were significantly elevated in cerebral cortex after ischemia in both young and aged mice. Administration of synthetic tRF-Gly-GCC antagomirs into the right ventricle significantly reduced the infarct volume in both young and aged mice compared to control antagomir-treated groups. Additionally, tRF-Gly-GCC antagomir improved relative apparent diffusion coefficient values in the peri-infarct region of ipsilateral cortex. Neurological assessments were significantly improved in tRF-Gly-GCC antagomir treated young/aged mice compared to control antagomir-treated groups. To mimic ischemia in vitro, primary astrocytes were exposed to conditioned medium from oxygen-glucose deprivation-treated primary neurons, resulting in increased tRF-Gly-GCC expression in the astrocytes. As a candidate RNA binding protein, PARP9 relative expression was evaluated after ischemia, but not other candidate RNA binding proteins, such as Ykt6, hnRNPA1 and Tardp. Moreover, PARP9 expression was decreased in tRF-Gly-GCC antagomir treated group compared to control group.
Conclusions: In conclusion, tRF-Gly-GCC aggravated ischemic injury, suggesting that it may serve as a potential therapeutic target for cerebral ischemia.
  • Dong, Wen  ( Beijing Tiantan Hospital, Capital medical university , Beijing , China )
  • Zhao, Shunying  ( Beijing Tiantan Hospital, Capital medical university , Beijing , China )
  • Wen, Shaohong  ( Beijing Tiantan Hospital, Capital medical university , Beijing , China )
  • Chen, Qingfang  ( Beijing Tiantan Hospital, Capital medical university , Beijing , China )
  • Han, Pinglei  ( Beijing Tiantan Hospital, Capital medical university , Beijing , China )
  • Ye, Weizhen  ( Beijing Tiantan Hospital, Capital medical university , Beijing , China )
  • Liu, Xiangrong  ( Beijing Tiantan Hospital, Capital medical university , Beijing , China )
  • Author Disclosures:
    Wen Dong: DO NOT have relevant financial relationships | Shunying Zhao: No Answer | Shaohong Wen: No Answer | Qingfang Chen: No Answer | Pinglei Han: DO NOT have relevant financial relationships | Weizhen Ye: No Answer | Xiangrong Liu: No Answer
Meeting Info:
Session Info:

Translational Basic Science Moderated Digital Posters I

Wednesday, 02/05/2025 , 03:00PM - 03:30PM

Moderated Digital Poster Abstract Session

More abstracts on this topic:
A Fecal-Derived Commensal Bacterium BM109 Reduces Infarct Size and Neurological Deficits in an Ischemic Stroke Rat Model

Yoon Chung Eun, Kim You Bin, Nam Hyo Suk

A First-in-Class Humanized Antibody Fragment Targeting Platelet Glycoprotein Ibα: A Comprehensive Preclinical Study of CA1001 for the Treatment of Acute Ischemic Stroke

Xu Xiaohong, Preeti Preeti, Yu Ruoying, Shaykhalishahi Hamed, Zhang Cheng, Shen Chuanbin, Li Bei, Tang Naping, Chang Yan, Xiang Qian, Cui Yimin, Lei Xi, Ni Heyu, Zhu Guangheng, Liu Zhenze, Hu Xudong, Slavkovic Sladjana, Neves Miguel, Ma Wenjing, Xie Huifang

You have to be authorized to contact abstract author. Please, Login
Not Available

Readers' Comments

We encourage you to enter the discussion by posting your comments and questions below.

Presenters will be notified of your post so that they can respond as appropriate.

This discussion platform is provided to foster engagement, and simulate conversation and knowledge sharing.

 

You have to be authorized to post a comment. Please, Login or Signup.


   Rate this abstract  (Maximum characters: 500)