Logo

American Heart Association

  115
  0


Final ID: WMP13

Cardiac Injury Potentially Contributes to Neuroinflammation via Extracellular Vesicles

Abstract Body: Cognitive impairment (CGI) is common in patients with cardiovascular diseases, contributing to morbidity and mortality, especially among people over the age of 64. Cardiogenic dementia has been suggested to characterize patients suffering from cognitive decline after heart disease. Clinical and experimental evidence further suggest that 35%-65% of patients with myocardial ischemia are affected by CGI which include memory and global cognitive deficits. Although increasing evidence suggests that neurological disorders, such as stroke underlying a brain-heart axis can lead to myocardial injury and cardiac dysfunction, the heart-brain axis remains to be completely understood.
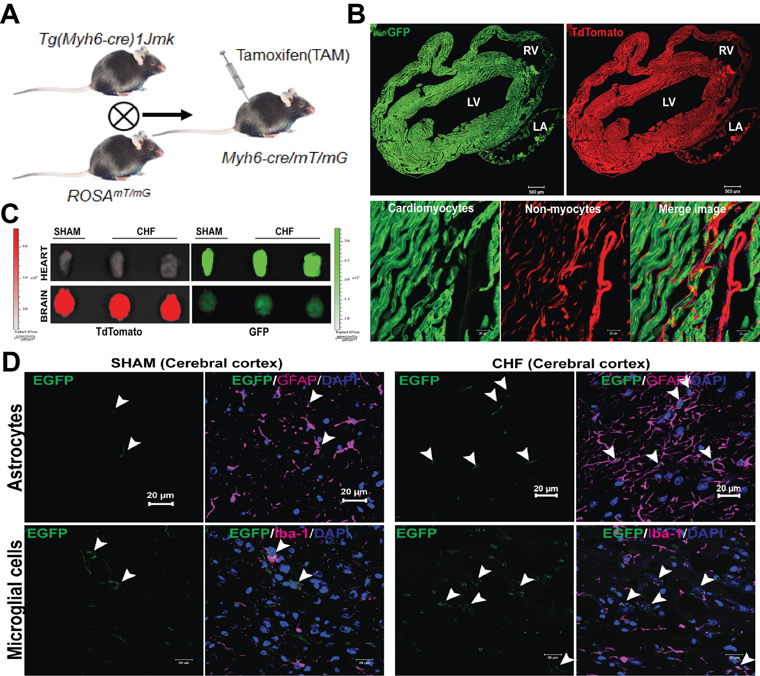
To elucidate the potential effects of myocardial injury on the CGI and the underlying mechanism by which cardiac damage regulates brain dysfunction, we employed a rodent model of myocardial infarction (MI) generated by left coronary artery ligation and a cardiac-specific GFP+ Tg reporter mouse model to track the brain distribution of cardiac extracellular vesicles (EVs), combining in vitro imaging, cellular and molecular techniques. Here we demonstrate crosstalk between heart and brain via EVs, and glial cell uptake of GFP+ cardiac EVs (See Figure). Importantly, myocardial injury not only promotes the brain distribution of cardiac EVs, but also elicits a neuroinflammatory response in vitro and in vivo. Further molecular studies suggests that cardiac EVs are abundant with miR-21-5p, which was selectively upregulated in cardiac cells in the post-MI model and transported by EVs. We also confirmed that miR-21-5p overexpression in vitro caused a pro-inflammatory response in brain microglia.
Taken together these observations indicate that weeks following MI, cardiac-secreted EVs abundant with miRNAs communicate with the brain and are associated with microglial activation, which may be responsible for neuroinflammation and neurotoxicity leading to cognitive impairment.

Keywords: Myocardial injury; Cardiogenic dementia; Neuroinflammation; Extracellular vesicles; microRNAs

Funding source: This work was supported by the National Institution of Health R01HL153176 (IZ/CT); American Heart Association (AHA) Career Development Award (19CDA34520004) and AHA Transformational Program Award (https://doi.org/10.58275/AHA.24TPA1300008.pc.gr.198448) to CT.
  • Li, Qingxuan  ( University of Kentucky , Lexington , Kentucky , United States )
  • Dhyani, Neha  ( University of Nebraska Medical Center , Omaha , Nebraska , United States )
  • Gao, Lie  ( University of Nebraska Medical Center , Omaha , Nebraska , United States )
  • Rudebush, Tara  ( University of Nebraska Medical Center , Omaha , Nebraska , United States )
  • Zucker, Irving  ( University of Nebraska Medical Center , Omaha , Nebraska , United States )
  • Tian, Changhai  ( University of Kentucky , Lexington , Kentucky , United States )
  • Author Disclosures:
    Qingxuan Li: DO NOT have relevant financial relationships | Neha Dhyani: No Answer | Lie Gao: DO NOT have relevant financial relationships | Tara Rudebush: DO NOT have relevant financial relationships | Irving Zucker: DO NOT have relevant financial relationships | Changhai Tian: DO NOT have relevant financial relationships
Meeting Info:
Session Info:

Brain Health Moderated Poster Tour

Wednesday, 02/05/2025 , 06:00PM - 07:00PM

Moderated Poster Abstract Session

More abstracts on this topic:
A Novel ECG Time-Frequency Eyeball Method for Robust Detection of Myocardial Infarction from Single-Channel ECG: A Preclinical Study

Alavi Rashid, Li Jiajun, Dai Wangde, Matthews Ray, Pahlevan Niema, Kloner Robert, Gharib Morteza

A major uremic toxin indoxyl sulfate impairs macrophage efferocytosis and accelerates atherogenesis: a potential mechanism for cardiovascular risk in chronic kidney disease

Jha Prabhash, Kasai Taku, Vromman Amelie, Holden Rachel, Libby Peter, Tabas Ira, Singh Sasha, Aikawa Elena, Aikawa Masanori, Lupieri Adrien, Sonawane Abhijeet, Le Thanh-dat, Becker-greene Dakota, Chelvanambi Sarvesh, Turner Mandy, Nakamura Yuto, Passos Livia

You have to be authorized to contact abstract author. Please, Login
Not Available

Readers' Comments

We encourage you to enter the discussion by posting your comments and questions below.

Presenters will be notified of your post so that they can respond as appropriate.

This discussion platform is provided to foster engagement, and simulate conversation and knowledge sharing.

 

You have to be authorized to post a comment. Please, Login or Signup.


   Rate this abstract  (Maximum characters: 500)