Logo

American Heart Association

  208
  0


Final ID: 11

The prostaglandin E2 receptor 4 in endothelial cells regulates the aorta integrity in hypertension mice model

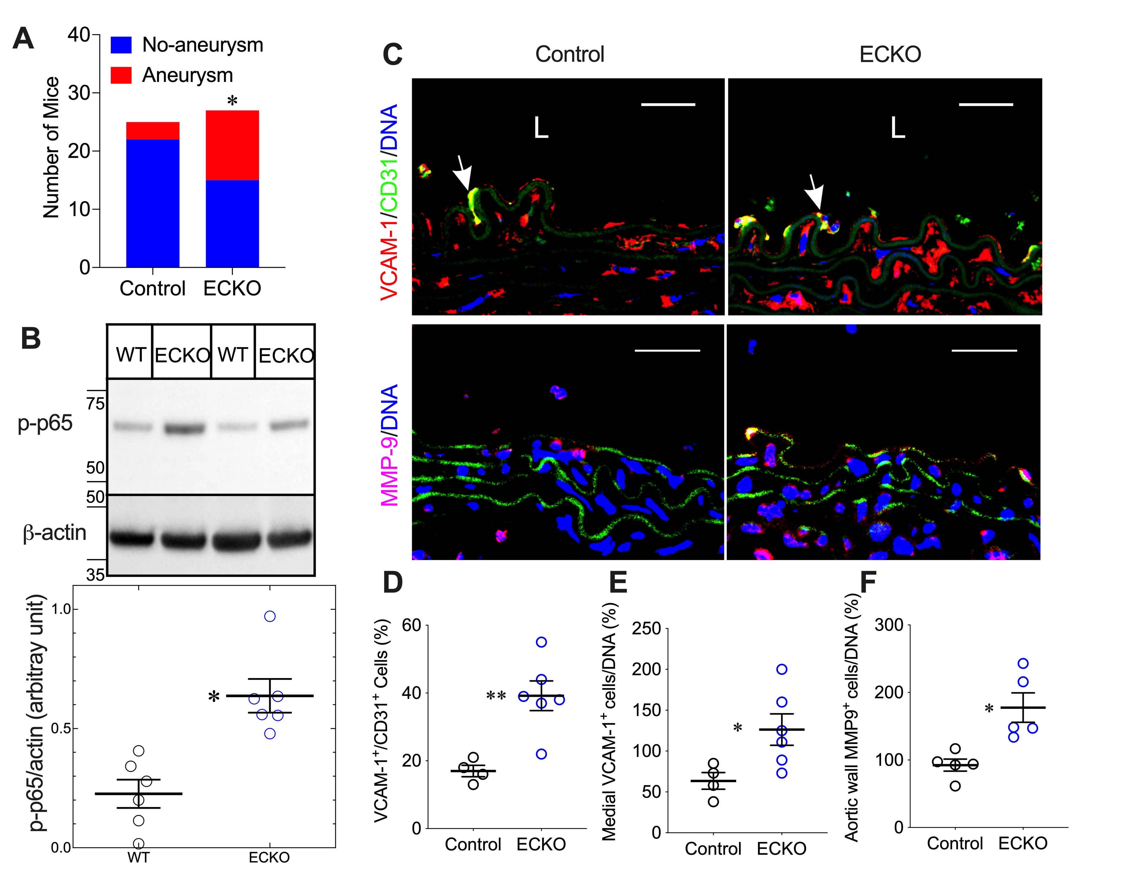
Abstract Body: The prostaglandin EP4 receptor (EP4R) plays pivotal role in PGE2-induced vasodilation and blood pressure homeostasis. We recently showed that the absence of EP4R in all tissues was associated with salt sensitivity and exaggerated Ang II-dependent hypertension. The objective of the current study was to understand the contribution of EP4 receptors expressed by endothelial cells to the pathogenesis of hypertension and vascular disease. To this end, we generated adult mice with cell-specific deletion of EP4R from endothelium (ECKOs). Baseline blood pressure and acute vasodilator responses to PGE2 were unaffected in ECKOs. Similarly, elevations of mean arterial pressures (MAP) during chronic Ang II infusion (1000mg/kg/min) were similar in ECKOs (134±2 mm Hg) and control mice (135±2 mm Hg; p=0.7). Despite their similar blood pressures with Ang II infusion, abdominal aortic aneurysms (AAA) were seen in 44% of ECKOs (12/27) compared to only 12% of Controls (3/25; p=0.014) after 28 days of Ang II infusion. In addition, the aorta from ECKOs had significantly increased p-p65 expression compared to controls. We then evaluated the aortic alterations during the early phase of Ang II hypertension. We found that at 1 week after Ang II infusion, ECKO mice showed significantly elevated VCAM-1 and MMP9 expression in the aortic wall. To examine potential mechanisms of increased susceptibility for AAA in ECKOs, we examined the impact of EP4R in human aortic endothelial cells (HAEC) under the influence of inflammatory stimulation. After exposure to TNFa, the absence of EP4R in HAECs was associated with significant augmentation of NF-kB p65 phosphorylation and enhanced expression of VCAM-1. Thus, while endothelial EP4R does not significantly influence the development of hypertension, we have identified direct actions of EP4R to suppress the inflammatory phenotype in the endothelium that may contribute to protection against aneurysm formation. These effects of EP4R may also be relevant to other vascular diseases where inflammation plays a role.
  • Yang, Ting  ( DUKE UNIVERSITY , Durham , North Carolina , United States )
  • Wu, Jiaohui  ( DUKE UNIVERSITY , Durham , North Carolina , United States )
  • Zhang, Lisheng  ( DUKE UNIV MEDICAL CTR , Durham , North Carolina , United States )
  • Freedman, Neil  ( DUKE UNIVERSITY , Durham , North Carolina , United States )
  • Coffman, Thomas  ( DUKE UNIVERSITY , Durham , North Carolina , United States )
  • Author Disclosures:
    Ting Yang: DO NOT have relevant financial relationships | Jiaohui Wu: DO NOT have relevant financial relationships | Lisheng Zhang: No Answer | Neil Freedman: DO NOT have relevant financial relationships | Thomas Coffman: No Answer
Meeting Info:
Session Info:

06.B Intensifying the Resistance: Vascular Dysfunction in Hypertension

Thursday, 09/05/2024 , 03:30PM - 05:30PM

Oral Abstract Session

More abstracts on this topic:
Analysing the Global Landscape of Hypertension-Related Aortic Aneurysm Mortality: Insights from 31-Year Analysis of Global Burden Of Disease 2021

Shaukat Muhammad Talha, Rehman Wania, Mohsin Aleenah, Rehman Aqeeb Ur, Rahman Saad Ur, Qureshi Muhammad Ahmad, Mohsin Ali

A Preliminary 10X Genomics Xenium Profiler Spatial Transcriptomics Map of Renin-Angiotensin System Genes in the Mouse Subfornical Organ

Hantke Guixa Ana, Vazirabad Ibrahim, Mathieu Natalia, Muskus Veitia Patricia, Brozoski Daniel, Grobe Justin, Nakagawa Pablo, Sigmund Curt

More abstracts from these authors:
You have to be authorized to contact abstract author. Please, Login
Not Available