Logo

American Heart Association

  39
  0


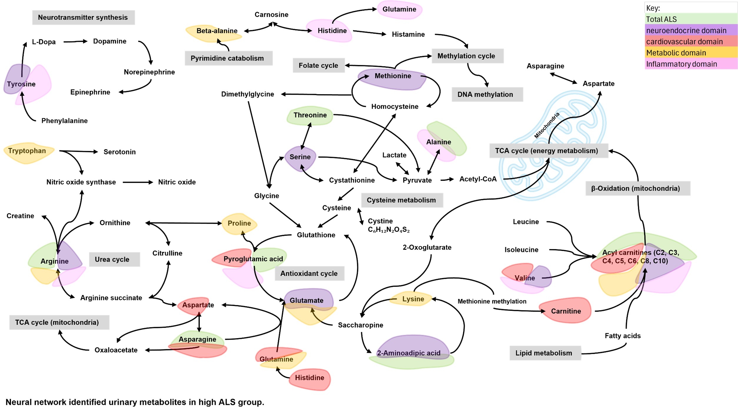
Final ID: TU194

An allostatic load domain-specific metabolic profile in young adults - The African-PREDICT study

Abstract Body: Introduction: Allostatic load scores (ALS) quantify cumulative physiological burden of sustained stress across neuro-endocrine, metabolic, cardiovascular, and inflammatory domains. The heterogeneity of ALS complicates stress and risk evaluation and comparisons. Urinary metabolomic signatures may provide an innovative alternative to physiological stress characterization and identify early domain-specific changes. We (1) designed a novel, multilayered perceptron neural network (MLP-NN) method to investigate metabolic perturbations associated with domain-specific alterations in low and high sustained stress, as measured by ALS, and (2) described ALS domain-specific metabolomic profiles in young South Africans.
Methods: Baseline data from 955 healthy Black and White South Africans (mean age 24±3 years; 48%Black; 50%male), was used. ALS was calculated using the upper quartile population-distributions of dehydroepiandrosterone, adrenocorticotropic hormone, cortisol, interleukin-6 , C-reactive protein, waist circumference, glycated haemoglobin, blood pressure, and the lower quartile population distributions of high-density lipoprotein cholesterol. Urinary amino acids and acylcarnitines (N=32 metabolites) were analyzed via liquid chromatography-tandem mass spectrometry. MLP-NN was used to assess metabolite contribution to the ALS domains while controlling for confounders identifying the top metabolites, per domain, with the highest synaptic weight.
Results: High stress (ALS≥4) was observed in 30% of participants. All 32 metabolites significantly differed between high and low ALS groups (all P<0.05). MLP-NN revealed distinct metabolomic patterns for the four AL domains in both ALS groups. In the low ALS group, the MLP-NN identified metabolites, pyroglutamic acid, histidine, methionine, tryptophan, propionylcarnitine, butyrylcarnitine, and isovalerylcarnitine was identified to be significant in the neuro-endocrine, cardiovascular, and metabolic domains (all P<0.05). In the high ALS group, tyrosine, glutamine, pyroglutamic acid, 2-aminoadipic acid, histidine, valine, and arginine were identified to be significant in the neuro-endocrine, metabolic and inflammatory domains (all P<0.05).
Conclusion: This MLP-NN-based approach identified unique urinary profiles reflective of higher AL, independent of confounders. This non-invasive approach may serve as a novel alternative for assessing AL, retaining the domain-specificity, yet allowing comparative studies.
  • Joubert, Nevah  ( North-West University , Potchefstroom , North-West , South Africa )
  • Mels, Catharina  ( North-West University , Potchefstroom , North-West , South Africa )
  • Louw, Roan  ( North-West University , Potchefstroom , South Africa )
  • Chung, Stephanie  ( National Institutes of Health , Bethesda , Maryland , United States )
  • Wentzel, Annemarie  ( North-West University , Potchefstroom , North-West , South Africa )
  • Author Disclosures:
Meeting Info:

EPI-Lifestyle Scientific Sessions 2026

2026

Boston, Massachusetts

Session Info:

Poster Session 1

Tuesday, 03/17/2026 , 05:00PM - 07:00PM

Poster Session

More abstracts on this topic:
Adverse Pregnancy Outcomes and Offspring Cardiovascular Health in Early Adulthood

Lam Emily, Notterman Daniel, Lloyd-jones Donald, Allen Norrina, Shah Nilay, Gauen Abigail, Khan Sadiya, Freedman Alexa, Stein James, Venkatesh Kartik, Tawa Elisabeth, Savas Hacer, Goldman Noreen

A Potential Role for NKG2D, an NK cell receptor, in Accelerated CVD risk in African American Women Living in More Adverse Neighborhood Conditions: Data From the Step It Up Physical Activity Digital Health-Enabled, Community-Engaged Intervention

Baez Andrew, Andrews Marcus, Sandler Dana, Aquino Peterson Elizabeth, Sharda Sonal, Tolentino Katherine Joy, Lopez De Leon Shirley, Seo Jein Eleanor, Cintron Manuel, Pita Mario, Tarfa Hannatu, Baumer Yvonne, Reger Robert, Childs Richard, Powell-wiley Tiffany, Dave Ayushi, Saurabh Abhinav, Mendelsohnl Laurel, Chen Long, Igboko Muna, Wells Ayanna, Marah Marie

You have to be authorized to contact abstract author. Please, Login
Not Available