Logo

American Heart Association

  35
  0


Final ID: MPTU10

Metformin Use, Gene Expression, and Cardiometabolic Health in People with Diabetes: the Hispanic Community Health Study/Study of Latinos (HCHS/SOL)

Abstract Body: Background:
Metformin may offer anti-aging and cardiometabolic benefits beyond its typical role in glycemic control through regulating gene expression, but its relationship with whole-blood gene expressions remains unclear in human studies.
Hypothesis:
Metformin use is associated with gene expressions related to anti-aging pathways, and these signatures are associated with favorable cardiometabolic traits.
Methods:
In 794 participants with diabetes and free of cardiovascular disease and cancer from the HCHS/SOL, differential gene expression analysis was conducted between those with metformin use (n=338) and those without any anti-diabetic medication use (n=456) using whole-blood RNA-sequencing data. Pathway enrichment analysis based on the MSigDB database was conducted for biological interpretation. Spearman correlation analysis was applied to examine correlations between differential expression genes (DEGs) and cardiometabolic traits.
Results:
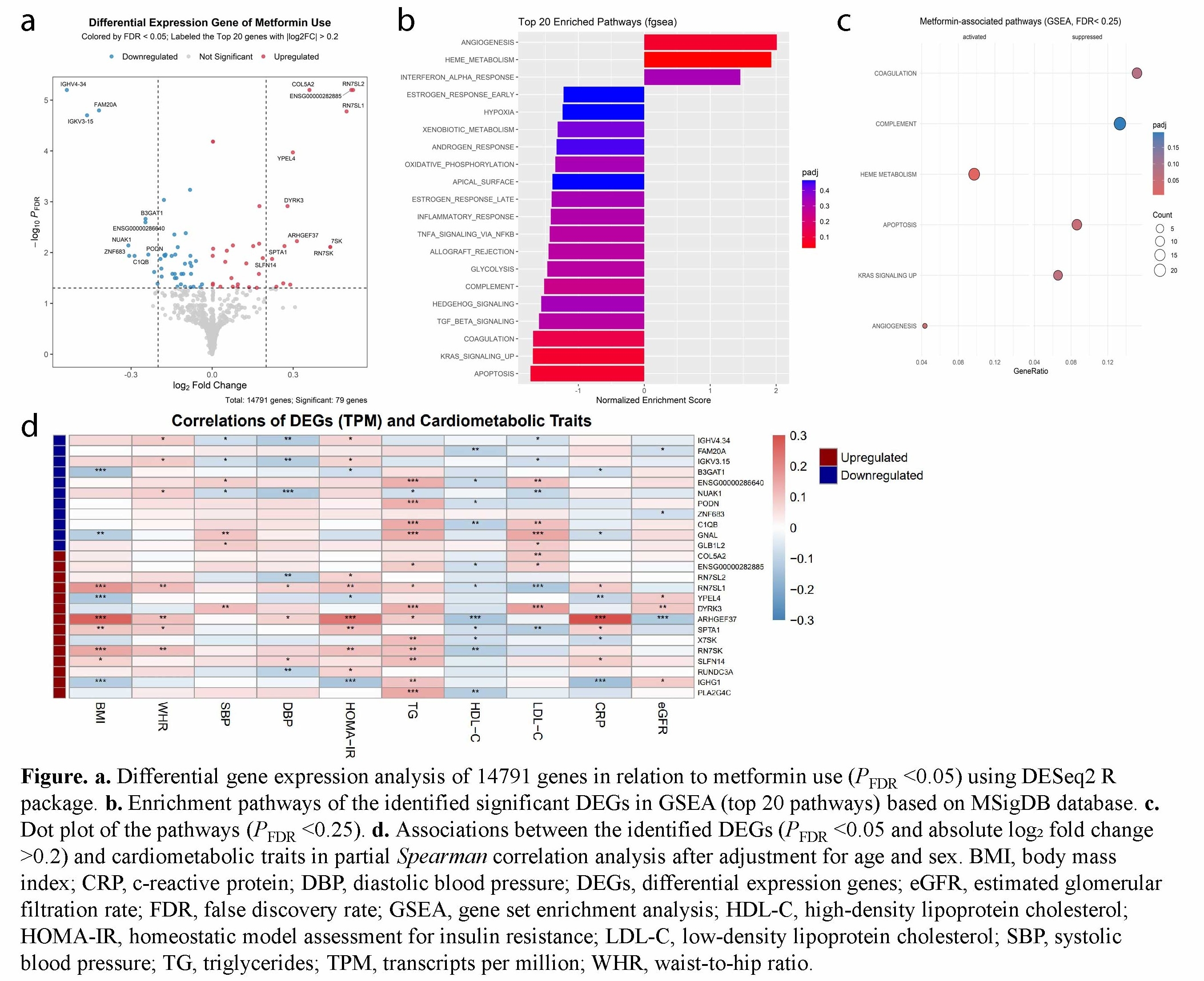
Among 14791 genes, we identified 36 upregulated and 43 downregulated DEGs associated with metformin use (PFDR <0.05; Fig. a). The gene-set enrichment analysis indicated that metformin use was associated with upregulating heme metabolism and angiogenesis pathways and downregulating apoptosis, coagulation, KRAS signaling, and complement system pathways (PFDR <0.25; Fig. b). These alterations indicate enhanced adaptive and repair accompanied by suppressed apoptosis and inflammatory responses, which are important pathways in anti-aging. Some upregulated DEGs, such as YPEL4 (cell cycle progression) and IGHG1 (encodes constant region of IgG1 antibodies), showed negative correlations with unfavorable traits (e.g., HOMA-IR and CRP), while some downregulated DEGs, such as GNAL (regulating energy metabolism) and C1QB (complement system), showed positive correlations with unfavorable blood lipids (Fig. d). However, some DEGs showed unexpected results with cardiometabolic health, with metformin upregulated DEGs (e.g., ARHGEF37, a gene involved in structure and signal transduction) positively associated with unfavorable cardiometabolic traits.
Conclusions:
Among Hispanics/Latinos with diabetes, metformin use is associated with alterations in whole-blood gene expressions related to several anti-aging pathways, some of which might be involved in the beneficial effects of metformin use on cardiometabolic health.
  • Wu, Ping  ( Albert Einstein College of Medicine , Bronx , New York , United States )
  • Jia, Chengyong  ( Albert Einstein College of Medicine , Bronx , New York , United States )
  • Yu, Bing  ( UNIV OF TX HEALTH SCI CTR HOUSTON , Houston , Texas , United States )
  • Gonzalez, Hector  ( University of California San Diego , La Jolla , California , United States )
  • Anita, Natasha  ( University of California San Diego , La Jolla , California , United States )
  • Kaplan, Robert  ( ALBERT EINSTEIN COLLEGE OF MEDICINE , Seattle , Washington , United States )
  • North, Kari  ( UNIV OF TX HEALTH SCI CTR HOUSTON , Houston , Texas , United States )
  • Qi, Qibin  ( ALBERT EINSTEIN COLLEGE OF MEDICINE , Bronx , New York , United States )
  • Author Disclosures:
Meeting Info:

EPI-Lifestyle Scientific Sessions 2026

2026

Boston, Massachusetts

Session Info:

Diabetes

Tuesday, 03/17/2026 , 05:00PM - 07:00PM

Moderated Poster Session

More abstracts on this topic:
A new mouse model for the study of cardiogenic TFs Tbx5, Gata4, and Mef2c during cardiogenesis

Leonard Riley, Sweat Mason, Eliason Steve, Zimmerman Kathy, Zhao Yi, Li Xiao, Hatcher Cathy, Weiss Robert, Amendt Brad

A Novel CRISPR based Epigenetic Silencer Potently, Durably, and Safely Reduces LDLc in Non-Human Primates at Therapeutically Relevant Doses

Duncan-lewis Christopher, Narsineni Lokesh, Karmarkar Maitreyee, Li Yuexuan, Krupa Oleh, Bucher Simon, Sharma Neel, Chang Han, Schulwach Keith, Ripley-phipps Sterling, Tran Vanessa, Fernandes Jason, Goh Natalie, Deiter Fred, Reimer Kirsten, Mrak Anna, Eggers Michelle, Sze Christie, Mirotsou Maria, Oresic Bender Kristina, Bardai Farah, Denny Sarah, Charles Emeric, Khakoo Aarif, Oakes Benjamin, Keller Steven, Alcantara-lee Raniel, Santamaria Carlos, Bale Shyam Sundhar, Kozy Heather, Corbo Lana

More abstracts from these authors:
ABO Blood Type Modifies the Association Between Fiber Intake and Incident Cardiovascular Disease: The Role of Gut Microbiota and Circulating Metabolites

Jia Chengyong, Peters-samuelson Brandilyn, Yu Bing, Usyk Mykhaylo, Daviglus Martha, Burk Robert, Kaplan Robert, Qi Qibin

Healthy Dietary Pattern, Blood Transcriptomic Profile, and Risk of Cardiovascular Disease: Findings from the Hispanic Community Health Study/Study of Latinos (HCHS/SOL)

Jia Chengyong, Qi Qibin, Justice Anne, Luo Kai, Graff Mariaelisa, Highland Heather, Wang Tao, Yu Bing, Kaplan Robert, North Kari

You have to be authorized to contact abstract author. Please, Login
Not Available