Logo

American Heart Association

  104
  0


Final ID: 037

Proteo-Transcriptional Characterization of Aortic Stenosis Prioritizes Novel Targets Relevant to Heart Failure

Abstract Body: Background: Aortic stenosis (AS) initiates a series of molecular alterations that predate cardiac remodeling and development of heart failure (HF). We hypothesized that integrating circulating mediators (proteome) from large-scale epidemiological cohorts with their cell-specific gene expression in the heart (transcriptome) may prioritize novel targets in human AS.
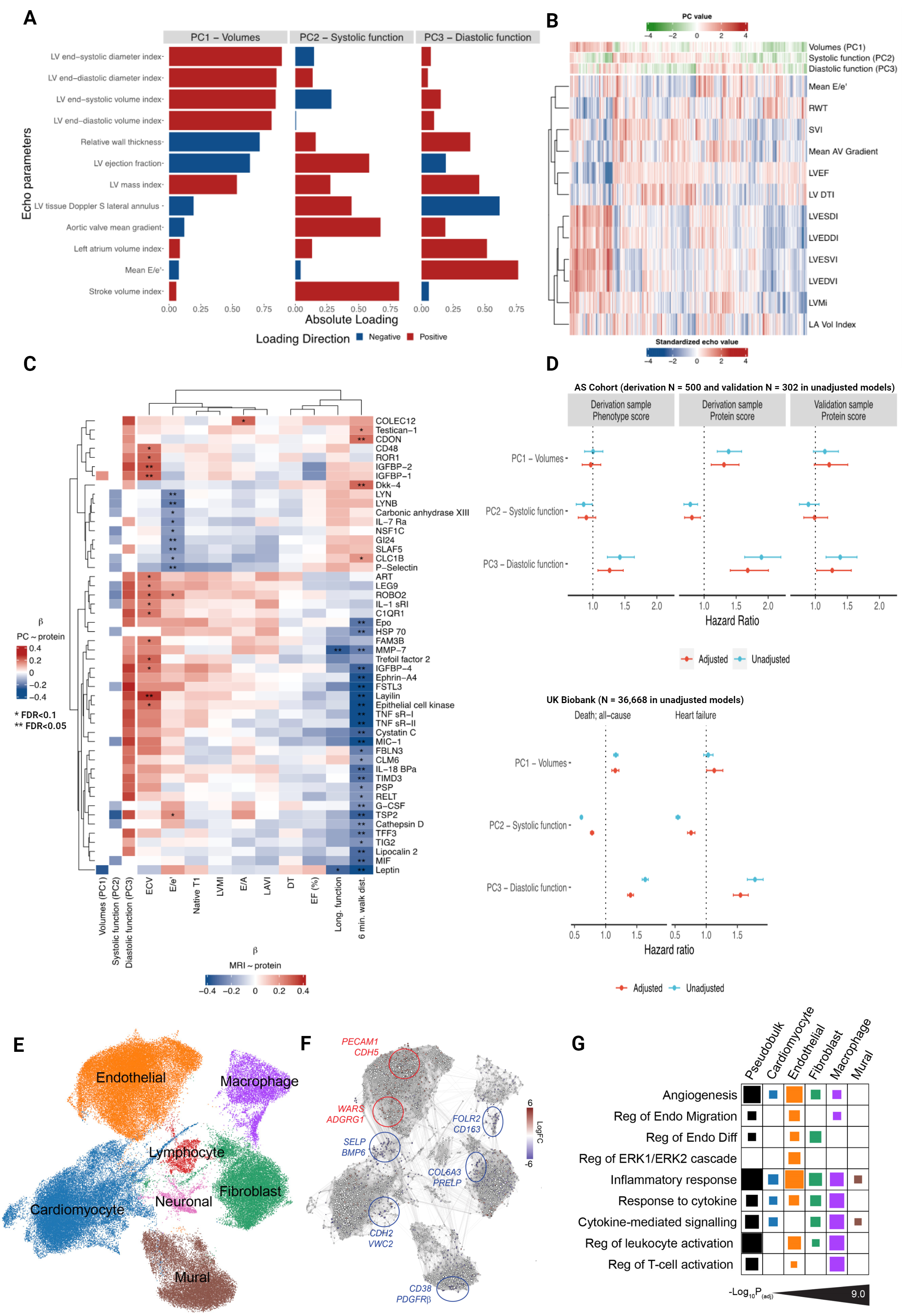
Methods: Among individuals with severe AS, we measured the circulating proteome (Olink) and examined associations with myocardial structure/function (N=519), cardiac MRI-based tissue fibrosis (N=145), and clinical outcomes (N=802). We constructed proteomic signatures of cardiac remodeling and tested their association with mortality and HF in the UK Biobank (UKBB; N=36,668). We then examined a "remodeling proteome” prioritized by proteome-phenotype relations at the transcriptional level via single nuclear RNA-sequencing in 20 human hearts (11 with AS at the time of SAVR and 9 donor hearts unused for transplant).
Results: We identified three principal components (PCs) of cardiac remodeling (across 12 echocardiographic measures in 503 patients with severe AS) loaded on cardiac morphology, systolic, and diastolic function traits. Proteins associated with these PCs specified both known and novel mediators of fibrosis, LVH, and oxidative stress. Proteomic signatures were strongly linked to mortality (AS cohort, UKBB) and incident HF (UKBB). At a myocardial level, we observed cell-specific differential gene expression, particularly prominent in fibroblasts, cardiomyocytes, and endothelial cells, featuring convergent fibrosis pathways (WNT9A, ITGA6, AGRN, CRIM1, SEMA4C, LAYN, PTX3, HMOX1) and metabolic-inflammatory signaling (ENPP2/ATX, TNF), among others.
Conclusions: Proteo-transcriptional prioritization in human AS identifies both known and novel targets that are mechanistically relevant to HF pathogenesis. Future integrative studies that link longitudinal circulating biomarkers in large-scale cohorts directly to myocardial tissue are warranted to inform pathways of HF progression.
  • Amancherla, Kaushik  ( Vanderbilt University Medical Cente , Nashville , Tennessee , United States )
  • Kumbhani, Dharam  ( UT Southwestern , Dallas , Texas , United States )
  • Gillam, Linda  ( MORRISTOWN MEDICAL CENTER , Morristown , New Jersey , United States )
  • Mallugari, Ravinder  ( VANDERBILT UNIVERSITY MED CENTER , NASHVILLE , Tennessee , United States )
  • Gupta, Deepak  ( Vanderbilt University Medical Cente , Nashville , Tennessee , United States )
  • Miller, Francis  ( Vanderbilt University Med Center , Durham , North Carolina , United States )
  • Vatterott, Anna  ( Vanderbilt University Medical Cente , Nashville , Tennessee , United States )
  • Jackson, Natalie  ( Vanderbilt University Medical Cente , Nashville , Tennessee , United States )
  • Su, Yanru  ( , Nashville , Tennessee , United States )
  • Tomasek, Kelsey  ( Vanderbilt University Medical Cente , Nashville , Tennessee , United States )
  • Absi, Tarek  ( Vanderbilt University Medical Center , Brentwood , Tennessee , United States )
  • Lindman, Brian  ( VANDERBILT UNIVERSITY MEDICAL , Nashville , Tennessee , United States )
  • Freedman, Jane  ( Vanderbilt University , Nashville , Tennessee , United States )
  • Nayor, Matthew  ( Boston Unviersity Medical Center , Boston , Massachusetts , United States )
  • Das, Saumya  ( Mass General Hospital , Boston , Massachusetts , United States )
  • Wells, Quinn  ( VANDERBILT UNIVERSITY , Nashville , Tennessee , United States )
  • Dweck, Marc  ( BHF Centre for Cardiovascular Science , Edinburgh , United Kingdom )
  • Gerszten, Robert  ( Beth Israel Deaconess Medical Center , Boston , Massachusetts , United States )
  • Tucker, Nathan  ( Masonic Medical Research Institute , Utica , New York , United States )
  • Elmariah, Sammy  ( Univ California, San Francisco , San Francisco , California , United States )
  • Shah, Ravi  ( Vanderbilt University Medical Cente , Nashville , Tennessee , United States )
  • Perry, Andrew  ( Vanderbilt University Medical Cente , Nashville , Tennessee , United States )
  • Lance, Michelle  ( Masonic Medical Research Institute , Utica , New York , United States )
  • Sheng, Quanhu  ( Vanderbilt University Medical Cente , Nashville , Tennessee , United States )
  • Pfeiffer, Ryan  ( Masonic Medical Research Institute , Utica , New York , United States )
  • Farber-eger, Eric  ( Vanderbilt University Medical Cente , Nashville , Tennessee , United States )
  • Fearon, William  ( STANFORD UNIVERSITY , Stanford , California , United States )
  • Kapadia, Samir  ( CLEVELAND CLINIC , Orae , Ohio , United States )
  • Author Disclosures:
    Kaushik Amancherla: DO NOT have relevant financial relationships | Dharam Kumbhani: DO NOT have relevant financial relationships | Linda Gillam: No Answer | Ravinder Mallugari: DO NOT have relevant financial relationships | Deepak Gupta: DO NOT have relevant financial relationships | Francis Miller: DO NOT have relevant financial relationships | Anna Vatterott: DO NOT have relevant financial relationships | Natalie Jackson: DO NOT have relevant financial relationships | Yanru Su: No Answer | Kelsey Tomasek: No Answer | Tarek Absi: No Answer | Brian Lindman: DO have relevant financial relationships ; Consultant:Edwards Lifesciences:Active (exists now) ; Research Funding (PI or named investigator):Medtronic:Active (exists now) ; Research Funding (PI or named investigator):Edwards Lifesciences:Active (exists now) ; Consultant:AstraZeneca:Active (exists now) | Jane Freedman: DO NOT have relevant financial relationships | Matthew Nayor: DO NOT have relevant financial relationships | Saumya Das: No Answer | Quinn Wells: No Answer | marc dweck: DO NOT have relevant financial relationships | Robert Gerszten: No Answer | Nathan Tucker: No Answer | Sammy Elmariah: No Answer | Ravi Shah: DO have relevant financial relationships ; Consultant:amgen cytokinetics:Past (completed) ; Royalties/Patent Beneficiary:cv biomakers:Active (exists now) ; Individual Stocks/Stock Options:thryv:Active (exists now) | Andrew Perry: DO have relevant financial relationships ; Royalties/Patent Beneficiary:Vanderbilt University Medical Center:Expected (by end of conference) ; Independent Contractor:MedPage Today:Active (exists now) | Michelle Lance: No Answer | Quanhu Sheng: No Answer | Ryan Pfeiffer: No Answer | Eric Farber-Eger: DO NOT have relevant financial relationships | William Fearon: No Answer | Samir Kapadia: No Answer
Meeting Info:
Session Info:

06.B Cardiometabolic Biomarkers

Saturday, 03/08/2025 , 10:30AM - 12:00PM

Oral Abstract Session

More abstracts on this topic:
Activin Signaling Inhibition Enhances Cardiac Functional Recovery After Aortic Debanding

Singh Anand, Guseh James Sawalla, Xiao Chunyang, Babbs Keith, Seehra Jasbir, Li Haobo, Rosenzweig Anthony

Accuracy of cardiologist reporting of severe aortic stenosis and its impact on clinical management: Insights from decision-support artificial intelligence applied to 28,491 men and women undergoing echocardiography.

Bhat Vikas, Strange Geoff, Butcher Steele, Deans Renae, Mahoney Thomas, Barnes Cara, Playford David

More abstracts from these authors:
Adipose tissue extracellular vesicles mediate pro-arrhythmic changes in atrial cardiomyocytes

Limpitikul Worawan, Garcia Contreras Marta, Betti Michael, Sheng Quanhu, Xiao Ling, Chatterjee Emeli, Gamazon Eric, Shah Ravi, Das Saumya

Left Ventricular Diastolic to Systolic Wall Stress Ratio and Mortality Following Transcatheter Aortic Valve Replacement

White Audrey, Lindman Brian, Gupta Deepak, Mallugari Ravinder, Dixon Debra, Brittain Evan, Schlendorf Kelly, Clark Daniel, Gonzales Holly, Vatterott Anna, Jackson Natalie

You have to be authorized to contact abstract author. Please, Login
Not Available