Logo

American Heart Association

  70
  0


Final ID: Thu128

Chemokine CCL17:bridging innate and adaptive immunity to drive thoracic aortic aneurysm progresssion

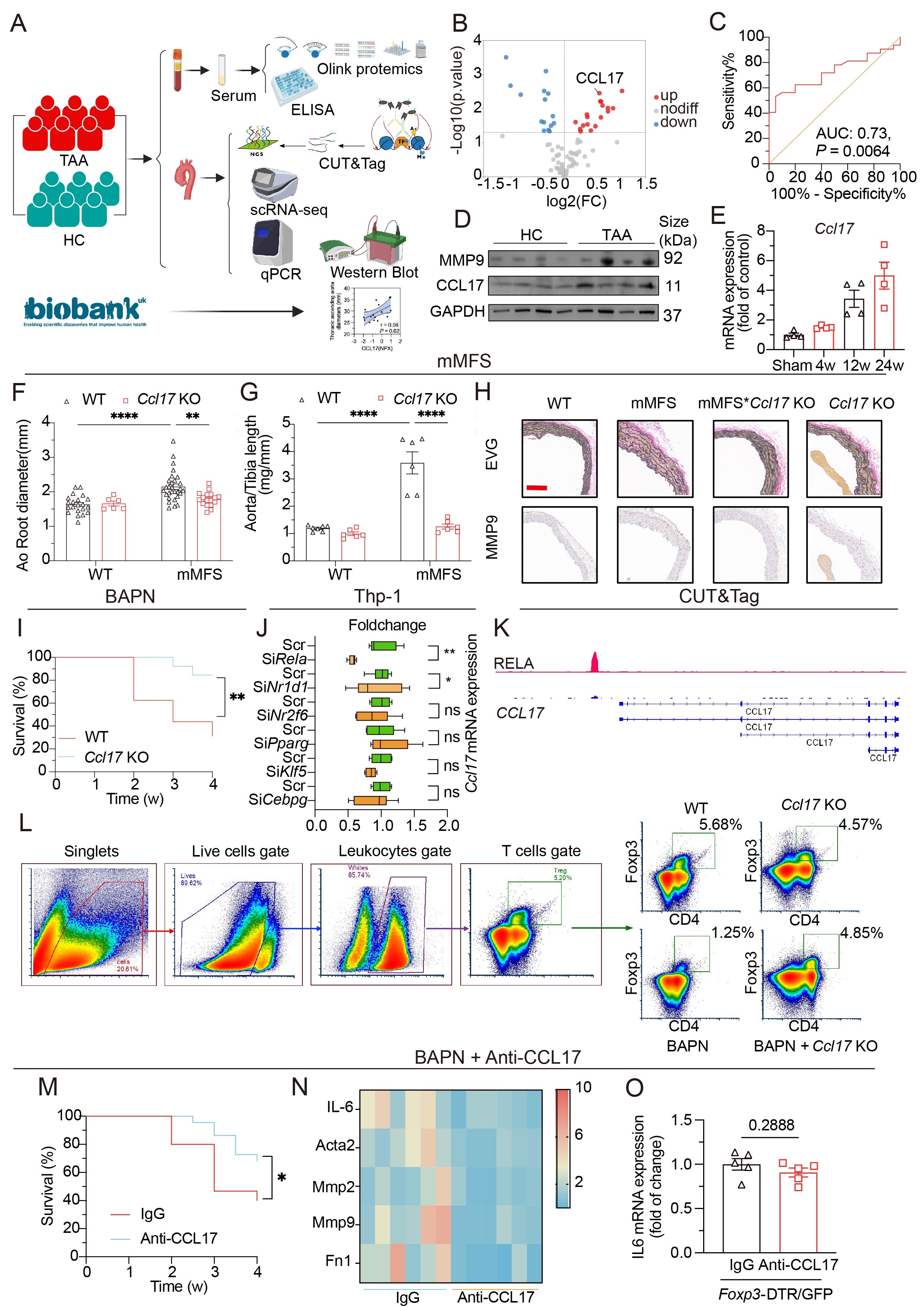
Abstract Body: Background: Thoracic aortic aneurysm (TAA) is a life-threatening disease with limited preventive and therapeutic options. While dysregulation of the immune microenvironment has been implicated in TAA pathogenesis, the key mediators driving vascular remodeling remain unidentified.
Methods: We prospectively enrolled TAA patients (n=32) and age-matched controls, collecting serum and aortic tissue samples at diagnosis. Olink proteomics data from the UK Biobank were analyzed for validation. Ccl17-knockout (Ccl17-/-) mice were studied in two independent TAA models in vivo: murine Marfan syndrome (Fbn1C1041G/+, mMFS) and β-aminopropionitrile (BAPN)-induced TAA. In addition, aortic smooth muscle cell (SMC) and macrophages were co-cultured to explore underlying molecular mechanisms. For therapeutic evaluation, mMFS mice received an anti-CCL17 neutralizing antibody or IgG control for 20 weeks while BAPN-induced TAA mice were treated for 4 weeks.
Results: Olink proteomics identified CCL17 as one of the most significantly elevated circulating proteins in TAA patients, with levels correlating with aortic diameter. This association was further validated in UK Biobank participants under 65 years old. Ccl17-/- mice exhibited reduced aortic dilation, fibrosis, and inflammation in response to TAA induction. Single-cell transcriptomic analysis revealed enhanced macrophage–T cell interactions following aortic injury. Mechanistically, CUT&Tag analysis of human vascular tissues identified RELA, a key NF-κB subunit, as a direct transcriptional regulator of CCL17. Moreover, NF-κB signaling was a pivotal downstream effector of the cGAS-STING pathway in macrophages, activated by DNA released from damaged aortic SMCs, thereby linking innate immune activation to vascular remodeling. In Ccl17-/- mice, Tregs mediated the protective effects of Ccl17 deletion against inflammation and adverse vascular remodeling. In brief , CCL17 established a self-amplifying loop between macrophages and Tregs, exacerbating disease progression. Notably, pharmacologic neutralization of CCL17 significantly attenuated TAA development in both models.
Conclusions: Our study identifies a strong association between circulating CCL17 levels and TAA severity. Functionally, macrophage-derived CCL17 drives TAA progression by modulating macrophage–Treg crosstalk. These findings establish CCL17 as a central regulator of vascular inflammation and remodeling, highlighting its potential as a therapeutic target for TAA.
  • Wang, Zeyuan  ( Peking Union Medical College Hospital , Beijing , China )
  • Zhang, Yang  ( Zhongshan Hospital, Fudan University , Shanghai , China )
  • Tian, Zhuang  ( Peking Union Medical College Hospital , Beijing , China )
  • Zhang, Shuyang  ( Peking Union Medical College Hospital , Beijing , China )
  • Author Disclosures:
    Zeyuan Wang: DO NOT have relevant financial relationships | Yang Zhang: No Answer | Zhuang Tian: No Answer | Shuyang Zhang: No Answer
Meeting Info:

Basic Cardiovascular Sciences 2025

2025

Baltimore, Maryland

Session Info:

Poster Session and Reception 2

Thursday, 07/24/2025 , 04:30PM - 07:00PM

Poster Session and Reception

More abstracts on this topic:
Adoptive Transfer of Lupus Patient PBMCs Promotes Salt-Sensitive Hypertension and Kidney Injury in Immunodeficient Mice

Saleem Mohammad, Ormseth Michelle, Kirabo Annet, Ahmad Taseer, Haynes Alexandria, Albritton Claude, Arshad Suha, Kulapatana Phicharmon, Posey Olivia, Major Amy, Stein Charles

Advanced waveform analysis of the electrocardiogram signals using complementary signal processing techniques to investigate the response to a QTc prolonging drug vs control including food effect.

Serna Pascual Miquel, Nandi Manasi, Taubel Jorg, Lorch Ulrike, Djumanov Dilshat, Sadsad Tyrone-joshua, Mejia Elisa, Rickard James

More abstracts from these authors:
You have to be authorized to contact abstract author. Please, Login
Not Available