Logo

American Heart Association

  124
  1


Final ID: NBT104

Dynamic Landscape of RNA Isoforms in Heart Maturation

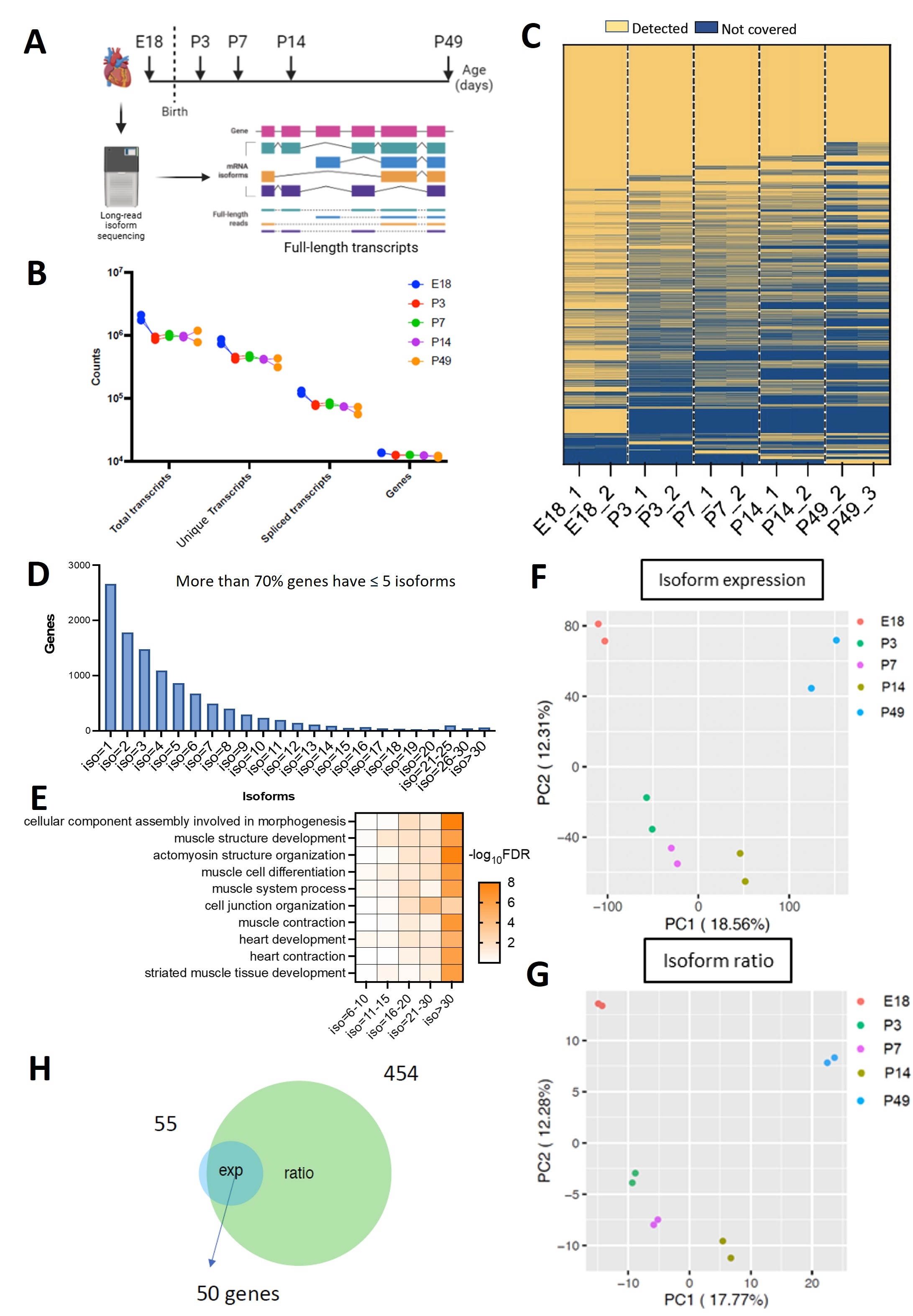
Abstract Body: Introduction: Cardiomyocyte maturation is a postnatal heart development that requires precise molecular, metabolic, structural, and electrophysiological changes to sustain the increased workload of the adult heart. Previous studies demonstrate that alternative RNA splicing is a key regulatory mechanism during this process. However, the full landscape of isoform switch and its role in functional specialization in adult cardiomyocyte remain largely unexplored. This study aims to provide a comprehensive landscape of isoform utilization during heart maturation. Methods: Using PacBio Iso-Seq, we profiled full-length transcriptomic changes in mouse left ventricles across neonatal to postnatal developmental stages. Isoform expression and usage ratios were analyzed to identify the genes with significant isoform switch. Functional validation of selected isoforms was performed in hESC-CMs. Results: While the total number of genes expressed remains relatively stable, the total number of full-length transcripts decreased from E18 to P49, indicating a progressive reduction in transcriptomic complexity at the isoform level. PCA analysis of isoform-specific expression and ratios shows stage-dependent clustering, highlighting that cardiac isoform dynamics is a defining feature for postnatal heart maturation. We identified at least 50 genes showing significant isoform switches across the maturation stages. In addition, an isoform of PDLIM5 is found to have exon 5B inclusion (PDLIM5-Ex5B) and its expression is increased in adult mouse heart but reversed to neonatal level in the mouse failing heart (n=3, p<0.05 compared to P49 and Sham control). hESC-CMs expressing PDLIM5-Ex5B improved sarcomere organization, enhanced binucleation, and increased expression of maturation markers. In contrast, isoforms lacking exon 5B were less effective in promoting cardiomyocyte maturation features. These findings further confirm that alternative splicing-mediated isoform switch is critical for cardiomyocyte structural and functional maturation. Conclusions: This study provides a comprehensive landscape of RNA splicing and isoform switching events during heart maturation, highlighting their importance in defining postnatal heart maturation stages and achieving functional specialization. Our results serve as a valuable resource for exploring maturation-related RNA splicing regulators and may represent a potential splicing-targeted therapy for heart diseases.
  • Tay, Woan Ting  ( Duke-NUS Medical School , Singapore , Singapore )
  • Li, Jia  ( Duke-NUS Medical School , Singapore , Singapore )
  • Huang, Jijun  ( University of California, LA , Los Angeles , California , United States )
  • Sun, Lei  ( Duke-NUS Medical School , Singapore , Singapore )
  • Wang, Yibin  ( Duke-NUS Medical School , Singapore , Singapore )
  • Author Disclosures:
    Woan Ting Tay: DO NOT have relevant financial relationships | Jia Li: No Answer | Jijun Huang: DO NOT have relevant financial relationships | Lei Sun: No Answer | Yibin Wang: No Answer
Meeting Info:

Basic Cardiovascular Sciences 2025

2025

Baltimore, Maryland

Session Info:

Early Career Pre-Conference Session 1: Next Best Thing

Wednesday, 07/23/2025 , 09:15AM - 10:15AM

Early Career Session

More abstracts on this topic:
Cardiomyocyte-specific PLCe1 knock-down attenuates Angiotensin II-induced cardiac hypertrophy.

Ni Kareemah, Rigaud Vagner, Vigneault Patrick, Xiao Chunyang, Klattenhoff Carla, Ellinor Patrick

Analysis of First Morning Urine Transcriptomes in Normotensive and Hypertensive Patients Identify Upregulated Inflammatory and Signaling Pathways Associated with Hypertension

Umanath Kausik, Ortiz Pablo, Sohaney Ryann, Atchison Douglas, Abraham Emmy, Meng Ze, She Ruicong, Adrianto Indra, Levin Albert, Wu Andrew

More abstracts from these authors:
Post-transcriptional Regulation of Adrenal-Heart Crosstalk in Heart Failure with Preserved Ejection Fraction

Akhigbe Francisca, Lux Kayla, Liu Tian, Song Ningjing, Wang Yibin, Gao Chen

Deciphering the Molecular Code Underlining Postnatal Cardiomyocyte Maturation by an RNA Splicing Factor RBFox1

Huang Jijun, Tay Woan Ting, Pushkarsky Ivan, Kim Kyungsoo, Parikh Shan, Udani Shreya, Soh Boon Seng, Gao Chen, Stiles Linsey, Shirihai Orian, Knollmann Bjorn, Lee Josh, Ardehali Reza, Di Carlo Dino, Abel Dale, Wang Yibin, Rau Christoph, Pezhouman Arash, Yokota Tomohiro, Miwa Hiromi, Feldman Matthew, Kong Tsz Kin, Yang Ziyue

You have to be authorized to contact abstract author. Please, Login
Not Available