Logo

American Heart Association

  103
  0


Final ID: Wed126

Myosin S2 and cMyBP-C Interactions in Cardiac Contractility and Hypertrophic Cardiomyopathy

Abstract Body: Background: Cardiac muscle contraction and relaxation are regulated by the interaction between the myosin neck region (S2) and cardiac myosin-binding protein-C (cMyBP-C). Mutations in the myosin S2 region, which alter its interaction with cMyBP-C, have been clinically associated with hypertrophic cardiomyopathy (HCM). However, the precise molecular mechanisms underlying these effects remain unclear.
Objective: To investigate the impact of the pathogenic mutation E930del mutation in β-myosin (hMyh7E930del), located within the S2 region, on its interaction with cMyBP-C and in vitro and utilize a homologous mouse model (mMyh6E932del) to determine in vivo effects.
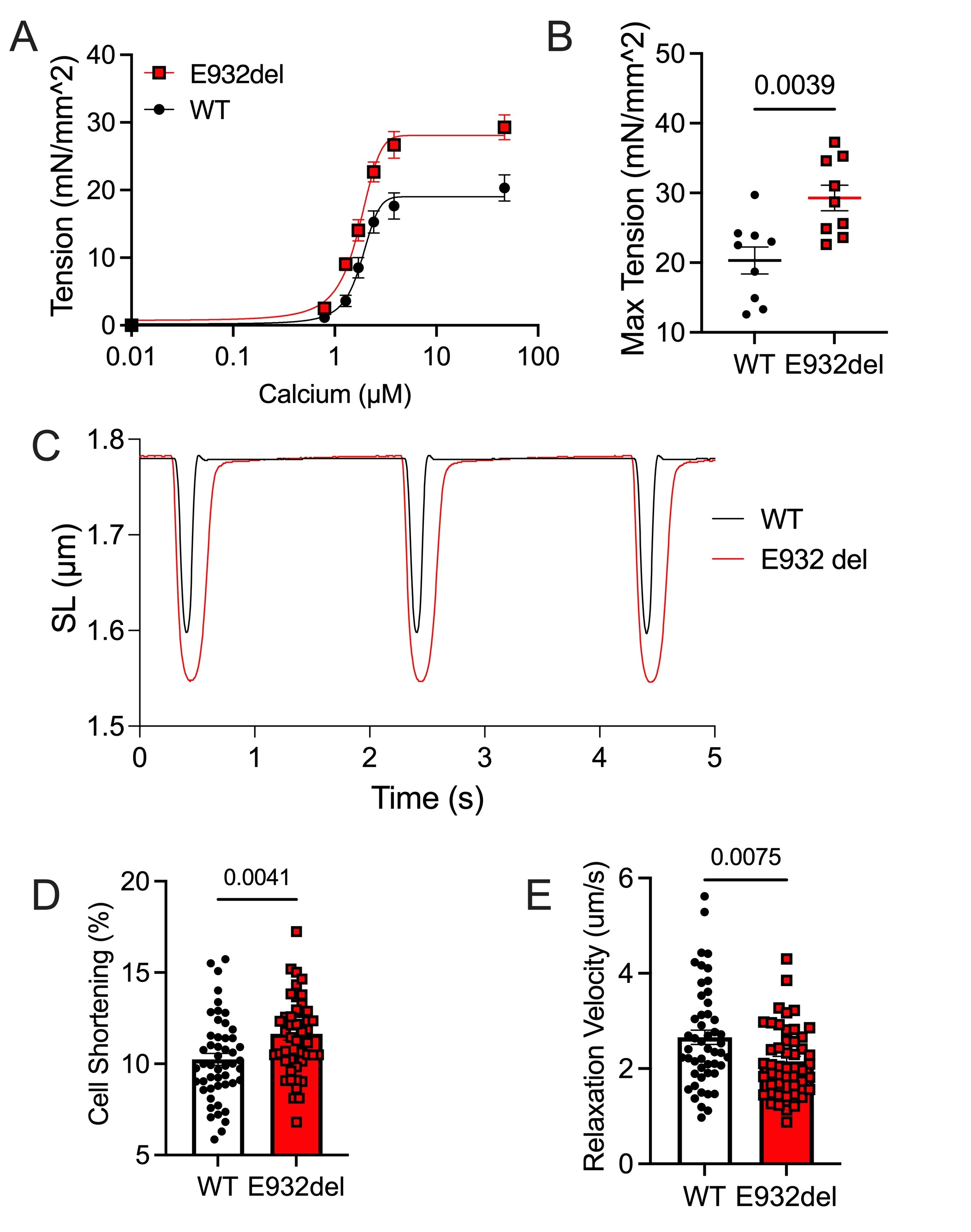
Methods and Results: To probe the cMyBP-C-myosin interaction, we synthesized the proximal S2 region of hMyh7 (126 amino acids) alongside nine overlapping and truncated S2 variants. Using solid-phase binding and skinned papillary muscle assays, we identified Amg 27119, a 22-amino-acid myopeptide, as highly effective in enhancing cardiac contractile function. Next, A CRISPR-Cas9-mediated knock-in mouse model harboring a homologous mutation (mMyh6E932del) was developed to study in vivo effects of this mutation. Homozygous mice were embryonically lethal, whereas heterozygous mice exhibited cardiac hypertrophy, preserved systolic function, and upregulated hypertrophic gene expression at 6 to 9 months old, as demonstrated by echocardiography, RNA-seq, and real-tme PCR. In vivo catheterization revealed diastolic dysfunction, evidenced by reductions in dP/dtmin and tau. Force-calcium (pCa-force) measurements demonstrated a significant increase in maximal peak force production in skinned myocfibers from mutant mice (29.29 nM/mm^2, p=0.0039) relative to controls (20.311 nM/mm^2), without altering myofilament calcium sensitivity or the Hill coefficient.
Conclusion: The identified myopeptide effectively targeted and alleviated cMyBP-C-mediated inhibition of myosin, improving contractility in vitro. The HCM mutation, E932del, disrupts the myosin S2-cMyBP-C interaction leads to diastolic dysfunction and hypercontractility, highlighting the therapeutic potential of targeting the myosin S2 and cMyBP-C interaction.
  • Rzewnicki, Stephanie  ( University of Arizona , Tucson , Arizona , United States )
  • Rapushi, Erjola  ( University of Cincinnati , Cincinnati , Ohio , United States )
  • Drosatos, Konstantinos  ( University of Cincinnati , Cincinnati , Ohio , United States )
  • Ananthamohan, Kalyani  ( The University of Arizona , Tucson , Arizona , United States )
  • Mcnamara, James  ( MCRI , Parkville , New South Wales , Australia )
  • Sadayappan, Sakthivel  ( University of Arizona , Tucson , Arizona , United States )
  • Song, Taejeong  ( University of Arizona , Tucson , Arizona , United States )
  • Singh, Rohit  ( Amgen Inc , South San Francisco , California , United States )
  • Ason, Brandon  ( Amgen Inc , South San Francisco , California , United States )
  • Maguire, Megan  ( University of Cincinnati , Cincinnati , Ohio , United States )
  • Nieman, Michelle  ( University of Cincinnati , Cincinnati , Ohio , United States )
  • Lorenz, John  ( University of Cincinnati , Cincinnati , Ohio , United States )
  • Gong, Henry  ( Loyola University Chicago , Chicago , Illinois , United States )
  • Kirk, Jonathan  ( Loyola University Chicago , Chicago , Illinois , United States )
  • Author Disclosures:
    Stephanie Rzewnicki: DO NOT have relevant financial relationships | Erjola Rapushi: DO NOT have relevant financial relationships | Konstantinos Drosatos: No Answer | Kalyani Ananthamohan: No Answer | James McNamara: No Answer | Sakthivel Sadayappan: DO NOT have relevant financial relationships | Taejeong Song: No Answer | Rohit Singh: No Answer | Brandon Ason: No Answer | Megan Maguire: No Answer | Michelle Nieman: No Answer | John Lorenz: No Answer | Henry Gong: DO NOT have relevant financial relationships | Jonathan Kirk: DO have relevant financial relationships ; Consultant:Rocket Therapeutics:Active (exists now) ; Independent Contractor:Harbush Harbush and Rottier:Active (exists now) ; Research Funding (PI or named investigator):Maze Therapeutics:Past (completed) ; Research Funding (PI or named investigator):Edgewise Therapeutics:Active (exists now) ; Consultant:Regal Therapeutics:Active (exists now) ; Research Funding (PI or named investigator):Kardigan:Active (exists now) ; Consultant:Affinia:Active (exists now) ; Consultant:GenKardia:Active (exists now)
Meeting Info:

Basic Cardiovascular Sciences 2025

2025

Baltimore, Maryland

Session Info:

Poster Session and Reception 1

Wednesday, 07/23/2025 , 04:30PM - 07:00PM

Poster Session and Reception

More abstracts on this topic:
Effects of Myectomy on Cardiac Magnetic Resonance Parameters in Obstructive Hypertrophic Cardiomyopathy

Lewontin Myra, Kramer Christopher, Ayers Michael, Ondigi Olivia, Goodrich Robyn, De Carvalho Singulane Cristiane, Thomas Matthew, Mcclean Karen, Perry Allison, Bilchick Kenneth, Patel Amit

A "non-muscle" alpha-actinin is an intrinsic component of the cardiac Z-disc and regulates sarcomere turnover, contractility, and heart remodeling

Hayes James, Smart Kyra, Choudhary Dharmendra, Reinhart-king Cynthia, Liu Qi, Tyska Matthew, Tabdanov Erdem, Wells Quinn, Knapik Ela, Burnette Dylan, Ritter Dylan, Neininger-castro Abigail, Willet Alaina, Caplan Leah, Wang Yu, Liu Xiao, Taneja Nilay, Sanchez Zachary

More abstracts from these authors:
Impact of Myosin S2 and cMyBP-C Interaction on Cardiac Contractility in Hypertrophic Cardiomyopathy

Maguire Megan, Kirk Jonathan, Burton Aaron, Sadayappan Sakthivel, Green Lisa, Singh Rohit, Ason Brandon, Nieman Michelle, Koch Sheryl, Gong Henry, Lorenz John, Rubinstein Jack

An Unexpected Role for the Sarcomere in Afib

Kirk Jonathan

You have to be authorized to contact abstract author. Please, Login
Not Available