Logo

American Heart Association

  91
  0


Final ID: Thu099

Single-Cell RNA-seq Analysis Reveals a Two-Step Mechanism for TBX18-Mediated Reprogramming of Ventricular Myocytes into Pacemaker Cells

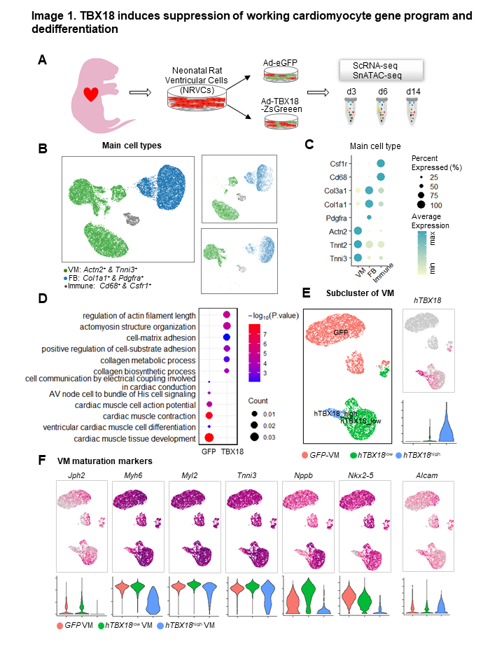
Abstract Body: Introduction: TBX18-mediated reprogramming converts ventricular myocytes (VMs) into pacemaker-like cells (iPMs), creating de novo pacing in vitro and in vivo. Here, we employ single-cell RNA sequencing (scRNA-seq) and ATAC-seq to elucidate the molecular mechanisms underlying this process.

Methods: Neonatal rat ventricular myocytes were transduced with adenoviral TBX18 or GFP. ScRNA-seq and ATAC-seq were performed at days 3, 6, and 14 post-gene transfer. Functional assays, including field potential recordings and lineage tracing, assessed pacemaker function.

Results: At d3, genes that encode chamber cardiomyocyte contractility and ion channels (e.g., Myh6, Tnni3, Scn5a) were downregulated while dedifferentiation markers (Alcam, Acta2) were upregulated in TBX18-NRVMs compared to control. By day 6, MEA data revealed the emergence of a pacemaker-like subpopulation exhibiting higher automaticity (>2 Hz spontaneous beats in 22.3% of TBX18-NRVMs vs. 2.6% in controls, p < 0.001). This stage was also characterized by epigenetic remodeling, evidenced by significantly increased chromatin accessibility at Hcn4 and Gjc1, and extracellular matrix (ECM) reorganization, including upregulation of ECM-related genes (Col1a1, Col3a1, Eln). By day 14, 19.4% of TBX18-NRVMs exhibit Hcn4+ pacemaker-like characteristics, in contrast to only 0.2% in control GFP-NRVMs. TBX18-iPMs displayed upregulated nodal pacemaker gene expression (Hcn4, Gjc1, Igfbp5), with reduced ventricular identity (low Kcnj2 and Gja1), and functional automaticity. Gene regulatory network analysis identified Klf4 and Junb as key transcriptional hubs in pacemaker reprogramming. Inhibition of TGF-β signaling or activation of Wnt signaling markedly impaired the induction of iPMs, as reflected by a reduced proportion of Hcn4-positive cells and the loss of pacemaker-associated ion channel and ECM gene expression profiles. Lineage tracing using Hcn4(+/eGFP) transgenic mice confirmed the persistence of TBX18-reprogrammed iPMs for over one year in vivo, supporting the long-term stability of the reprogramming process.

Conclusions: TBX18 reprogramming follows a stepwise mechanism: (1) ventricular identity loss and dedifferentiation, (2) activation of pacemaker-specific gene programs. Cell-cell interaction predictions suggest TGF-β activation and Wnt inhibition enhance reprogramming efficiency. These findings provide mechanistic insights and identify potential molecular drivers for optimizing pacemaker cell generation.
  • Fan, Jinqi  ( John Hopkins Unviersity , Columbia , Maryland , United States )
  • Leng, Jing  ( Johns Hopkins University , Baltimore , Maryland , United States )
  • Hardeo, Hannah  ( Johns Hopkins University , Baltimore , Maryland , United States )
  • Cho, Hee Cheol  ( Johns Hopkins University , Baltimore , Maryland , United States )
  • Author Disclosures:
    Jinqi Fan: No Answer | Jing Leng: DO NOT have relevant financial relationships | Hannah Hardeo: DO NOT have relevant financial relationships | Hee Cheol Cho: DO NOT have relevant financial relationships
Meeting Info:

Basic Cardiovascular Sciences 2025

2025

Baltimore, Maryland

Session Info:

Poster Session and Reception 2

Thursday, 07/24/2025 , 04:30PM - 07:00PM

Poster Session and Reception

More abstracts on this topic:
Sex, Hormones and Arrhythmias: Sex-Specific Risks for Sinus Tachycardias and Atrial Fibrillation

Li Ning, Webb Amy, Fadda Paolo, Whitson Bryan, Mohler Peter, Hummel John, Fedorov Vadim

A large-scale multi-view deep learning-based assessment of left ventricular ejection fraction in echocardiography

Jing Linyuan, Metser Gil, Mawson Thomas, Tat Emily, Jiang Nona, Duffy Eamon, Hahn Rebecca, Homma Shunichi, Haggerty Christopher, Poterucha Timothy, Elias Pierre, Long Aaron, Vanmaanen David, Rocha Daniel, Hartzel Dustin, Kelsey Christopher, Ruhl Jeffrey, Beecy Ashley, Elnabawi Youssef

More abstracts from these authors:
You have to be authorized to contact abstract author. Please, Login
Not Available