Logo

American Heart Association

  71
  0


Final ID: Fri168

Development of a fluorescence report tagged Titin drug response model in human induced pluripotent stem cells using the TTN intrinsic splicing site.

Abstract Body: Background
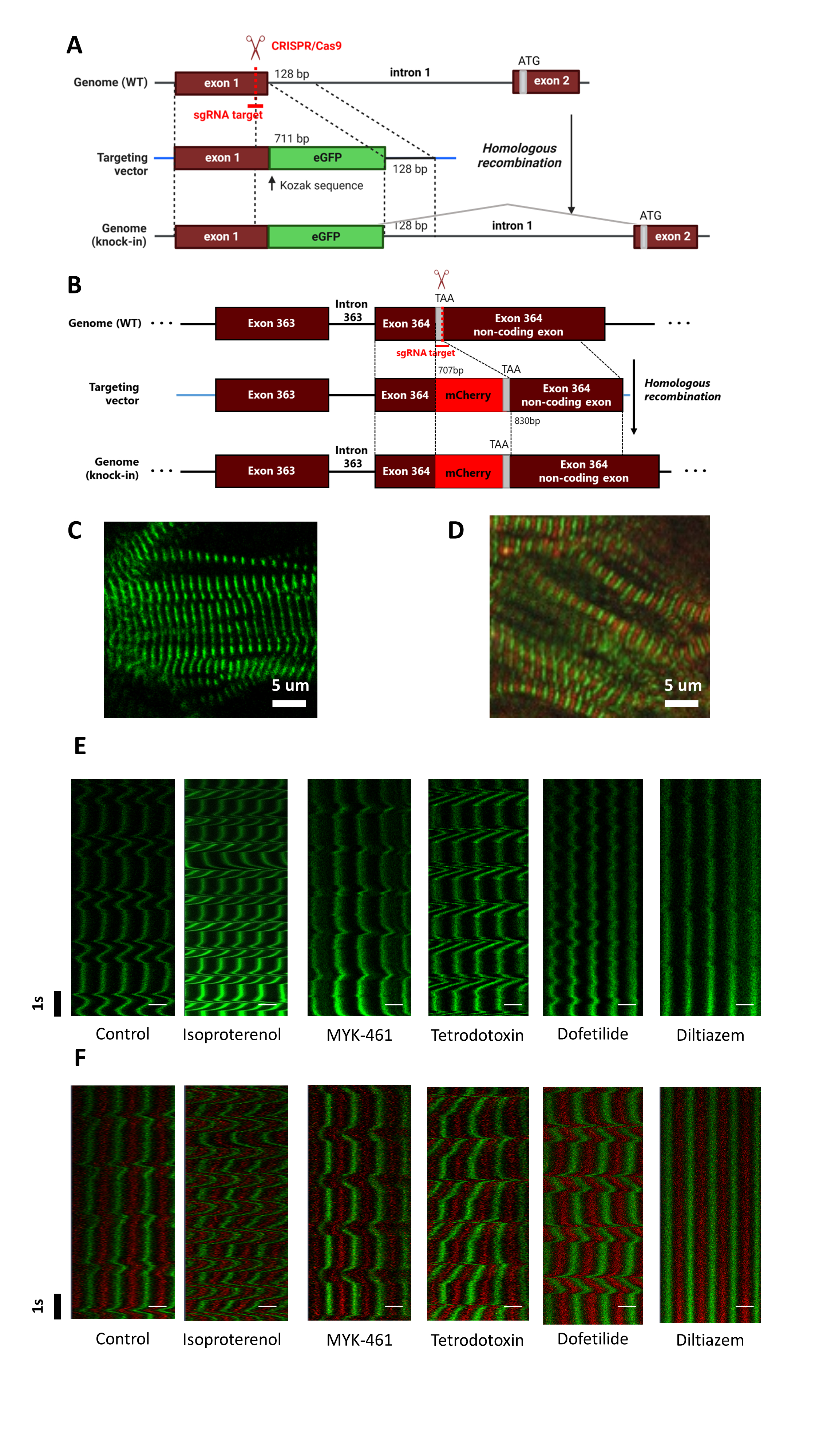
Cardiomyocytes contain a sarcomere structure, which serves as the source of force required for contraction and relaxation, and this structure must be well-organized to generate and transmit force effectively. Titin, which is coded by TTN gene and known as the largest protein within the cell, is one of the structural proteins of the sarcomere, extending from the Z-disc to the H-band. It plays a crucial role in contraction and relaxation by interacting with actin and myosin proteins. Therefore, methods for tagging titin with a fluorescent protein to track sarcomere motion in live cells have been proposed, but using the CRISPR-Cas9 system to directly target the coding sequence may result in occurring indels at the TTN codon.

Methods and Results
The start codon of TTN is located in exon2, while exon 1 exists as a non-coding sequence where splicing occurs. Using these characteristics of TTN, a method was designed to tag the fluorescent protein by targeting the intrinsic splicing sequence in human pluripotent stem cells (hiPSCs). We applied the CRISPR-Cas9 system to wild-type hiPSCs to create two types of hiPSCs: one with a GFP coding sequence linked to the 5’end of the TTN gene via splicing from exon 1 intrinsic splicing donor, and another with an additional mCherry coding sequence linked to the 3’ end. This study is the first attempt to perform live cell imaging by tagging titin with a fluorescent protein in hiPSCs derived cardiomyocytes (hiPSC-CMs) using splicing, presenting a new approach to observe the real-time dynamic changes of titin within the sarcomere of the generated hiPSC-CMs. The generated hiPSC-CMs were treated with isoproterenol and mavacamten (MYK-461), and it was observed that sarcomere motion was respectively enhanced and inhibited. Additionally, when treated with the sodium channel blocker tetrodotoxin, the potassium channel blocker dofetilide, and the calcium channel blocker diltiazem, we observed that the contraction process, relaxation process and sarcomere motion were inhibited.

Conclusions
This study’s findings will deepen the functional understanding of titin and contribute to exploring new approaches for drug response evaluation models in cardiomyocytes.
  • Go, Myeong-june  ( Yonsei University , Seoul , Korea (the Republic of) )
  • Kim, Hyoeun  ( Yonsei University , Seoul , Korea (the Republic of) )
  • Suh, David  ( Johns Hopkins University , Baltimore , Maryland , United States )
  • Chen, Elaine  ( Johns Hopkins University , Baltimore , Maryland , United States )
  • Lee, Ruri  ( Yonsei University , Seoul , Korea (the Republic of) )
  • Murphy, Sean  ( Johns Hopkins University , Baltimore , Maryland , United States )
  • Park, Sahng  ( Yonsei University , Seoul , Korea (the Republic of) )
  • Kwon, Chulan  ( Johns Hopkins University , Baltimore , Maryland , United States )
  • Lee, Seunghyun  ( Johns Hopkins University , Baltimore , Maryland , United States )
  • Author Disclosures:
    Myeong-June Go: DO NOT have relevant financial relationships | Hyoeun Kim: No Answer | David Suh: No Answer | Elaine Chen: No Answer | Ruri Lee: No Answer | Sean Murphy: No Answer | Sahng Park: No Answer | Chulan Kwon: No Answer | Seunghyun Lee: No Answer
Meeting Info:

Basic Cardiovascular Sciences 2025

2025

Baltimore, Maryland

Session Info:

Poster Session and Reception 3

Friday, 07/25/2025 , 04:30PM - 07:00PM

Poster Session and Reception

More abstracts on this topic:
Allele-Specific Regulation of Endothelial Gene Expression and Apoptosis by the Blood Pressure-associated SNP rs217727

Pandey Rajan, Liu Yong, Liu Pengyuan, Mishra Manoj, Therani Bhavika, Liang Mingyu

Engineering and Development of Optimal CRISPR Based Genome Modification Molecules for Safe and Effective LDL-C Lowering

Duncan-lewis Christopher, Colin Isabel, Corbo Lana, Deiter Fred, Demaree Benjamin, Denny Sarah, Fernandes Jason, Gardner Matthew, Hadaczek Piotr, Hochman Myles, Hsu Bernadette, Harms Matthew, Karanth Santhosh, Karmarkar Maitreyee, Keller Steven, Kozy Heather, Krupa Oleh, Leeman Dena, Li Yuexuan, Mirotsou Maria, Mok Amanda, Mrak Anna, Adil Maroof, Narsineni Lokesh, Ripley-phipps Sterling, Reimer Kirsten, Szulwach Keith, Shroff Shilpa, Tran Vanessa, Tung Kuei-ling, Wright Addison, Oakes Benjamin, Khakoo Aarif, Alcantra-lee Raniel, Bardai Farah, Oresic Bender Kristina, Bale Shyam Sundhar, Charles Emeric, Chen Kai-yuan

More abstracts from these authors:
Inter-Organ Comparison Identifies Shared MicroRNAs during Maturation

Zureick Nadine, Murphy Sean, Uosaki Hideki, Kwon Chulan

PDCD5 orchestrates atrial fibrillation onset via AMPK-dependent signaling pathway

Kim Hyoeun, Lee Ruri, Cha Yun-ji, Park Sahng Wook, Lee Seunghyun

You have to be authorized to contact abstract author. Please, Login
Not Available