Logo

American Heart Association

  53
  0


Final ID: Wed005

Transient Senescence Following Myocardial Infarction: Characterization and Functional Implications in Cardiac Remodeling

Abstract Body: Introduction/Background: Recent studies suggest that transient senescence is essential for wound repair and tissue remodeling. Myocardial infarction (MI) induces extensive cardiac remodeling, leading to extracellular matrix (ECM) production by fibroblasts after cardiomyocyte death. However, the role of senescent cells (Sen.) in cardiac remodeling following MI remains elusive.
Research Questions/Hypothesis: What role do Sen. play in cardiac remodeling following MI?
Goals/Aims: We aim to explore the molecular and functional characteristics of Sen. following MI.
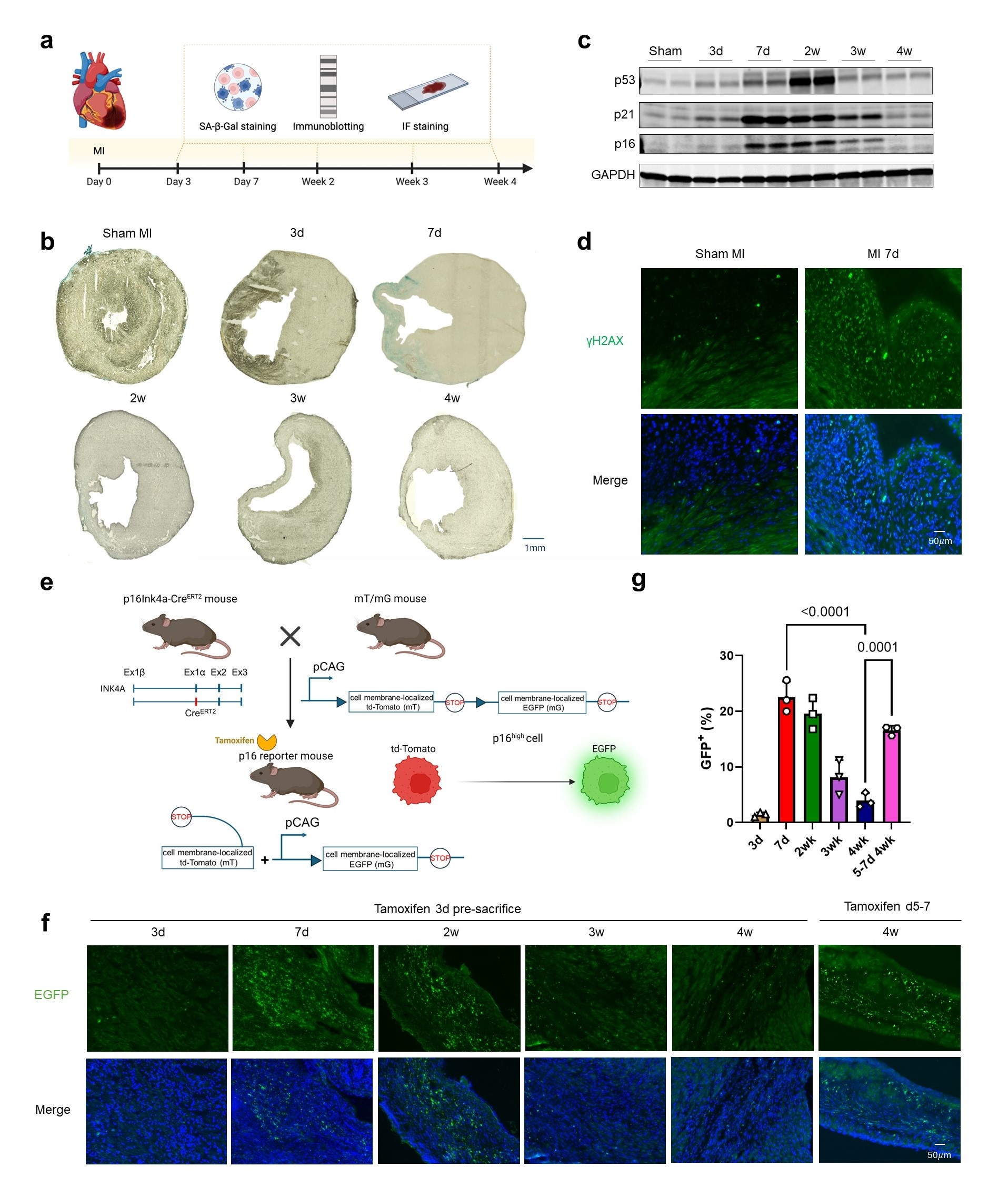
Methods and Results: We observed a gradual increment in Sen. in the ischemic region post-MI, peaking at day 7 and declining within 4 weeks in wild-type and p16Ink4a-CreERT2-mT/mG reporter mice. Using lineage tracing in p16 reporter mice, we found that some of the transient Sen. transitioned to a non-senescent state at 4 weeks post-MI. Then we analyzed our single-nucleus (sn)-multiome and fluorescence-based (SPiDER-β-gal/p16-EGFP) spatial transcriptomics data from the infarct heart on day 7 post-MI. We also conducted deconvolution of the Sen. in the integrated dataset using different computational techniques. Additionally, we generated a reference (query dataset) based on SPiDER-βGal/p16-EGFP positivity and mapped it back to the snMultiome dataset. Our analysis revealed that fibroblasts and the subtype late myofibroblasts (MF) predominantly constituted the transient Sen. population. These predictions were confirmed by fluorescence staining of day 7 post-MI hearts. In snMultiome dataset, we found that senescent late MF exhibited reduced ECM production capability and may play a role in regulating cardiac remodeling. This is consistent with our in vito experimental findings, showing simulated ischemia-induced senescent myofibroblasts presented reduced soluble collagen production compared to TGF-β1-induced non-senescent MF. Furthermore, in vivo studies revealed worsened cardiac function post-MI following senolytics administration compared to the vehicle group.
Conclusion(s): Our findings highlighted that (1) senescent cells transiently peaked in the ischemic region on day 7 post-MI, which may transition to the non-senescent state over ischemic time, (2) fibroblasts and its subpopulation late MF were the most abundant senescent cell type, as identified through multimodal analyses, and (3) this transient senescence of MF may help regulate cardiac remodeling by regulating ECM production in the infarct area.
  • Deng, Jielin  ( City of Hope , Duarte , California , United States )
  • Ren, Di  ( City of Hope , Duarte , California , United States )
  • Zhou, Heather  ( City of Hope , Duarte , California , United States )
  • Jiang, Yunqiu  ( City of Hope , Duarte , California , United States )
  • Wang, Yin  ( City of Hope , Duarte , California , United States )
  • Wu, Hao  ( City of Hope , Duarte , California , United States )
  • Deng, Yingfeng  ( City of Hope , Duarte , California , United States )
  • Wang, Zhao  ( City of Hope , Duarte , California , United States )
  • Author Disclosures:
    Jielin Deng: DO NOT have relevant financial relationships | Di Ren: No Answer | Heather Zhou: No Answer | Yunqiu Jiang: No Answer | Yin Wang: No Answer | Hao Wu: No Answer | yingfeng deng: DO NOT have relevant financial relationships | Zhao Wang: No Answer
Meeting Info:

Basic Cardiovascular Sciences 2025

2025

Baltimore, Maryland

Session Info:

Poster Session and Reception 1

Wednesday, 07/23/2025 , 04:30PM - 07:00PM

Poster Session and Reception

More abstracts on this topic:
Assessment of Adverse Left Ventricular Remodeling Following Ischemia Reperfusion Injury with SPECT Imaging Agent Targeting Fibroblast Activation Protein

Thorn Stephanie, Duncan James S, Spinale Francis, Luna Gutierrez Myrna, Ferro-flores Guillermina, Sinusas Albert, Porcaro Olivia, Burns Rachel, Zohora Fatema Tuj, Guerrera Nicole, Jang Sun-joo, Vermillion Billy, Lima Moroni, Liu Chi

Activation of the Histamine-3 Receptor Prevents Cardiac Fibrosis and Diastolic Dysfunction by Opposing a Profibrotic Cardiac Fibroblast Phenotype through Inhibition of cAMP Signaling

Connery Heather, Herrnreiter Anja, Campbell William, Widiapradja Alexander, Levick Scott

More abstracts from these authors:
You have to be authorized to contact abstract author. Please, Login
Not Available