Logo

American Heart Association

  85
  0


Final ID: Wed139

The disruption of cTnT-mediated sarcomere-mitochondrial communication results in dilated cardiomyopathy

Abstract Body: BACKGROUND: Dilated cardiomyopathy (DCM) is significantly influenced by genetic factors. Sarcomere function is intricately related to other organelle, particularly the reciprocal regulation between sarcomere and mitochondria. While some studies have indicated that changes in mitochondrial stress response were related to DCM, the precise role of abnormalities in sarcomere-mitochondrial communication in DCM development remains largely unexplored. This study investigates the impact of the cardiac troponin T (cTnT) on sarcomere-mitochondrial communication in DCM.
METHODS: We employed induced pluripotent stem cells (iPSCs) to investigate a DCM family, utilizing CRISPR-Cas9 genome editing to rectify the TNNT2 (c.A553G) mutation within the iPSCs. Our approach encompassed RNA sequencing, metabolite profiling, and mass spectrometry to unravel the molecular mechanisms underlying cTnT-mediated communication between the sarcomere and mitochondria.
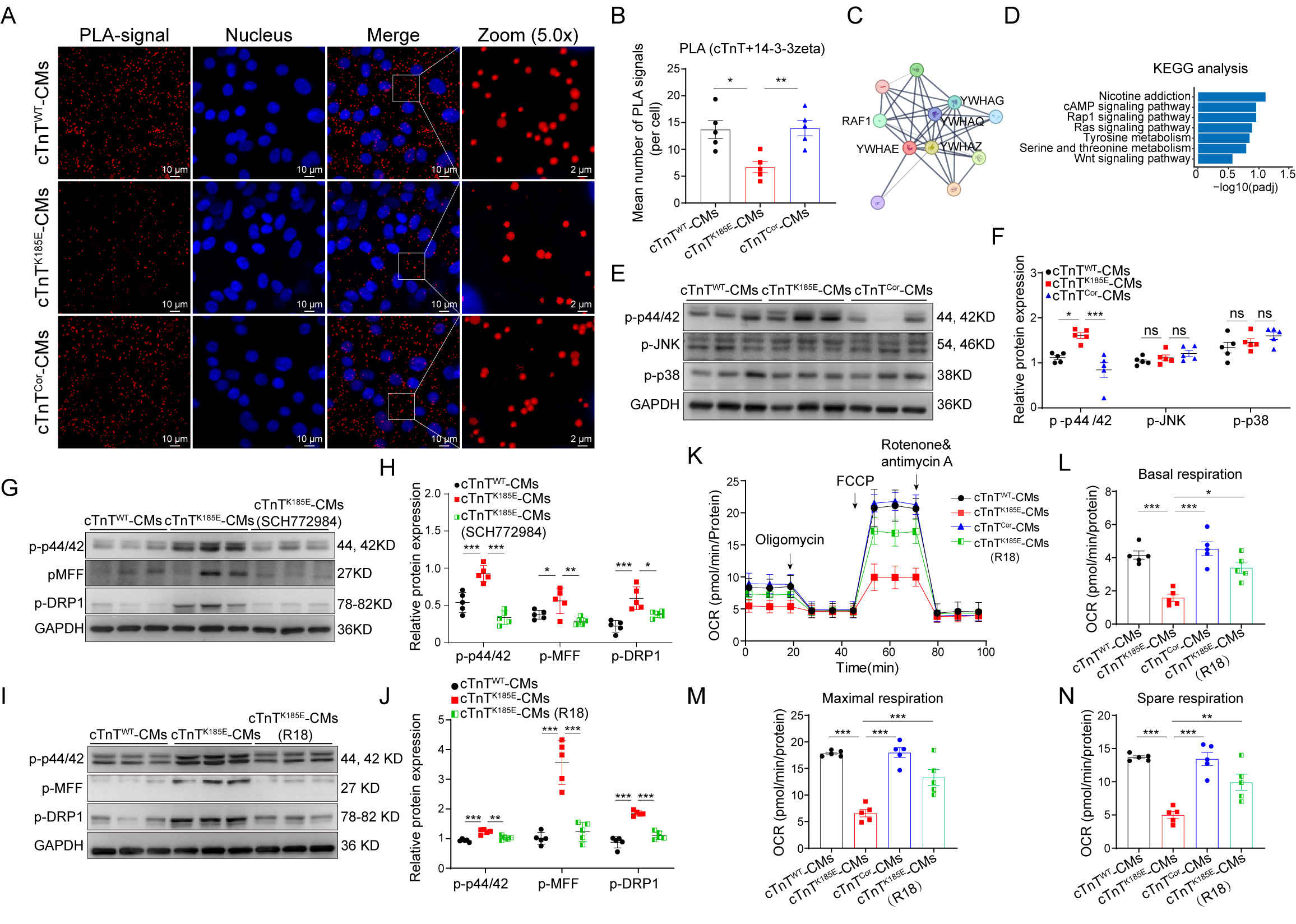
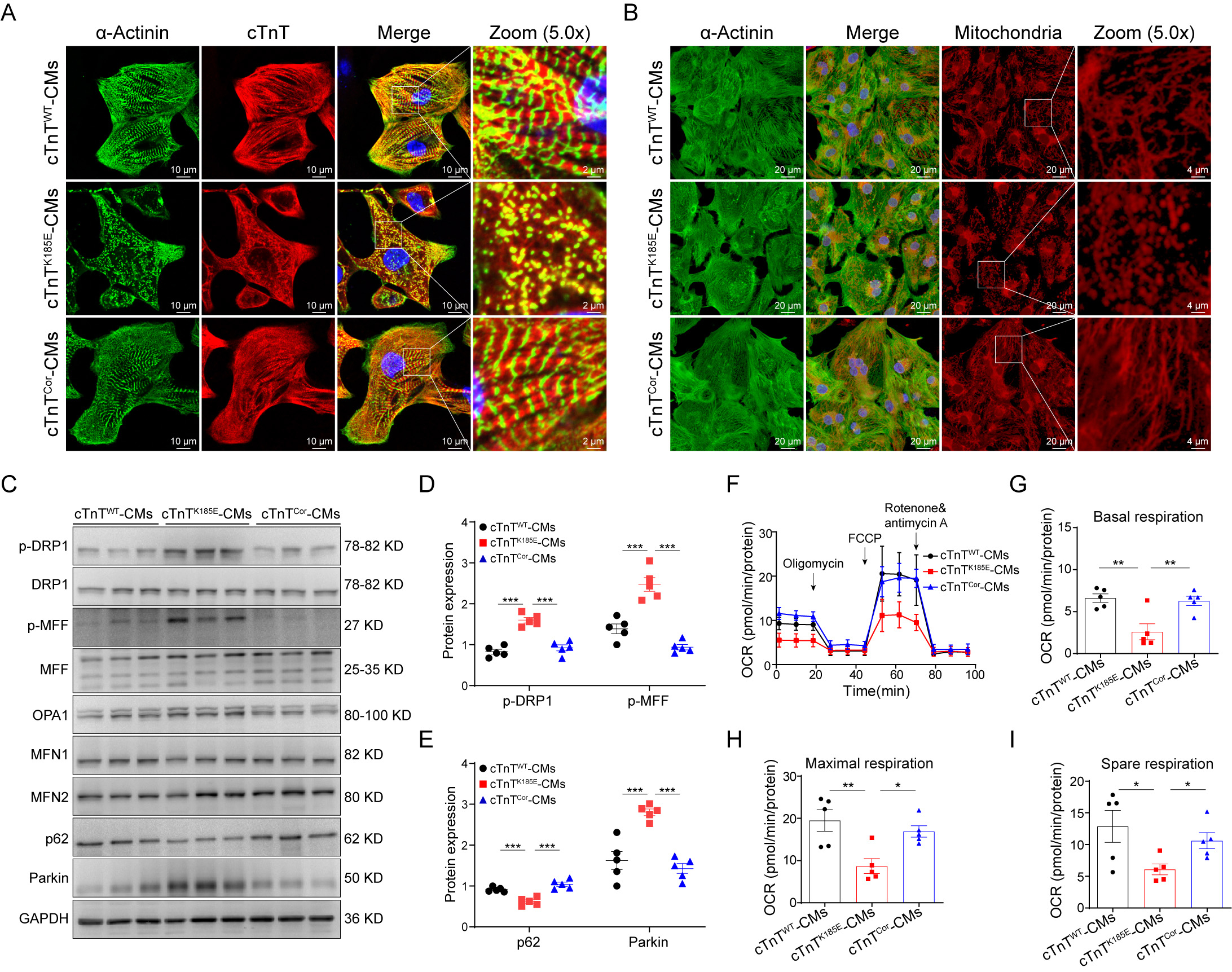
RESULTS: Through whole exome sequencing, we identified a novel mutation in cTnT, specifically p.K185E, as the disease-causing mutation in a familial case of DCM. In iPSC-derived cardiomyocytes from DCM patients, we observed significant sarcomere disorganization and mitochondrial fragmentation, along with severe impairments in mitochondrial respiration. The reduced interaction between cTnT (p.K185E) and 14-3-3 proteins led to the detachment of 14-3-3 proteins from the sarcomere. Consequently, the free 14-3-3 proteins became involved in the Ras/RAF1 signaling pathway, resulting in aberrant activation of p44/42 kinase activity and subsequent phosphorylation of DRP1 and MFF. Our study highlights the critical role of the molecular interaction between cTnT and 14-3-3 proteins in mediating communication between the sarcomere and mitochondria. Notably, treatment with R18, a 14-3-3 protein antagonist, demonstrated a significant therapeutic effect on DCM. These findings were further validated in iPSC-derived cardiac organoids.
CONCLUSION: Our results unveil a novel role of cTnT mutation-mediated disruption of sarcomere-mitochondrial communication in DCM by 14-3-3 proteins-mediated Ras/RAF1-p44/42-DRP1 axis. This suggests that targeting 14-3-3 proteins and p44/42 kinase activity could be a promising therapeutic approach for DCM and other cardiac diseases characterized by mitochondrial dynamic disturbances.
  • Ye, Lingqun  ( Soochow University , Suzhou , China )
  • Yu, Miao  ( Soochow University , Suzhou , China )
  • Li, Huadong  ( Huazhong University of Science and Technology , Wuhan , China )
  • Zhao, Zhen-ao  ( Hebei North University , Zhangjiakou , China )
  • Shen, Zhenya  ( Soochow University , Suzhou , China )
  • Zhang, Jianyi  ( UNIVERSITY OF ALABAMA AT BIRMINGHAM , Birmingham , Alabama , United States )
  • Hu, Shijun  ( Soochow University , Suzhou , China )
  • Liu, Junwei  ( Huazhong University of Science and Technology , Wuhan , China )
  • Lei, Wei  ( Soochow University , Suzhou , China )
  • Ni, Baoqiang  ( Soochow University , Suzhou , China )
  • Han, Xinglong  ( Soochow University , Suzhou , China )
  • Zhang, Yan  ( Soochow University , Suzhou , China )
  • Wang, Yong  ( Soochow University , Suzhou , China )
  • Hao, Kaili  ( University of Alabama at Birmingham , Birmingham , Alabama , United States )
  • Wu, Hongchun  ( Soochow University , Suzhou , China )
  • Author Disclosures:
    Lingqun Ye: No Answer | Miao Yu: No Answer | Huadong Li: No Answer | Zhen-Ao Zhao: No Answer | Zhenya Shen: No Answer | Jianyi Zhang: No Answer | Shijun Hu: DO NOT have relevant financial relationships | Junwei Liu: No Answer | Wei Lei: No Answer | Baoqiang Ni: No Answer | Xinglong Han: No Answer | Yan Zhang: No Answer | Yong Wang: No Answer | Kaili Hao: DO NOT have relevant financial relationships | Hongchun Wu: No Answer
Meeting Info:

Basic Cardiovascular Sciences 2025

2025

Baltimore, Maryland

Session Info:

Poster Session and Reception 1

Wednesday, 07/23/2025 , 04:30PM - 07:00PM

Poster Session and Reception

More abstracts on this topic:
End-stage hypertrophic cardiomyopathy is caused by a combination of variants in genes associated with various cardiomyopathies

Hiruma Takashi, Hatano Masaru, Takimoto Eiki, Akazawa Hiroshi, Morita Hiroyuki, Kubo Toru, Kitaoka Hiroaki, Takeda Norihiko, Komuro Issei, Inoue Shunsuke, Dai Zhehao, Nomura Seitaro, Katoh Manami, Ko Toshiyuki, Ishida Junichi, Amiya Eisuke, Takeda Norifumi

Acute loss of PGC1α in adult cardiomyocytes reduces ischemia-reperfusion injury

He Lihao, Young Martin E, Rowe Glenn, Prabhu Sumanth, Sethu Palaniappan, Xie Min, Chen Yunxi, Chu Yuxin, Hua Yutao, Cai Junyan, He Jin, Benavides Gloria, Darley-usmar Victor, Ballinger Scott

You have to be authorized to contact abstract author. Please, Login
Not Available