Logo

American Heart Association

  78
  0


Final ID: 4366549

FNDC1 is Implicated in Small and Large-vessel Arterial Disease and Induces Vascular Calcification via PI3K/AKT Signaling and the NAD Salvage Pathway

Abstract Body (Do not enter title and authors here): Introduction: Vascular calcification is a major contributor to cardiovascular morbidity and mortality, yet the molecular mechanisms of calcification remain poorly defined.
Research question: Here, we aimed to identify novel differentially expressed genes (DEGs) and altered signaling pathways associated with small and large arterial calcification, as modeled by calciphylaxis and coronary artery disease.
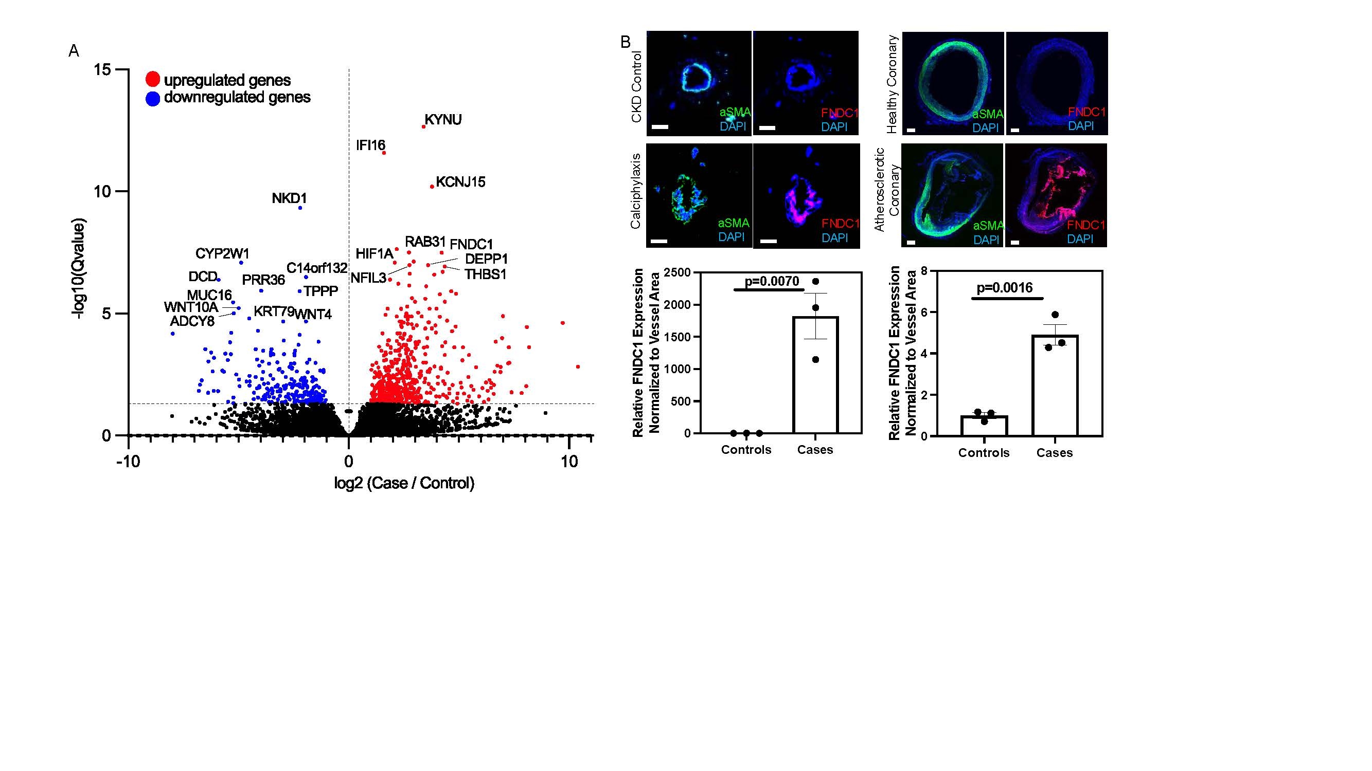
Methods/Results: Transcriptomic profiling of human calciphylaxis lesions revealed 783 DEGs enriched in pathways related to mineralization, inflammation, and thrombosis, with fibronectin type III domain containing 1 (FNDC1) among the most significantly upregulated (FDR-adjusted p-value ≤ 1.2 x10-7) (Fig. 1A). FNDC1 protein expression was also significantly upregulated on immunofluorescent staining of dermal arterioles in calciphylaxis compared to chronic kidney disease-matched controls (Fig. 1B, left panel). Similarly, among the top upregulated DEGs in calciphylaxis that were validated at the protein level on immunofluorescent staining, FNDC1 was most significantly upregulated in atherosclerotic coronaries at the transcriptomic (FDR-adjusted p-value = 5.87 x 10-5) and protein level (p = 0.0016) (Fig. 1B, right panel). In human vascular smooth muscle cells (VSMCs), FNDC1 promoted osteogenic phenotype switch, proliferation, and migration via PI3K/AKT signaling and upregulated nicotinamide phosphoribosyltransferase (NAMPT), the rate-limiting enzyme of the NAD salvage pathway. In murine models, genetic deletion of Fndc1 (Fig. 2A) or pharmacologic NAMPT inhibition (Fig. 2B) attenuated arterial calcification and improved survival. Clinically, circulating FNDC1 levels were elevated in patients with calciphylaxis and coronary artery disease, and independently predicted coronary risk in over 43,000 UK Biobank participants.
Conclusions: These findings position FNDC1 as a central regulator of vascular calcification and highlight the FNDC1–NAMPT axis as a previously unrecognized mechanistic link between vascular signaling and metabolic reprogramming and a tractable target for therapeutic intervention.
  • Lee, Sujin  ( Massachusetts General Hospital , Boston , Massachusetts , United States )
  • Guo, Yugene  ( Mass General Brigham , Somerville , Massachusetts , United States )
  • Kajuluri, Lova  ( Mass General Brigham , Somerville , Massachusetts , United States )
  • Roh, Kangsan  ( Mass General Brigham , Somerville , Massachusetts , United States )
  • Singh, Kuldeep  ( Mass General Brigham , Somerville , Massachusetts , United States )
  • Jiang, Wanlin  ( Mass General Brigham , Somerville , Massachusetts , United States )
  • Moore, Elizabeth  ( Mass General Brigham , Somerville , Massachusetts , United States )
  • Tattersfield, Helena  ( Mass General Brigham , Somerville , Massachusetts , United States )
  • Johnson, Adam  ( Mass General Brigham , Somerville , Massachusetts , United States )
  • Lee, Laurel  ( UT Southwestern Medical Center , Coppell , Texas , United States )
  • Wyant, Gregory  ( Mass General Brigham , Somerville , Massachusetts , United States )
  • Eagleton, Matthew  ( Mass General Brigham , Somerville , Massachusetts , United States )
  • Chen, Yabing  ( Oregon Health and Science Universit , Portland , Oregon , United States )
  • Miller, Clint  ( University Of Virginia , Charlottesvle , Virginia , United States )
  • Nigwekar, Sagar  ( Mass General Brigham , Somerville , Massachusetts , United States )
  • Malhotra, Rajeev  ( MASSACHUSETTS GENERAL HOSPITAL , Boston , Massachusetts , United States )
  • Author Disclosures:
    Sujin Lee: DO NOT have relevant financial relationships | Laurel Lee: DO NOT have relevant financial relationships | Gregory Wyant: No Answer | Matthew Eagleton: No Answer | Yabing Chen: DO NOT have relevant financial relationships | Clint Miller: DO have relevant financial relationships ; Research Funding (PI or named investigator):AstraZeneca:Active (exists now) ; Advisor:Vascentis:Active (exists now) | Sagar Nigwekar: No Answer | Rajeev Malhotra: DO have relevant financial relationships ; Consultant:Pharmacosmos:Active (exists now) ; Consultant:Rocket Pharma:Active (exists now) ; Royalties/Patent Beneficiary:CardioText:Active (exists now) ; Royalties/Patent Beneficiary:Up to Date:Active (exists now) ; Research Funding (PI or named investigator):Ledicq Foundation:Active (exists now) ; Research Funding (PI or named investigator):AHA:Active (exists now) ; Research Funding (PI or named investigator):NHLBI:Active (exists now) ; Research Funding (PI or named investigator):Amgen:Active (exists now) ; Royalties/Patent Beneficiary:Keros Therapeutics:Active (exists now) ; Consultant:Epizon Pharma:Active (exists now) ; Consultant:Third Pole:Past (completed) ; Consultant:MyoKardia/BMS:Active (exists now) ; Consultant:Kardigan:Active (exists now) | Yugene Guo: DO NOT have relevant financial relationships | Lova Kajuluri: DO NOT have relevant financial relationships | Kangsan Roh: DO NOT have relevant financial relationships | Kuldeep Singh: DO NOT have relevant financial relationships | Wanlin Jiang: DO NOT have relevant financial relationships | Elizabeth Moore: DO NOT have relevant financial relationships | Helena Tattersfield: DO NOT have relevant financial relationships | Adam Johnson: DO NOT have relevant financial relationships
Meeting Info:

Scientific Sessions 2025

2025

New Orleans, Louisiana

Session Info:

Elaine W. Raines Early Career Investigator Award Competition

Saturday, 11/08/2025 , 09:45AM - 10:50AM

Abstract Oral Session

More abstracts on this topic:
Accumulation of Epicardial Adipose Tissue as a Marker of Diastolic Dysfunction in Patients With Preserved Left Ventricular Ejection Fraction Undergoing Coronary Computed Tomography Angiograph

Ishikawa Hirotoshi, Kasayuki Noriaki, Fukuda Daiju, Otsuka Kenichiro, Sugiyama Takatoshi, Yamaura Hiroki, Hojo Kana, Kawa Yoshinori, Shintani Ako, Ito Asahiro, Yamazaki Takanori

Biased small molecule RXFP1 agonists ameliorate experimental pulmonary hypertension and RV hypertrophy

Rajesh Shreyas, Agoulnik Alexander, Rajagopal Sudarshan, Yu Paul, Sangam Shreya, Triantafyllou Georgios, Pham Uyen, Troncone Luca, Gipson Gregory, Henderson Mark, Marugan Juan, Agoulnik Irina

More abstracts from these authors:
Multi-Omic Analyses Identifies Novel Candidate Molecular Drivers of Coronary Artery Calcification

Guo Yugene, Guo Xiuqing, Johnson Craig, Hou Lifang, Liu Yongmei, Reiner Alex, Irvin Ryan, Tahir Usman, Boerwinkle Eric, Cruz Daniel, Fornage Myriam, Lee Sujin, Franceschini Nora, Heard-costa Nancy, Li Yun, Raffield Laura, Silverman Edwin, Budoff Matthew, Gerszten Robert, Lloyd-jones Donald, Peyser Patricia, Post Wendy, Murach Maria, Vasan Ramachandran, Rich Stephen, Rotter Jerome, Taylor Kent, De Vries Paul, Miller Clint, Malhotra Rajeev, Singh Kuldeep, Verdezoto Jose, Auguste Gaelle, Aguet Francois, Ardlie Kristin, Clish Clary

Pulmonary Artery Pulsatility Measured by Cardiac Magnetic Resonance Imaging in Over 42,000 Participants Reveals Novel Genetic Risk Loci

Singh Kuldeep, Ostrom Katrina, Sigurslid Haakon, Birchenough Claire, Moore Elizabeth, Jiang Wanlin, Tian Wenjie, Zeghibe Ana, Barnes Hanna, Lino Cardenas Christian, Lee Sujin, Johnson Adam, Yu Paul, Chan Stephen, Sun Wei, Miller Clint, Nguyen Christopher, Malhotra Rajeev, Morales Manuel, Hiwase Harsh, Yue Yunshan, Chan Irene, Wooster Luke, Li Rebecca, Boerboom Sophie

You have to be authorized to contact abstract author. Please, Login
Not Available