Logo

American Heart Association

  29
  0


Final ID: 4365681

Cardiac adaptation to endurance exercise training requires suppression of GDF15 via PGC-1α

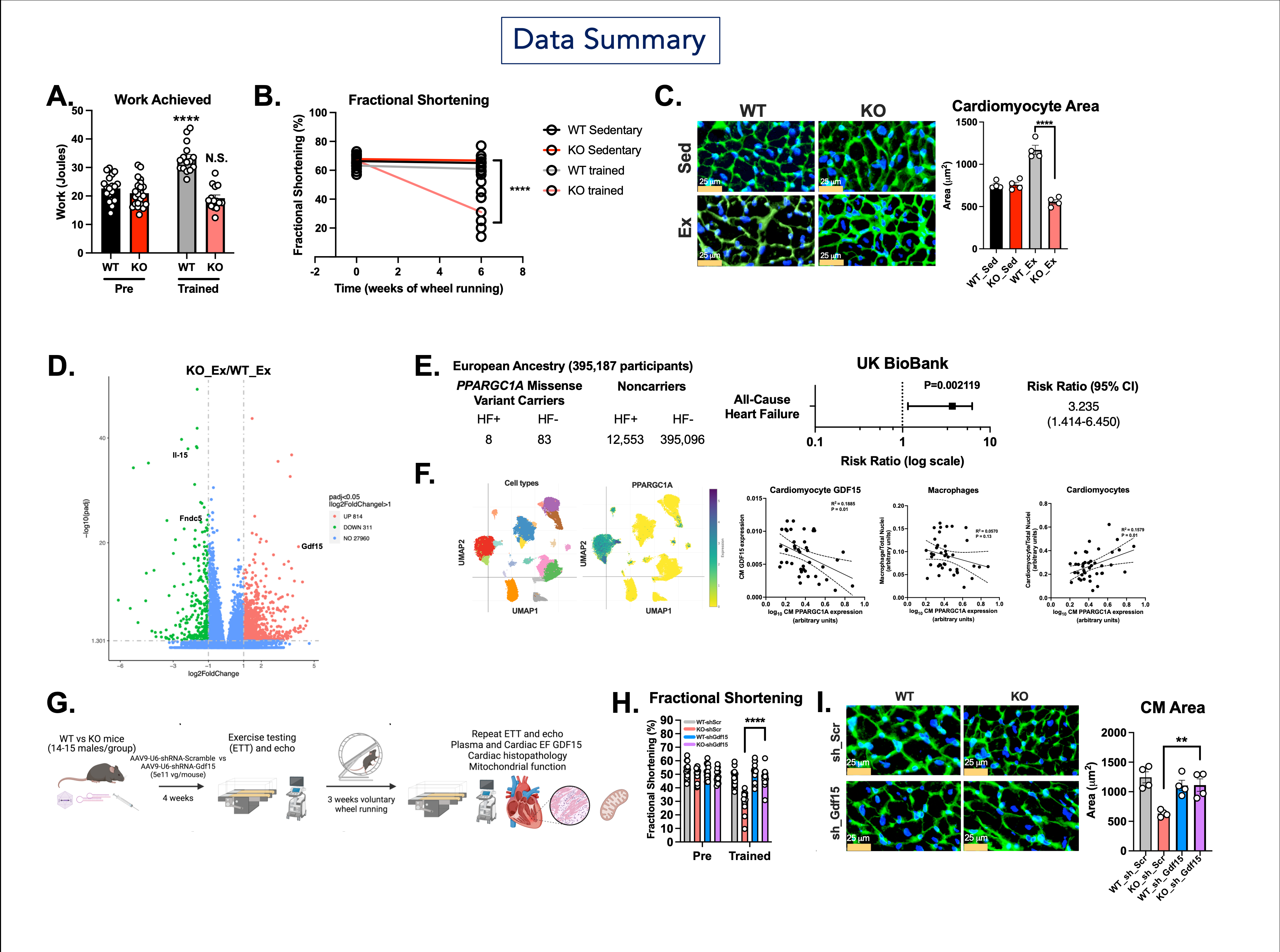
Abstract Body (Do not enter title and authors here): Background/Significance: Exercise training induces physiological cardiac hypertrophy, mitochondrial biogenesis and myocardial function. In skeletal muscle, the transcriptional coactivator PGC-1α is a key orchestrator of these. The heart expresses abundant and exercise-responsive PGC-1α, but it is unclear whether this is necessary for cardiac adaptation to endurance training.
Approaches: We utilize a genetic mouse model of cardiomyocyte PGC-1α deficiency along with somatic overexpression and knockdown of a PGC-1α related protein GDF15 using adeno-associated virus. We further utilize neonatal rat ventricular myocytes, human single nucleus RNA sequencing of patients with cardiomyopathies, and whole exome sequencing of human participants from the UK BioBank to address the relationship of PGC-1α with GDF15 and with cardiac dysfunction.
Results: Wild-type and cardiomyocyte PGC-1α KO mice were subjected to voluntary wheel running for 5 weeks. Mice ran comparably over that time. Despite this, cardiomyocyte PGC-1α KO mice demonstrated no improvement in peak exercise capacity compared to WT mice (exercise work 33 J in WT vs 19 J in KO, p<0.001). Instead, PGC-1α KO mice demonstrated resting dilated cardiomyopathy after just 5 weeks of training (cardiac fractional shortening after training 60% in WT vs. 31% in KO, p<0.0001). Supporting this, extremely rare protein human genetic coding variants in PPARGC1A are associated with all-cause heart failure in the UK BioBank (RR 3.23, 95% CI 1.41-6.45, p=0.002). Cardiomyocyte PGC-1α-deficient trained hearts demonstrated absence of physiological hypertrophy (area 1170 vs. 555 μm2, p<0.0001) and markedly increased expression of the myomitokine GDF15. GDF15 was secreted exclusively from cardiomyocytes but is not systemically elevated in PGC-1α-deficient mouse hearts. In cardiomyocytes, this occurs through the integrated stress response pathway, which is suppressed by PGC-1α overexpression. Cardiomyocyte-specific reduction of GDF15 preserves exercise tolerance, cardiac function, and exercise-induced cardiomyocyte hypertrophy in PGC-1α-deficient mice. We also find that cardiomyocyte PPARGC1A expression correlates with cardiomyocyte number and negatively with cardiomyocyte GDF15 expression in human cardiomyopathies through single nucleus RNA sequencing.
Conclusions: Our data implicate cardiomyocyte PGC-1α as a vital enabler of physiological adaptation to endurance exercise through suppression of GDF15-mediated cardiac dysfunction.
  • Khetarpal, Sumeet  ( Massachusetts General Hospital , Brookline , Massachusetts , United States )
  • Vargas Castillo, Ariana  ( Dana-Farber Cancer Institute , Boston , Massachusetts , United States )
  • Smythers, Amanda  ( Dana-Farber Cancer Institute , Boston , Massachusetts , United States )
  • Blackmore, Katherine  ( Dana-Farber Cancer Institute , Boston , Massachusetts , United States )
  • Grauvogel, Louisa  ( Dana-Farber Cancer Institute , Boston , Massachusetts , United States )
  • Mittenbuhler, Melanie  ( Dana-Farber Cancer Institute , Boston , Massachusetts , United States )
  • Khandekar, Melin  ( Dana-Farber Cancer Institute , Boston , Massachusetts , United States )
  • Curtin, Casie  ( Beth Israel Deaconess , Boston , Massachusetts , United States )
  • Wang, Chunyan  ( Massachusetts General Hospital , Brookline , Massachusetts , United States )
  • Houstis, Nicholas  ( Massachusetts General Hospital , Brookline , Massachusetts , United States )
  • Sprenger, Hans-georg  ( Dana-Farber Cancer Institute , Boston , Massachusetts , United States )
  • Li, Haobo  ( Massachusetts General Hospital , Malden , Massachusetts , United States )
  • Jurgens, Sean  ( Massachusetts General Hospital , Brookline , Massachusetts , United States )
  • Biddinger, Kiran  ( Massachusetts General Hospital , Brookline , Massachusetts , United States )
  • Kuznetsov, Alexandra  ( Massachusetts General Hospital , Brookline , Massachusetts , United States )
  • Freeman, Rebecca  ( Massachusetts General Hospital , Brookline , Massachusetts , United States )
  • Ellinor, Patrick  ( MGH- Cardiovascular Research Center , Boston , Massachusetts , United States )
  • Nahrendorf, Matthias  ( MGH- Cardiovascular Research Center , Boston , Massachusetts , United States )
  • Paulo, Joao  ( Harvard Medical School , Boston , Massachusetts , United States )
  • Gygi, Steven  ( Harvard Medical School , Boston , Massachusetts , United States )
  • Dumesic, Phillip  ( Dana-Farber Cancer Institute , Boston , Massachusetts , United States )
  • Asnani, Aarti  ( Beth Israel Deaconess , Arlington , Massachusetts , United States )
  • Vitale, Tevis  ( Dana-Farber Cancer Institute , Boston , Massachusetts , United States )
  • Aragam, Krishna  ( Massachusetts General Hospital , Brookline , Massachusetts , United States )
  • Puigserver, Pere  ( Dana-Farber Cancer Institute , Boston , Massachusetts , United States )
  • Roh, Jason  ( Massachusetts General Hospital , Brookline , Massachusetts , United States )
  • Spiegelman, Bruce  ( Dana-Farber Cancer Institute , Boston , Massachusetts , United States )
  • Rosenzweig, Anthony  ( University of Michigan , Ann Arbor , Michigan , United States )
  • Rhee, James  ( MGH , Boston , Massachusetts , United States )
  • Challa, Saketh  ( MGH , Boston , Massachusetts , United States )
  • Castro, Claire  ( MGH- Cardiovascular Research Center , Boston , Massachusetts , United States )
  • Pabel, Steffen  ( MGH- Cardiovascular Research Center , Boston , Massachusetts , United States )
  • Sun, Yizhi  ( Dana-Farber Cancer Institute , Boston , Massachusetts , United States )
  • Bogoslavski, Dina  ( Dana-Farber Cancer Institute , Boston , Massachusetts , United States )
  • Author Disclosures:
    Sumeet Khetarpal: DO NOT have relevant financial relationships | Ariana Vargas Castillo: No Answer | Amanda Smythers: No Answer | Katherine Blackmore: No Answer | Louisa Grauvogel: No Answer | Melanie Mittenbuhler: No Answer | Melin Khandekar: DO NOT have relevant financial relationships | Casie Curtin: No Answer | Chunyan wang: No Answer | Nicholas Houstis: No Answer | Hans-Georg Sprenger: DO NOT have relevant financial relationships | Haobo Li: DO NOT have relevant financial relationships | Sean Jurgens: No Answer | Kiran Biddinger: No Answer | Alexandra Kuznetsov: No Answer | Rebecca Freeman: No Answer | Patrick Ellinor: No Answer | Matthias Nahrendorf: No Answer | Joao Paulo: DO NOT have relevant financial relationships | Steven Gygi: No Answer | Phillip Dumesic: DO NOT have relevant financial relationships | Aarti Asnani: DO have relevant financial relationships ; Royalties/Patent Beneficiary:UpToDate:Active (exists now) ; Research Funding (PI or named investigator):Genentech:Active (exists now) ; Ownership Interest:Corventum, Inc.:Active (exists now) ; Royalties/Patent Beneficiary:Mass General Brigham:Active (exists now) | Tevis Vitale: DO NOT have relevant financial relationships | Krishna Aragam: No Answer | Pere Puigserver: DO NOT have relevant financial relationships | Jason Roh: No Answer | Bruce Spiegelman: No Answer | Anthony Rosenzweig: No Answer | James Rhee: DO have relevant financial relationships ; Consultant:Takeda Neurosciences:Active (exists now) | Saketh Challa: No Answer | Claire Castro: DO NOT have relevant financial relationships | Steffen Pabel: No Answer | Yizhi Sun: No Answer | Dina Bogoslavski: No Answer
Meeting Info:

Scientific Sessions 2025

2025

New Orleans, Louisiana

Session Info:
More abstracts on this topic:
Aminoacylase-1 Regulates Hepatic Mitochondrial Respiration and Whole-Body Metabolism

Guan Yuntian, Banks Alexander, Gerszten Robert, Benson Mark, Jonas Zachary, Wang Alissa, Tendoh Foje-geh, Manish Mahesh, Shah Radhe, Hofmann Alissa, Shen Dongxiao, Cortopassi Marissa

A "non-muscle" alpha-actinin is an intrinsic component of the cardiac Z-disc and regulates sarcomere turnover, contractility, and heart remodeling

Hayes James, Smart Kyra, Choudhary Dharmendra, Reinhart-king Cynthia, Liu Qi, Tyska Matthew, Tabdanov Erdem, Wells Quinn, Knapik Ela, Burnette Dylan, Ritter Dylan, Neininger-castro Abigail, Willet Alaina, Caplan Leah, Wang Yu, Liu Xiao, Taneja Nilay, Sanchez Zachary

More abstracts from these authors:
Placental-derived Senescence Associated Secretory Proteins Increase Atrial Fibrillation Susceptibility in Pregnancy

Castro Claire, Xiao Chunyang, Gray Kathryn, Edlow Andrea, Ellinor Patrick, Roh Jason

Activin Type IIA Receptor Inhibition Decreases Atrial Fibrillation Inducibility In Mice Via a Smurf1-Connexin43 Mechanism

Castro Claire, Lee Se-jin, Ellinor Patrick, Rosenzweig Anthony, Roh Jason, Bapat Aneesh, Hobson Ryan, Yu Andy, Li Haobo, Xiao Chunyang, Xia Peng, Yeri Ashish, Yu Paul

You have to be authorized to contact abstract author. Please, Login
Not Available