Logo

American Heart Association

  73
  0


Final ID: MP2361

Coronary Microvascular Dysfunction Endotypes are Associated with Increased Pro-Inflammatory State in Angina with Non-Obstructive Coronary Arteries

Abstract Body (Do not enter title and authors here): Introduction: Coronary microvascular dysfunction (CMD) is the primary pathophysiological mechanism in Angina with Non-Obstructive Coronary Arteries (ANOCA), a prevalent yet understudied condition. CMD manifests as distinct endotypes—endothelial-dependent and -independent dysfunction—with many patients exhibiting both (mixed disease). Although evidence suggests a pro-inflammatory state contributes to CMD, differences across endotypes remain unclear. This study examined inflammatory cytokine profiles across CMD endotypes in ANOCA patients.
Methods: Cytokines were analyzed using a 40-plex Immune Response Array ELISA (RayBiotech, QAH-IMR-1-1). We used a subset of the prospective Coronary Microvascular Dysfunction (CMVD) registry of ANOCA patients (N=31, ~20% of biorepository) undergoing invasive coronary functional testing (ICFT) with thermodilution to evaluate CMD. Patients were classified into CMD endotypes based on ICFT: 1) Endothelial-dependent CMD (EnD-CMD), defined by failure to vasodilate or paradoxical vasoconstriction to intracoronary acetylcholine (N=14); 2) Mixed-CMD, with both endothelial dysfunction and abnormal coronary flow reserve to adenosine (CFR <2.5, N=10); and 3) Normal, with no ICFT abnormalities (N=7).
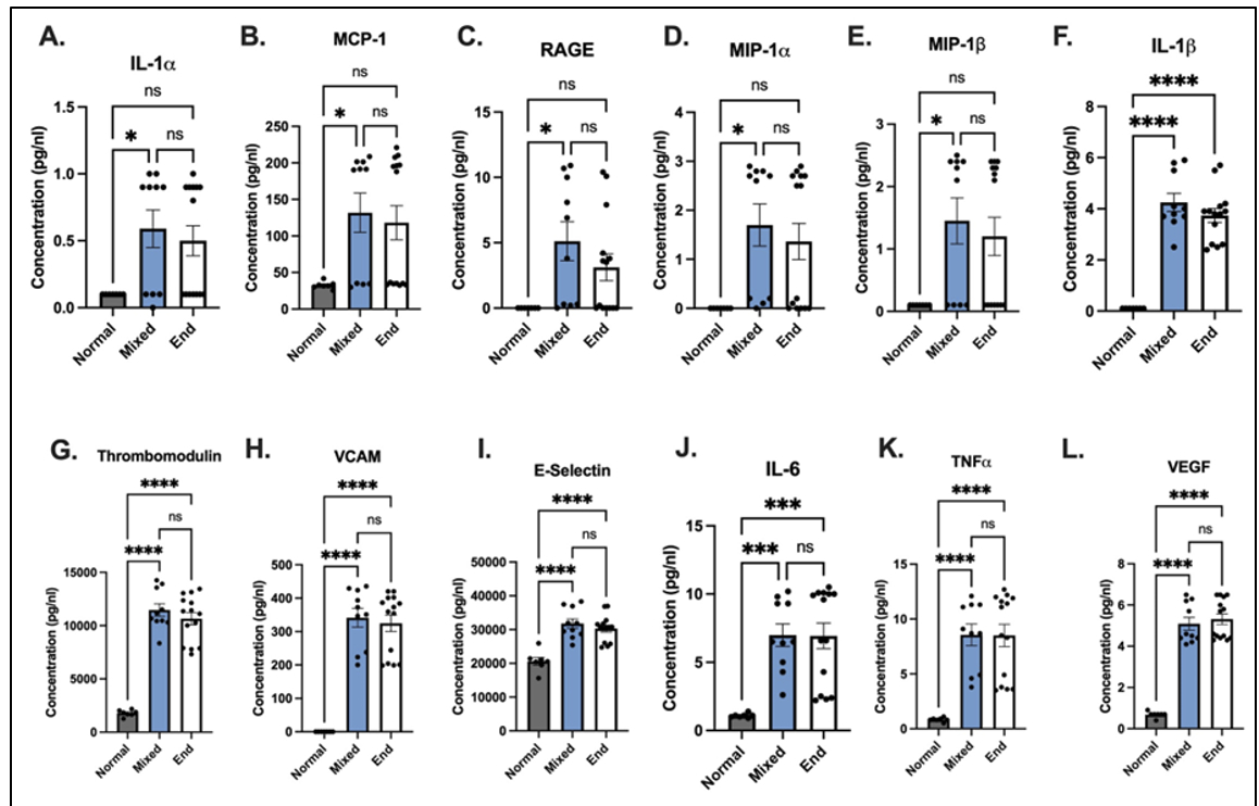
Results: The average age was 55.1 (±14.25) years, and most participants were female (93%). Compared to ANOCA patients without CMD, those with CMD showed upregulation of 12 out of 40 cytokines (Figure 1). In both EnD-CMD and Mixed-CMD groups, IL-1β, Thrombomodulin, VCAM, E-selectin, IL-6, TNF-α, and VEGF were significantly elevated (p<0.05 for all, Figure 1). Additionally, Mixed-CMD patients had unique upregulation of IL-1α, MCP-1, RAGE, MIP-1α, and MIP-1β (p<0.05), suggesting a distinct inflammatory profile. While both CMD groups showed elevated cytokines versus controls, there were no significant differences between EnD-CMD and Mixed-CMD themselves.
Conclusion: Elevated cytokines in both EnD-CMD and Mixed-CMD indicate shared inflammatory mechanisms in ANOCA-associated CMD. The unique upregulation of five cytokines in Mixed-CMD suggests a distinct pro-inflammatory signature that may reflect specific pathophysiology. These findings highlight the need for further studies into cytokine-mediated inflammation in CMD and may inform the development of targeted therapies.
  • Almanzar, Anibelky  ( The Christ Hospital Heart and Vascular Institute , Cincinnati , Ohio , United States )
  • Tapp, Danielle  ( The Christ Hospital Heart and Vascular Institute , Cincinnati , Ohio , United States )
  • Tipler, Paxson  ( The Christ Hospital Heart and Vascular Institute , Cincinnati , Ohio , United States )
  • Ashokprabhu, Namrita  ( The Christ Hospital Heart and Vascular Institute , Cincinnati , Ohio , United States )
  • Midkiff, Jeff  ( The Christ Hospital Health Network , Cincinnati , Ohio , United States )
  • Tzoumas, Andreas  ( The Christ Hospital Health Network , Cincinnati , Ohio , United States )
  • Mohan, Ayushi  ( The Christ Hospital Heart and Vascular Institute , Cincinnati , Ohio , United States )
  • Henry, Timothy  ( The Christ Hospital Heart and Vascular Institute , Cincinnati , Ohio , United States )
  • Owens Iii, A. Phillip  ( University of Cincinnati , Cincinnati , Ohio , United States )
  • Quesada, Odayme  ( The Christ Hospital Heart and Vascular Institute , Cincinnati , Ohio , United States )
  • Author Disclosures:
    Anibelky Almanzar: DO NOT have relevant financial relationships | Odayme Quesada: DO NOT have relevant financial relationships | Danielle Tapp: DO NOT have relevant financial relationships | Paxson Tipler: No Answer | Namrita Ashokprabhu: No Answer | Jeff Midkiff: No Answer | Andreas Tzoumas: No Answer | Ayushi Mohan: No Answer | Timothy Henry: DO NOT have relevant financial relationships | A. Phillip Owens III: DO have relevant financial relationships ; Research Funding (PI or named investigator):NIH:Active (exists now) ; Independent Contractor:AHA:Active (exists now)
Meeting Info:

Scientific Sessions 2025

2025

New Orleans, Louisiana

Session Info:

Mind the Gap: Global and Biological Perspectives on Sex Differences in Cardiovascular Disease

Monday, 11/10/2025 , 10:45AM - 11:55AM

Moderated Digital Poster Session

More abstracts on this topic:
A multi-proteomic Risk Score Predicts Adverse Cardiovascular Outcomes in Patients with Angina and Non-obstructive Coronary Artery Disease

Huang Jingwen, Lodhi Rafia, Lodhi Saleha, Eldaidamouni Ahmed, Hritani Wesam, Hasan Muhammet, Haroun Nisreen, Quyyumi Arshed, Mehta Puja, Leon Ana, Ko Yi-an, Yang Huiying, Medina-inojosa Jose, Ahmed Taha, Harris Kristen, Alkhoder Ayman, Al Kasem Mahmoud

ADP-Ribosylation In a Mouse Model of Atherosclerosis: a Potential Novel Link Between Dyslipidemia and Inflammation in Cardiovascular Disease

Delwarde Constance, Mlynarchik Andrew, Perez Katelyn, Campedelli Alesandra, Sonawane Abhijeet, Aikawa Elena, Singh Sasha, Aikawa Masanori, Santinelli Pestana Diego, Kasai Taku, Kuraoka Shiori, Nakamura Yuto, Okada Takeshi, Decano Julius, Chelvanambi Sarvesh, Ge Rile

More abstracts from these authors:
Sodium Glucose Cotransporter-2 Inhibitors (SGLT2i) and Improves Function in ANOCA Patients

Tipler Paxson, Quesada Odayme, Tapp Danielle, Schmidt Christian, Ashokprabhu Namrita, Kaur Sukhleen, Haygood Denaja, Hamstra Michelle, Owens A. Phillip, Henry Timothy

The Transition of Platelets from Sealants to Signalers in Abdominal Aortic Aneurysm Protection via TGFβ1

Spuzzillo Anthony, Benson Tyler, Cameron Scott, Owens Iii A. Phillip

You have to be authorized to contact abstract author. Please, Login
Not Available