Logo

American Heart Association

  27
  0


Final ID: MP1837

TT-10–loaded Nanoparticles Promote Cardiomyocyte Proliferation and Improve Recovery from Myocardial Injury in Pig

Abstract Body (Do not enter title and authors here): Background: Adult mammalian cardiomyocytes (CMs) exhibit limited regenerative capacity after myocardial infarction (MI). Yes-associated protein (YAP) has been shown to stimulate CMs cell-cycle reentry in the adult mouse heart. TT-10, a fluorinated small-molecule YAP activator, effectively promotes CMs proliferation in MI mouse. However, its clinical translation is limited by poor myocardial retention and rapid systemic clearance.
Methods: To address these limitations, we formulated TT-10-loaded poly-lactic-co-glycolic acid nanoparticles (TT-10 NPs). In a porcine model of myocardial ischemia-reperfusion induced by 1-hour LAD coronary artery ligation followed by reperfusion, intramyocardial injection of TT-10 at the time of reperfusion enabled targeted, sustained, and stable cardiac delivery (N=8). In vitro, the TT-10 NPs’ activation of YAP pathway and proliferation-promoting effect were examined in human-induced pluripotent stem cell-derived cardiomyocytes (hiPSC-CMs, Day 60 after beating initiated), and in pig studies (Day 7 after TT-10 NPs treatment; N=3). The effects of TT-10 NPs on LV function, infarct size and hypertrophy were examined 4 weeks after TT-10 NPs treatment (N=5) compared to control group (PBS, N=6).
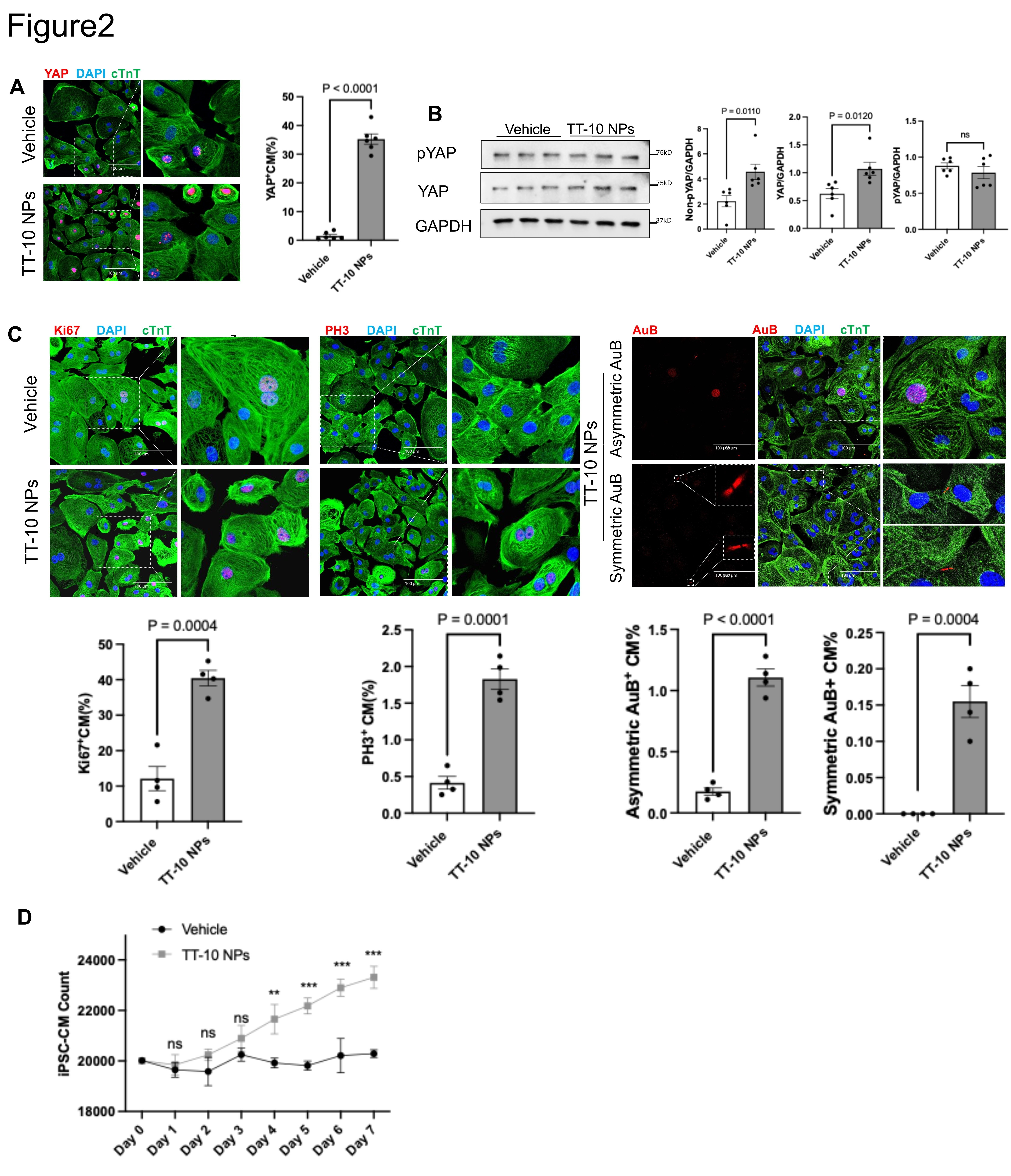
Results: TT-10 NPs exhibited favorable physicochemical characteristics and prolonged drug release (Figure 1). In vitro, in response to TT-10 NPs treatment, total YAP protein was highly expressed in post-mitotic CMs (Figure 2A and 2B), accompanied by activation of cell cycle and proliferation markers, including Ki67(Figure 2C), phospho-histone H3 (PH3) ( Figure2C), and Aurora B kinase (AuB) (Figure 2C), as well as an increase in CMs number(Figure 2D). In vivo studies, the TT-10 NPs treatment results in significantly increased total YAP protein expression and nuclear YAP localization at 7 days post-treatment (Figure3G and 3H), accompanied by a marked increase in CMs proliferation (eg. Ki67, PH3 and AuB) (Figure 3I) in the border zone of the LV infarct. Four weeks after the TT-10 NPs treatment myocardial infarct size was significantly reduced (Figure 3B and 3C), , which was accompanied by the improved LV function(Figure 3D-3F), and decreased myocardial hypertrophy compared to the control group of pigs (Figure 3J).
Conclusion: TT-10 NPs activates CMs proliferation via YAP signaling pathway, which in turn promotes myocardial regeneration, leading to cardiac structure and function recovery of hearts with acute myocardial infarction in pigs.
  • Wu, Yalin  ( University of Alabama at Birmingham , Birmingham , Alabama , United States )
  • Jiang, Yu  ( University of Alabama at Birmingham , Birmingham , Alabama , United States )
  • Sun, Jiacheng  ( University of Alabama at Birmingham , Birmingham , Alabama , United States )
  • Lawless, Hannah  ( University of Alabama at Birmingham , Birmingham , Alabama , United States )
  • Zhang, Jianyi  ( University of Alabama at Birmingham , Birmingham , Alabama , United States )
  • Author Disclosures:
    Yalin Wu: DO NOT have relevant financial relationships | Yu Jiang: DO NOT have relevant financial relationships | Jiacheng Sun: No Answer | Hannah Lawless: DO NOT have relevant financial relationships | Jianyi Zhang: DO NOT have relevant financial relationships
Meeting Info:

Scientific Sessions 2025

2025

New Orleans, Louisiana

Session Info:

Myocardial Injury and Repair: From Mechanisms to Breakthrough Therapies

Sunday, 11/09/2025 , 11:50AM - 01:00PM

Moderated Digital Poster Session

More abstracts on this topic:
A pharmacist-led, population health approach to optimizing care in patients with hypertension and type II diabetes mellitus in minority groups

Doyle Julie, Haftel Elizabeth, Monroe Janet, Chen Zsu-zsu, Benson Mark, Yankama Tuyen, Adam Atif, Rubin Rochelle

Cardiomyocyte-specific Increases in Forkhead Box M1 (FoxM1) Expression May Promote Cardiomyocyte Proliferation and Improve Recovery from Myocardial Injury in Mice and Pigs

Wu Yalin, Zhou Yang, Wang Yajing, Zhang Jianyi, Wang Yongyu, Walcott Gregory, Nguyen Thanh, Nakada Yuji, Tan Huilan, Jiang Yu, Zhao Jianli, Liu Yanwen

More abstracts from these authors:
Cardiomyocyte-specific Increases in Forkhead Box M1 (FoxM1) Expression May Promote Cardiomyocyte Proliferation and Improve Recovery from Myocardial Injury in Mice and Pigs

Wu Yalin, Zhou Yang, Wang Yajing, Zhang Jianyi, Wang Yongyu, Walcott Gregory, Nguyen Thanh, Nakada Yuji, Tan Huilan, Jiang Yu, Zhao Jianli, Liu Yanwen

Tandem Mass Tagging (TMT)-based Identification of Proteome Signatures for Ischemia-Reperfusion Injury in Swine

Sunny Sini, Sun Jiacheng, Aniqa Sayed, Walcott Gregory, Zhang Jianyi, Namakkal-soorappan Rajasekaran

You have to be authorized to contact abstract author. Please, Login
Not Available