Logo

American Heart Association

  86
  0


Final ID: Su4118

Spatial transcriptomics identifies neurotrophin signaling in mural cell specification

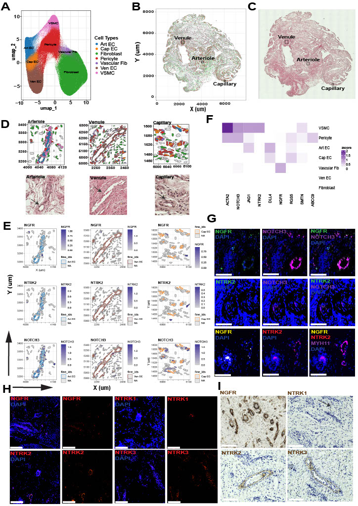
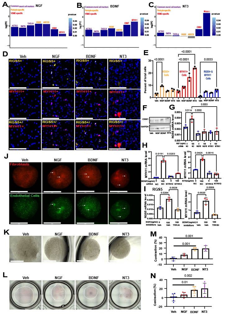
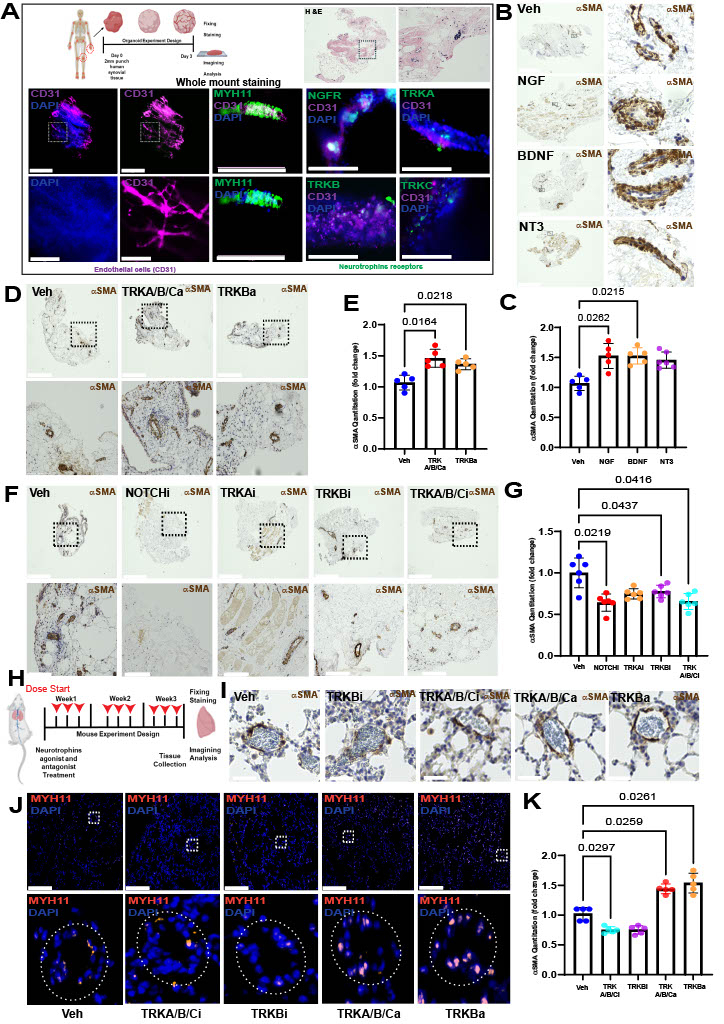
Abstract Body (Do not enter title and authors here): Vascular smooth muscle cells and pericytes are mural cells that maintain the integrity and support the function of blood vessels. The molecular mechanism underlying the specification of pericytes and vascular smooth muscle cells remains elusive. Here, we performed spatial transcriptomics analysis of human tissue microvasculature and identified a Notch-Neurotrophin axis in the specification of human mural cells. Mechanistically, NOTCH3 receptor signaling induces Nerve Growth Factor (NGF)-TRKA signaling by transcriptional upregulation of Nerve Growth Factor Receptor (NGFR) expression, which potentiates TRKA signaling, leading to upregulation of pericyte-specific gene expression. Activation of TRKA induces brain-derived neurotrophic factor (BDNF) and neurotrophin-3 (NT3), leading to upregulation of vascular smooth muscle-specific gene expression and increased cell contractility. In explanted human synovial tissue biopsies containing viable vascular endothelial cells and mural cells, stimulation with NGF, BDNF, or NT3 led to the upregulation of alpha-smooth muscle actin in mural cells and increased vascular wall thickness. In adult mice, systemic administration of neurotrophin receptor agonists induced expression of mural cell marker ACTA2 and vascular smooth muscle cell marker MYH11 in the distal pulmonary arterioles. Our findings suggest neurotrophin signaling downstream of NOTCH3 receptor activation specifies pericyte and vascular smooth muscle cell fate.
  • Khedgikar, Vikram  ( Brigham and Women's Hospital , Boston , Massachusetts , United States )
  • Tran, Miles  ( Brigham and Women's Hospital , Boston , Massachusetts , United States )
  • Kazerounian, Shideh  ( Brigham and Women's Hospital , Boston , Massachusetts , United States )
  • Ce, Gao  ( Brigham and Women's Hospital , Boston , Massachusetts , United States )
  • Prell, Sean  ( Brigham and Women's Hospital , Boston , Massachusetts , United States )
  • Mcintyre, Alexa  ( Brigham and Women's Hospital , Boston , Massachusetts , United States )
  • Bhamidipati, Kartik  ( Brigham and Women's Hospital , Boston , Massachusetts , United States )
  • Presti, Sonia  ( Brigham and Women's Hospital , Boston , Massachusetts , United States )
  • Blazar, Philip  ( Brigham and Women's Hospital , Boston , Massachusetts , United States )
  • Lange, Jeffrey  ( Brigham and Women's Hospital , Boston , Massachusetts , United States )
  • Jones, Morgan  ( Brigham and Women's Hospital , Boston , Massachusetts , United States )
  • Wechalekar, Mihir  ( Flinders University, College of Medicine & Public Health , Adelaide , South Australia , Australia )
  • Wei, Kevin  ( Brigham and Women's Hospital , Boston , Massachusetts , United States )
  • Author Disclosures:
    Vikram Khedgikar: DO NOT have relevant financial relationships | Jeffrey Lange: No Answer | Morgan Jones: No Answer | Mihir Wechalekar: DO have relevant financial relationships ; Research Funding (PI or named investigator):Janssen:Active (exists now) ; Research Funding (PI or named investigator):GSK:Past (completed) | Kevin Wei: DO have relevant financial relationships ; Research Funding (PI or named investigator):Merck:Active (exists now) ; Research Funding (PI or named investigator):10X Genomics:Past (completed) ; Research Funding (PI or named investigator):AnaptysBio:Active (exists now) ; Research Funding (PI or named investigator):Gilead:Active (exists now) ; Consultant:Pfizer:Active (exists now) | Miles Tran: No Answer | Shideh Kazerounian: DO NOT have relevant financial relationships | Gao Ce: No Answer | Sean Prell: DO NOT have relevant financial relationships | Alexa McIntyre: No Answer | Kartik Bhamidipati: No Answer | Sonia Presti: DO NOT have relevant financial relationships | Philip Blazar: No Answer
Meeting Info:

Scientific Sessions 2025

2025

New Orleans, Louisiana

Session Info:

Emerging Pathways and in Vascular Aging and Disease

Sunday, 11/09/2025 , 03:15PM - 04:15PM

Abstract Poster Board Session

More abstracts on this topic:
A Genome-wide CRISPRi Screen Implicates Coronary Artery Disease GWAS Genes as Key Regulators of Adventitial Fibroblast Proliferation

Jackson William, Zhu Ashley, Gu Wenduo, Berezowitz Alexa, Iyer Meghana, Cheng Paul

Analysis of First Morning Urine Transcriptomes in Normotensive and Hypertensive Patients Identify Upregulated Inflammatory and Signaling Pathways Associated with Hypertension

Umanath Kausik, Ortiz Pablo, Sohaney Ryann, Atchison Douglas, Abraham Emmy, Meng Ze, She Ruicong, Adrianto Indra, Levin Albert, Wu Andrew

You have to be authorized to contact abstract author. Please, Login
Not Available