Logo

American Heart Association

  82
  0


Final ID: MP724

Targeting the interleukin-33/ST2 Pathway Attenuates Coronary Arteritis in a Murine Model of Kawasaki Disease

Abstract Body (Do not enter title and authors here): Background: Kawasaki disease (KD) is a systemic vasculitis that primarily affects young children and can result in coronary artery sequelae. The innate immune system plays an essential role in the development of vasculitis in KD. We previously reported that the regulatory mechanisms of the interleukin (IL)-33/suppression of tumorigenicity 2 (ST2) axis in innate immunity might be involved in KD pathophysiology in vitro.
Hypothesis: Therapeutic strategies targeting the IL-33/ST2 axis may ameliorate coronary arteritis in KD.
Methods: Using an established murine model of KD that involves injection of the NOD1 ligand FK565, we investigated the role of the IL-33/ST2 axis in coronary arteritis and evaluated the efficacy of treatments targeting the IL-33/ST2 axis as a novel therapeutic approach.
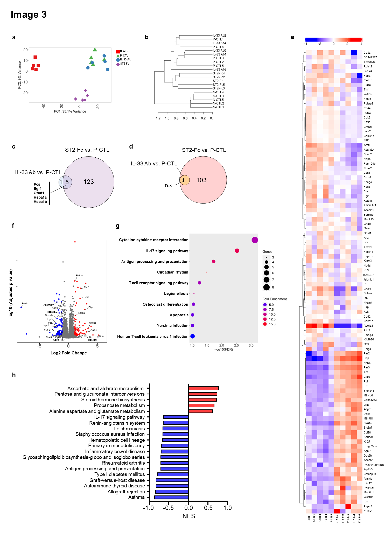
Results: FK565-injected mice exhibited an increased number of IL-33–positive cells in coronary artery tissue. Both the anti-IL-33 antibody and ST2-Fc attenuated the FK565-induced coronary arteritis. Notably, ST2-Fc exhibited a more pronounced anti-inflammatory effect than the anti-IL-33 antibody. Bulk RNA-seq analysis of heart tissue showed that antigen processing and presentation, cytokine–cytokine receptor interaction, and IL-17 signaling pathways were significantly suppressed by the IL-33/ST2 axis-targeting therapies.
Conclusion: These results indicate that IL-33/ST2 axis play a critical role in the development of coronary arteritis in KD via the crosstalk between innate and adaptive immunity. Therapeutic strategies targeting the IL-33/ST2 axis may represent an effective and targeted approach for preventing coronary artery lesions in KD.
  • Okada, Seigo  ( Yamaguchi University , Ube , Yamaguchi , Japan )
  • Oga, Atsunori  ( Yamaguchi University , Ube , Japan )
  • Motomura, Yoshitomo  ( Kyushu University , Fukuoka , Japan )
  • Egami, Naoki  ( Kyushu University , Fukuoka , Japan )
  • Matsuoka, Ryohei  ( Kyushu University , Fukuoka , Japan )
  • Kurakami, Mao  ( Yamaguchi University , Ube , Yamaguchi , Japan )
  • Waniishi, Takako  ( Yamaguchi University , Ube , Yamaguchi , Japan )
  • Ohnishi, Yuji  ( Yamaguchi University , Ube , Yamaguchi , Japan )
  • Yasudo, Hiroki  ( Kyorin University , Mitaka , Japan )
  • Ohga, Shouichi  ( Kyushu University , Fukuoka , Japan )
  • Hasegawa, Shunji  ( Yamaguchi University , Ube , Yamaguchi , Japan )
  • Author Disclosures:
    Seigo Okada: DO NOT have relevant financial relationships | Shouichi Ohga: No Answer | Shunji HASEGAWA: DO NOT have relevant financial relationships | Atsunori Oga: DO NOT have relevant financial relationships | Yoshitomo Motomura: No Answer | Naoki Egami: DO NOT have relevant financial relationships | Ryohei Matsuoka: DO NOT have relevant financial relationships | Mao Kurakami: No Answer | Takako Waniishi: No Answer | Yuji Ohnishi: No Answer | Hiroki Yasudo: No Answer
Meeting Info:

Scientific Sessions 2025

2025

New Orleans, Louisiana

Session Info:

Genetic and Molecular Mechanisms in Congenital Heart Disease: From Pathogenesis to Targeted Therapies

Saturday, 11/08/2025 , 12:15PM - 01:30PM

Moderated Digital Poster Session

More abstracts on this topic:
A Randomized Placebo-Controlled Trial of Pitavastatin Calcium to Treat Combined Dyslipidemia of Obesity in Adolescents – The Pediatric Heart Network Dyslipidemia of Obesity Intervention in Teens (DO IT!) Trial

De Ferranti Sarah, Cartoski Mark, Brothers Julie, San Giovanni Christine, Zachariah Justin, Pena Sandra, Mahle William, Peterson Amy, Magge Sheela, Raghuveer Geetha, Sharma Binu, Arslanian, Md Silva, Kazlova Valiantsina, Sponseller Craig, Freemon Dandrea, Stylianou Mario, Mccrindle Brian, Mietus-snyder Michele, Urbina Elaine, Ware Adam, Teng Jessica, Trachtenberg Felicia, Russell Mark, Shah Amy

Age Associated T cells (TAA cells) expressing Granzyme k are novel cell types in Atherosclerotic plaques.

Patil Mallikarjun, Tyrrell Daniel, Ali Md Akkas, Siam Md Hasanul Banna, Brazell James

More abstracts from these authors:
Hyperglycemia Induces Heterotaxy Syndrome by Lowering Intracellular pH

Matsuoka Ryohei, Kitajima Keiko, Ohga Shouichi, Meno Chikara

Interleukin-33 from Necrotic Tunica Media Plays a Key Role in the Exacerbations of Coronary Arteritis in Kawasaki Disease

Okada Seigo, Sakai Aiko, Ohnishi Yuji, Yasudo Hiroki, Motonaga Takahiro, Fukano Reiji, Waniishi Takako, Sugiyama Masaya, Hasegawa Shunji

You have to be authorized to contact abstract author. Please, Login
Not Available