Logo

American Heart Association

  109
  0


Final ID: 4172153

Novel REV-ERBα/β agonist Ameliorates Heart Failure Induced by Pressure Overload in Mice by Suppressing Aberrant Gene Expression

Abstract Body (Do not enter title and authors here): Background: Circadian clock plays a vital role in heart physiology and diseases. The nuclear receptor REV-ERBα/β is a key component of the circadian clock. Previous study has shown cardiac deficiency of REV-ERBα/β leads to dilated cardiomyopathy, supporting its essential role in healthy heart homeostasis. However, a specific REV-ERBα/β agonist has not been available to directly demonstrate in vivo efficacy in treating heart failure.

Aim: This study aims to test the effect of a novel REV-ERBα/β agonist (P-1799) in a heart failure model induced by pressure overload (transverse aortic constriction, TAC).

Methods: Wild type (WT) C57BL/6J mice underwent sham or TAC surgery at the age of 9 weeks. After TAC, mice were given P-1799 (20 mg/kg/day) or Vehicle (the diluent of the same volume) via intraperitoneal (IP) injection once daily for 6 weeks. Four groups were included: 1799-TAC group (N=8), Vehicle-TAC group (N=8), 1799-Sham group (N=4) and Vehicle-Sham group (N=4). Echocardiography was performed before TAC and 1, 2, 4 and 6 weeks after TAC. Mice hearts were harvested 6 weeks after TAC for pathology. The apexes of the mouse hearts were processed for single nuclei isolation and libraries construction. Both pseudo bulk and cell type specific analysis were performed.

WT and REV-ERBα/β cardiac knockout mice (TKN1N2) underwent sham or TAC surgery as above. Four groups were included: 1799-TAC group (N=10), Vehicle-TAC group (N=8), 1799-Sham group (N=6) and Vehicle-Sham group (N=6). Echocardiogram and postmortem analysis were performed as above.

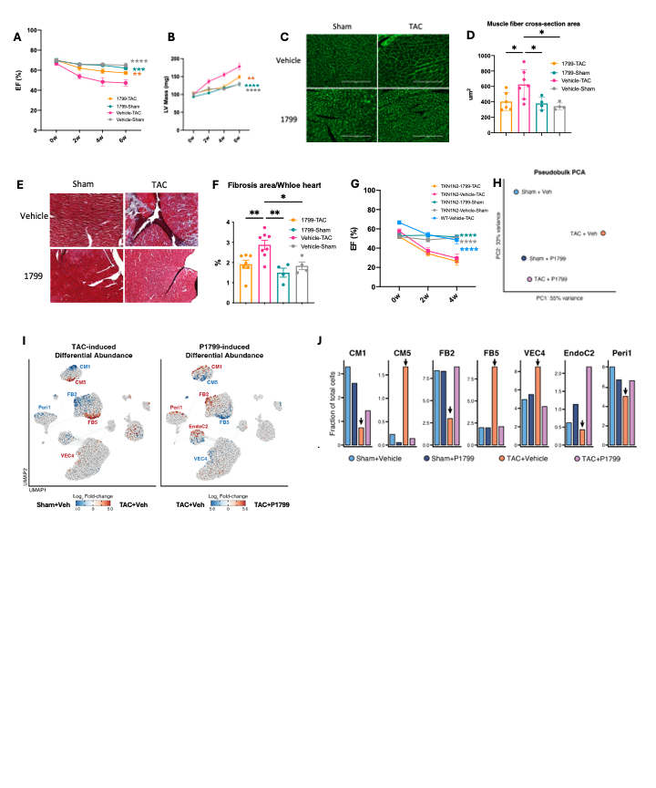
Results: Mice in the 1799-TAC group showed a significantly improved LV ejection fraction (Fig 1A), less hypertrophy (Fig 1B-D) and fibrosis (Fig 1E-F), when compared to mice in the Vehicle-TAC group 6 weeks after TAC. As expected, TKN1N2 mice did not show any cardiac protection from P-1799 treatment, demonstrating target specificity (Fig 1G). Pseudo bulk analysis from snRNAseq showed P-1799 abolished the TAC induced gene expression changes (Fig 1H). Further, TAC induced cell states shift in cardiomyocytes and fibroblasts were abolished by P-1700 treatment.


Conclusions: Novel Rev-erb α/β agonist P-1799 protects cardiac function and ameliorates hypertrophy and fibrosis by directly repress pathological gene expression changes in a murine pressure overload model. P-1799 and other Rev-erb α/β agonist hold the potential as future heart failure therapy.
  • Qi, Lei  ( BAYLOR COLLEGE OF MEDICINE , Houston , Texas , United States )
  • Zhao, Yi  ( The Texas Heart Institute , Houston , Texas , United States )
  • Zhao, Yuanbiao  ( BAYLOR COLLEGE OF MEDICINE , Houston , Texas , United States )
  • Xu, Weiyi  ( Baylor College of Medicine , Houston , Texas , United States )
  • Martin, James  ( BAYLOR COLLEGE OF MEDICINE , Houston , Texas , United States )
  • Burris, Thomas  ( University of Florida , Gainesville , Florida , United States )
  • Li, Xiao  ( Texas Heart Institute , Houston , Texas , United States )
  • Zhang, Lilei  ( BAYLOR COLLEGE OF MEDICINE , Houston , Texas , United States )
  • Author Disclosures:
    Lei Qi: DO NOT have relevant financial relationships | Yi Zhao: No Answer | Yuanbiao Zhao: No Answer | Weiyi Xu: DO NOT have relevant financial relationships | James Martin: DO have relevant financial relationships ; Ownership Interest:YapTx:Active (exists now) ; Research Funding (PI or named investigator):NIH:Active (exists now) | Thomas Burris: DO have relevant financial relationships ; Individual Stocks/Stock Options:Pelagos:Active (exists now) ; Individual Stocks/Stock Options:Asteroid:Active (exists now) ; Individual Stocks/Stock Options:Myonid:Active (exists now) | Xiao Li: DO NOT have relevant financial relationships | Lilei Zhang: DO have relevant financial relationships ; Ownership Interest:Pelagos Parmaceuticals, Inc:Active (exists now)
Meeting Info:

Scientific Sessions 2024

2024

Chicago, Illinois

Session Info:

Late-Breaking Basic Science: Novel Mechanisms in Cardiac Pathophysiology

Sunday, 11/17/2024 , 08:00AM - 09:15AM

Abstract Oral Session

More abstracts on this topic:
Cardiac Myosin Inhibitors Improve Hemodynamics and Symptom Burden in Symptomatic Hypertrophic Cardiomyopathy: An Updated Meta-Analysis

Raheel Mahad, Franco Veronica, Hasan Ayesha, Vallakati Ajay, Goyal Akash, Smith Sakima, Patel Vaiibhav, Kahwash Rami, Lampert Brent, Bole Indra, Foreman Beth, Haas Garrie

ANSWER-HF: A Randomized Controlled Trial of Sacubitril/Valsartan Versus Enalapril in Patients with Chronic Chagas Cardiomyopathy and Reduced Ejection Fraction

Madrini Junior Vagner, Antunes Talita, Damiani Lucas, Jose Grupi Cesar, Mathias Junior Wilson, Lopes Renato, Ramires Felix, Ramos Souza Paulo, Fernandes Fabio, Maria Ianni Barbara, Silva Martins Alan, JadÁn Luzuriaga Georgina Del Cisne, Cardoso Barbosa Fonseca Keila, Ribeiro Orlando, Bispo Da Cruz Allecineia

More abstracts from these authors:
Fibroblasts Are the Primary Contributors to a Disrupted Micro-Environment in End-Stage Pediatric Hypertrophic Cardiomyopathy

Tadros Hanna, Turaga Diwakar, Zhao Yi, Tsai Chang-ru, Adachi Iki, Li Xiao, Martin James

YAP Induces a Pro-Renewal Metabolic State in Cardiomyocytes

Liu Lin, Steimle Jeffrey, Tsai Chang-ru, Li Xiao, Zhao Yi, Carmichael Sandra, Meng Fansen, Martin James

You have to be authorized to contact abstract author. Please, Login
Not Available