Logo

American Heart Association

  122
  0


Final ID: MDP1071

Dual Trajectories of Allopurinol and Colchicine Use and Cardiovascular Outcomes among Older Adults

Abstract Body (Do not enter title and authors here): Background: Several anti-inflammatory and urate-lowering drugs commonly used in gout have shown promise in reducing cardiovascular risk. However, there remains controversy regarding the benefits of concomitant allopurinol and colchicine in cardiovascular risk prevention, and many previous studies have failed to account for time-varying dose and duration of use for both medications. Thus, we aimed to 1) examine dual trajectories of allopurinol-colchicine use and 2) evaluate risk of major adverse cardiovascular events (MACE) according to trajectories.

Methods: Using 2011-2020 Medicare claims, we identified new users of allopurinol. We defined the date of first allopurinol fill as the index date and required continuous enrollment in Medicare Parts A. B, and D for 12 months before and after index date Then, we used group-based multi-trajectory modeling to identify allopurinol and colchicine use patterns by calculating average daily dose for each medication separately during each 2-week period during the first 12 months of allopurinol use. We then constructed inverse probability of treatment weighted Cox survival models to compare time-to-incident MACE across trajectories.

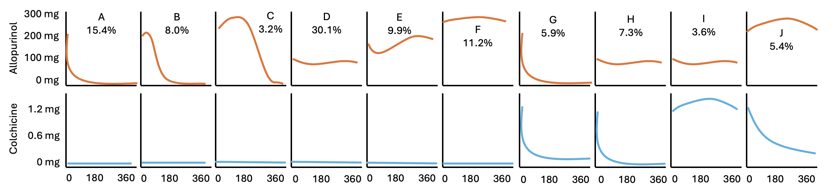
Results: We identified 59,429 beneficiaries (mean age: 73.9; 82.6% non-Hispanic white) and ten unique trajectories including: six trajectories with no colchicine use (Trajectory A-F) and four trajectories with colchicine use (Trajectory G-J). Compared to Trajectory A (rapidly decreasing allopurinol - no colchicine), we observed a lower risk for MACE among Trajectories E (~200 mg allopurinol - no colchicine; aHR: 0.89 [95% CI: 0.87-0.92), F (~300 mg allopurinol - no colchicine; aHR: 0.91 [95% CI: 0.89-0.94]), I (~100 mg allopurinol - ~1.2 mg colchine [stable]; aHR: 0.96 [95% CI: 0.93-0.99]), and J (~300 mg allopurinol - gradually decreasing colchicine; aHR: 0.88 [95% CI: 0.85-0.91]).

Conclusions: These findings suggest that older adults may benefit from interventions aimed at optimizing dose and duration of allopurinol and colchcine when initiating allopurinol among older adults and further support the need for additional research on the role of concomitant allopurinol and colchicine in cardiovascular risk prevention.
  • Morris, Earl  ( University of Florida , Gainesville , Florida , United States )
  • Lo-ciganic, Jenny  ( University of Pittsburgh , Pittsburgh , Pennsylvania , United States )
  • Daniels, Mike  ( UNIVERSITY OF FLORIDA , Gainesville , Florida , United States )
  • Segal, Richard  ( University of Florida , Gainesville , Florida , United States )
  • Vouri, Scott  ( University of Florida , Gainesville , Florida , United States )
  • Smith, Steven  ( University of Florida , Gainesville , Florida , United States )
  • Author Disclosures:
    Earl Morris: DO NOT have relevant financial relationships | Jenny Lo-CIganic: No Answer | Mike Daniels: No Answer | Richard Segal: DO NOT have relevant financial relationships | Scott Vouri: No Answer | Steven Smith: DO NOT have relevant financial relationships
Meeting Info:

Scientific Sessions 2024

2024

Chicago, Illinois

Session Info:

Prescription Precision: Enhancing Medication Adherence in Cardiovascular Disease Management

Sunday, 11/17/2024 , 11:10AM - 12:35PM

Moderated Digital Poster Session

More abstracts on this topic:
Adverse Pregnancy Outcomes and Cardiovascular Disease Risk: Insights from the All of Us Research Program

Renedo Daniela, Schwamm Lee, Kamel Hooman, Matouk Charles, Tal Reshef, Sheth Kevin, Falcone Guido, Chaves-rivera Maria Natalia, Rivier Cyprien, Koo Andrew, Clocchiatti-tuozzo Santiago, Huo Shufan, Sujijantarat Nanthiya, Torres Lopez Victor, Hebert Ryan

A Potential Role for NKG2D, an NK cell receptor, in Accelerated CVD risk in African American Women Living in More Adverse Neighborhood Conditions: Data From the Step It Up Physical Activity Digital Health-Enabled, Community-Engaged Intervention

Baez Andrew, Andrews Marcus, Sandler Dana, Aquino Peterson Elizabeth, Sharda Sonal, Tolentino Katherine Joy, Lopez De Leon Shirley, Seo Jein Eleanor, Cintron Manuel, Pita Mario, Tarfa Hannatu, Baumer Yvonne, Reger Robert, Childs Richard, Powell-wiley Tiffany, Dave Ayushi, Saurabh Abhinav, Mendelsohnl Laurel, Chen Long, Igboko Muna, Wells Ayanna, Marah Marie

More abstracts from these authors:
Higher Blood Pressure Time-in-Target Range May Improve Primary Cardiovascular Outcome in Patients with Hypertension and Coronary Artery Disease

Nguyen Ngoc Thuy Tram, Pepine Carl, Smith Steven

Calcium channel blocker-induced prescribing cascades: Signal detection using high-throughput sequence symmetry analysis

Kulkarni Priyanka, Molk Matthew, Wright Shannon, Calvet Marianna, Pepine Carl, Schmidt Stephan, Vouri Scott, Morris Earl, Smith Steven, Ndai Asinamai, Smith Kayla, Keshwani Shailina, Choi Jaeyoung, Luvera Michael, Hunter Julia, Galvan Rebecca, Beachy Tanner

You have to be authorized to contact abstract author. Please, Login
Not Available