Logo

American Heart Association

  103
  0


Final ID: 4142394

HDL/ApoA1 inhibits macrophage ferroptosis via upregulating NRF2/SLC7A11/GSH pathway

Abstract Body (Do not enter title and authors here): Background: Ferroptosis is a novel type of programmed cell death characterized by excessive lipid peroxides and iron overload inside the cell. SLC7A11/GSH is one of the most important anti-ferroptotic pathways. Macrophage ferroptosis contributes to the progression of atherosclerosis. HDL exerts anti-atherosclerotic effects primarily by promoting cholesterol efflux. Whether HDL also inhibits macrophage ferroptosis is unknown.
Research Questions: This research was aimed to explore the effects and mechanisms of HDL on macrophage ferroptosis.
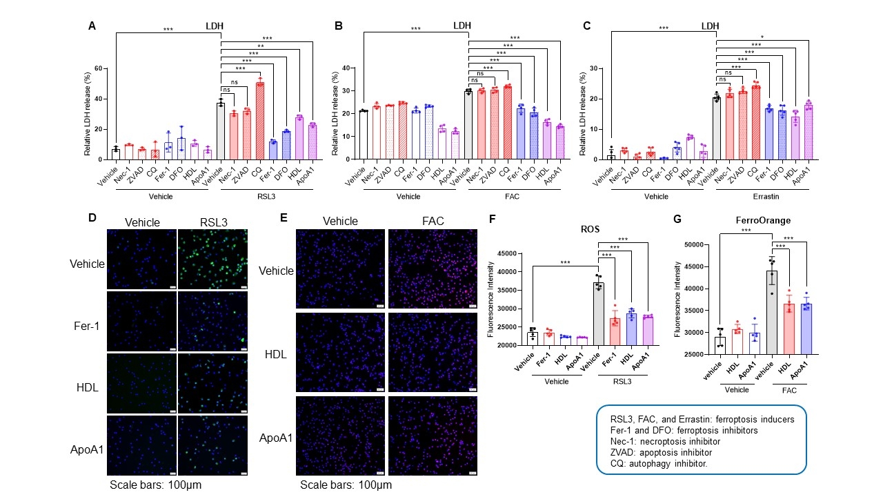
Methods: Macrophage ferroptosis was detected in plaques from patients with coronary artery disease. In vitro, macrophage was induced ferroptosis by multiple inducers and then the cells were treated with either vehicle or HDL or ApoA1. Ferroptosis was measured by detecting multiple ferroptosis markers (lipid peroxide, LDH release, ROS production, and cellular ferrous ion level).
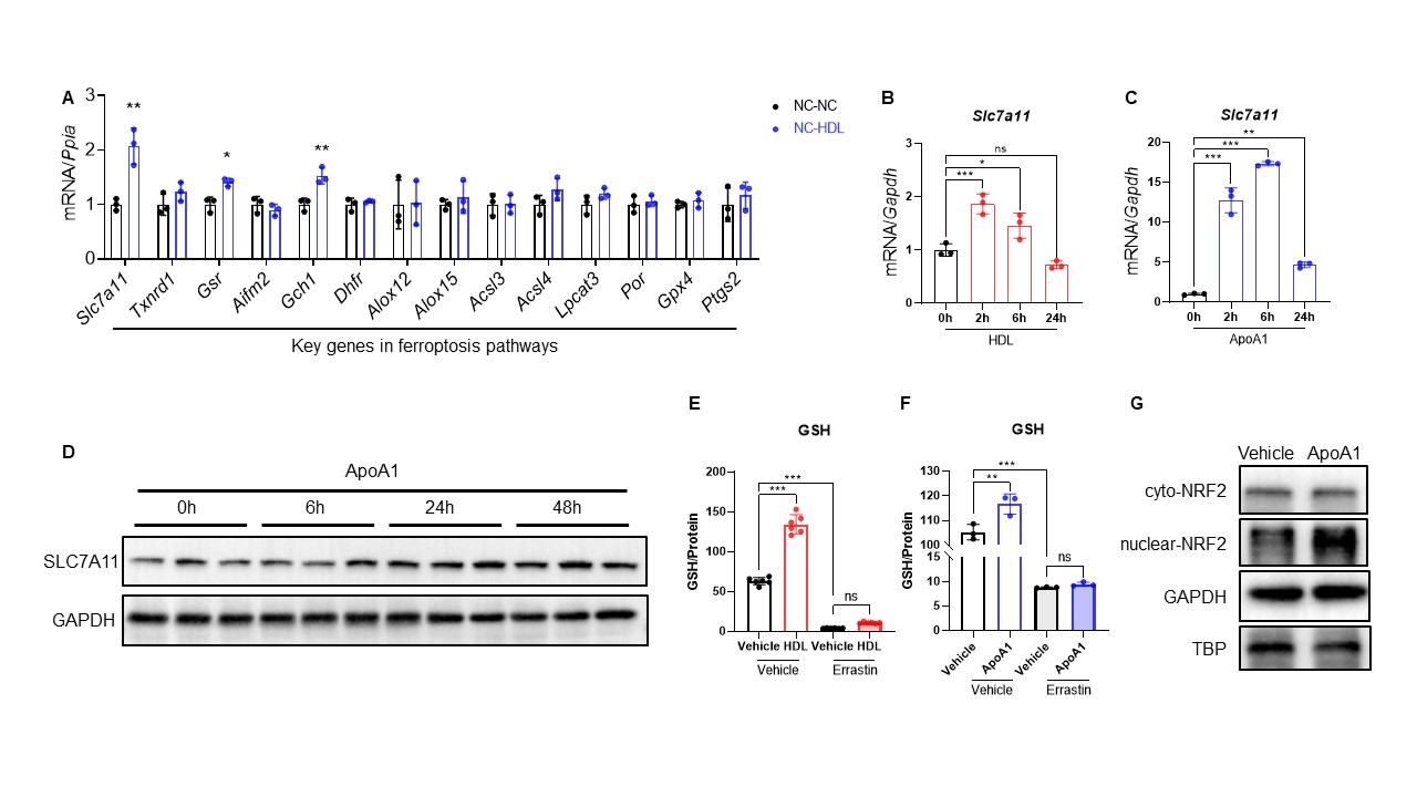
Results: Compared to controls, iron, lipid peroxide and macrophages were co-localized and significantly increased in coronary plaques, suggesting increased macrophage ferroptosis in atherosclerosis. In mouse macrophages, ferroptosis-inducers increased ferroptosis significantly, which was inhibited by HDL and ferroptosis inhibitors, but not neither by inhibitors of apoptosis, necroptosis, or autophagy. ApoA1, the main apolipoprotein on HDL, may account for HDL’s anti-ferroptotic effect. Mechanically, ApoA1 upregulated System Xc- (encoded by SLC7A11), an amino acid antiporter that exchanges intracellular glutamate and extracellular cysteine, thus elevating intracellular GSH and reducing ferroptosis. We further elucidated that ApoA1 activated NRF2, the transcription factor of SLC7A11, by promoting its nuclear translocation.
Conclusion: Our results imply that HDL/ApoA1 inhibits macrophage ferroptosis via upregulating NRF2/SLC7A11/GSH pathway, enriching the regulation and mechanisms of HDL/ApoA1’s anti-atherosclerotic effects.
  • Luo, Yonghong  ( the Second Xiangya Hospital of Central South University , Changsha , China )
  • Yi, Yuting  ( the Second Xiangya Hospital of Central South University , Changsha , China )
  • Deng, Yongjie  ( the Second Xiangya Hospital of Central South University , Changsha , China )
  • Peng, Daoquan  ( the Second Xiangya Hospital of Central South University , Changsha , China )
  • Author Disclosures:
    Yonghong Luo: DO NOT have relevant financial relationships | Yuting Yi: No Answer | Yongjie Deng: DO NOT have relevant financial relationships | Daoquan Peng: No Answer
Meeting Info:

Scientific Sessions 2024

2024

Chicago, Illinois

Session Info:

Crosstalk Between Lipids and Inflammation in Various Tissues

Monday, 11/18/2024 , 08:00AM - 09:15AM

Abstract Oral Session

More abstracts on this topic:
Advanced Lipid Status Parameters in Women With Preeclampsia

Gojkovic Tamara, Saric Matutinovic Marija, Ivanisevic Jasmina, Vladimirov Sandra, Spasojevic Kalimanovska Vesna, Mikovic Zeljko, Stefanovic Aleksandra, Ardalic Daniela, Antonic Tamara, Banjac Gorica, Zeljkovic Aleksandra, Vekic Jelena, Miljkovic Trailovic Milica, Munjas Jelena, Jovicic Snezana

A Health Coach-Based Multi-Level Personalized Strategy Lowers LDL-Cholesterol and Enhances Lipid Control in Veterans with Atherosclerotic Cardiovascular Disease – The VA Lipid Optimization Reimagined Quality Improvement Project at VA New York Harbor Healthcare System

Chen Tina, Ingerman Diana, Haley Leah, Salovaara Priscilla, Nicholson Andrew, Illenberger Nicholas, Natarajan Sundar

You have to be authorized to contact abstract author. Please, Login
Not Available