Logo

American Heart Association

  112
  0


Final ID: MDP791

Random survival forests identify myocardial gene signatures associated with survival in heart failure with preserved ejection fraction

Abstract Body (Do not enter title and authors here): Background: Heart failure with preserved ejection fraction (HFpEF) continues to be poorly understood at the molecular level. While previous studies have identified gene expression signatures unique to HFpEF, genes associated with clinical decompensation have not been determined. Here, we performed exploratory analysis of myocardial RNA-seq data to identify genes associated with event-free survival in HFpEF.

Methods: We analyzed previously published RNA sequencing data of right ventricular septal endomyocardial biopsies from HFpEF patients (n=41) with paired clinical, echocardiographic, and outcome data (including mortality and heart failure hospitalizations). We constructed random survival forests with forward stepwise regularization (the “variable hunting” method) to determine genes associated with time to first event using a combined end-point of heart failure hospitalization or all-cause death. Selection of candidate forest variables was tested with both random and weighted sampling methods.

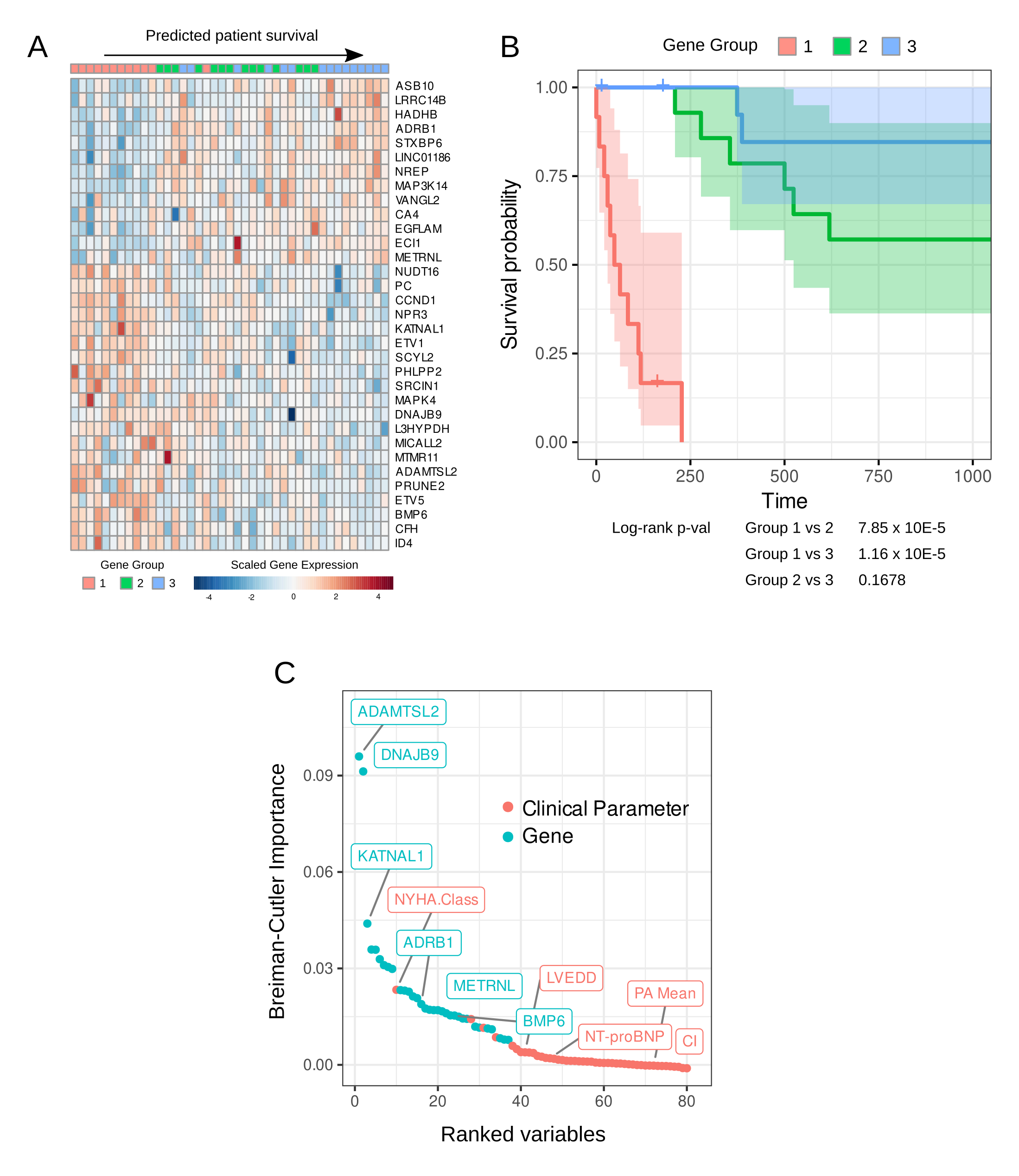
Results: We identified 33 genes that are predictive of survival in HFpEF (Figure 1A). This set includes genes previously implicated in heart failure, including ADAMTSL2, ADRB1, BMP6, and METRNL. Patients with HFpEF were categorized into 3 groups (Gene Group) based on their expression of this survival gene signature. Gene Group 1 had the worst survival compared to Gene Groups 2 and 3 (log rank p values 7.85e-5 for Gene Group 1 vs 2, 1.16e-5 for Gene Group 1 vs 3, adjusted for age, sex, and renal function, Figure 1B). Survival was not significantly different between Gene Groups 2 and 3 (adjusted log-rank p value 0.17). Survival forests constructed using these genes outperform those constructed from clinical and hemodynamic parameters alone (out-of-bag C-index 0.894 vs 0.545). Moreover, in survival forests constructed from both gene data and hemodynamic measurements, individual survival genes consistently showed higher variable importance than clinical/hemodynamic parameters (Figure 1C).

Conclusions: Random survival forests identify myocardial gene signatures that may better model HFpEF prognosis than clinical measurements. Further studies are warranted to validate findings in independent cohorts.
  • Kannan, Suraj  ( Johns Hopkins Hospital , Baltimore , Maryland , United States )
  • Knuttsdottir, Hildur  ( deCODE Genetics , Reykjavik , Iceland )
  • Vaishnav, Joban  ( Johns Hopkins Hospital , Baltimore , Maryland , United States )
  • Bader, Joel  ( Johns Hopkins University , Baltimore , Maryland , United States )
  • Kass, David  ( Johns Hopkins Hospital , Baltimore , Maryland , United States )
  • Sharma, Kavita  ( Johns Hopkins Hospital , Baltimore , Maryland , United States )
  • Hahn, Virginia  ( Johns Hopkins Hospital , Baltimore , Maryland , United States )
  • Author Disclosures:
    Suraj Kannan: DO NOT have relevant financial relationships | Hildur Knuttsdottir: No Answer | Joban Vaishnav: DO have relevant financial relationships ; Consultant:Pfizer:Past (completed) ; Speaker:Alnylam:Past (completed) | Joel Bader: No Answer | David Kass: DO NOT have relevant financial relationships | Kavita Sharma: DO have relevant financial relationships ; Consultant:Alleviant:Active (exists now) ; Consultant:Eli Lily:Active (exists now) ; Consultant:Rivus:Active (exists now) ; Consultant:NovoNordisk:Active (exists now) ; Consultant:Novartis:Active (exists now) ; Consultant:Edwards LifeSciences:Active (exists now) ; Consultant:AstraZeneca:Active (exists now) ; Consultant:Bayer:Active (exists now) | Virginia Hahn: DO NOT have relevant financial relationships
Meeting Info:

Scientific Sessions 2024

2024

Chicago, Illinois

Session Info:

Genomics and Informatics

Sunday, 11/17/2024 , 09:30AM - 10:35AM

Moderated Digital Poster Session

More abstracts on this topic:
Artificial Intelligence-Enhanced Electrocardiographic Phenotyping Unveils Novel Lethal Cardiovascular & Sudden Death Risk Signatures in Traditionally Low Risk Populations

Barker Joseph, Syan Jasjit, Jenkins Alex, Ribeiro Antonio, Annis Jeffrey, Camelo Lidyane, Oliveira Clara, Paixao Gabriela, Brant Luisa, Ribeiro Antonio, Ge Junbo, Fathieh Sina, Kramer Daniel, Waks Jonathan, Brittain Evan, Peters Nicholas, Figtree Gemma, Khattak Gul Rukh, Sau Arunashis, Ng Fu Siong, Pastika Libor, Birdi Aidan, Zeidaabadi Boroumand, Patlatzoglou Konstantinos, Liang Yixiu, Aggour Hesham, El-medany Ahmed

Artificial Intelligence Predicted Age using the Electrocardiogram Predicts Mortality in Adults with Congenital Heart Disease.

Anjewierden Scott, Madhavan Malini, Attia Zachi, Lopez-jimenez Francisco, Friedman Paul, Egbe Alexander, Connolly Heidi, Asirvatham Samuel, Burchill Luke

More abstracts from these authors:
Integrated Multi-Omics Myocardial Analysis Suggests Impaired Alternative Fuel Utilization in Heart Failure with Preserved Ejection Fraction

Keykhaei Mohammad, Koleini Navid, Meddeb Mariam, Tajdini Masih, Mulligan Abigail, Sharma Kavita, Kass David, Hahn Virginia

Prognostic Models for Mortality in an Obese Cohort of Heart Failure with Preserved Ejection Fraction

Jani Vivek, Fisher Eli, Tajdini Masih, Tanacli Radu, Hahn Virginia, Kass David, Sharma Kavita

You have to be authorized to contact abstract author. Please, Login
Not Available