Logo

American Heart Association

  152
  0


Final ID: Sa1098

4-Phenylbutyric Acid Reduces Endoplasmic Reticulum Retention and Partially Restores Function of LDLR p.D622N Mutation In Vitro: A Potential Therapy for Hypercholesterolemia

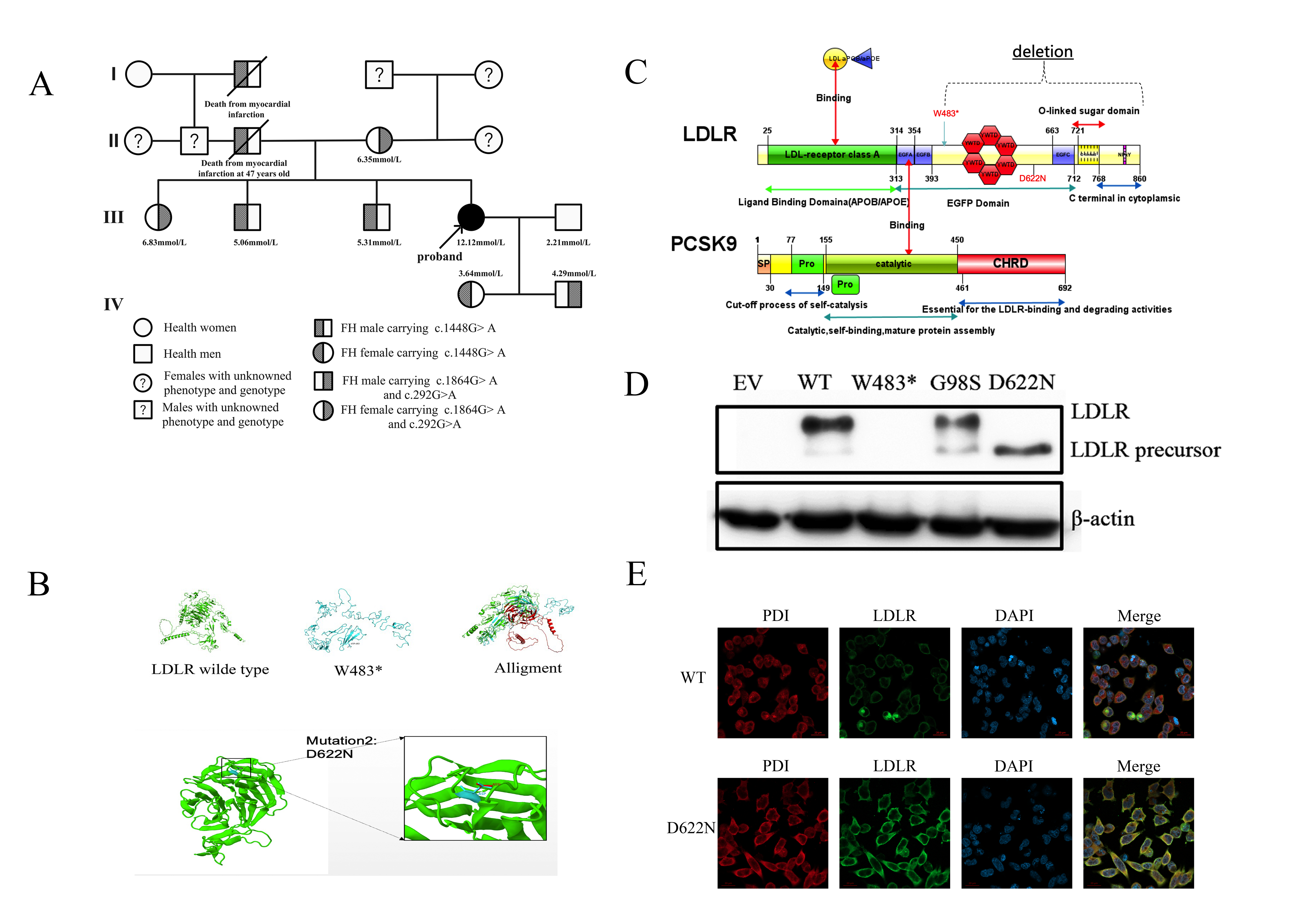
Abstract Body (Do not enter title and authors here): Background: We identified a family with familial hypercholesterolemia (FH). The proband presented with corneal arcus, skin, and tendon xanthomas, significant stenosis in the coronary circumflex and right coronary arteries, and severely elevated plasma LDL levels. Treatment with statins, ezetimibe, PCSK9 monoclonal antibodies (Alirocumab and Evolocumab), and inclisiran, which target LDLR function, resulted in minimal LDL reduction.In China, evinacumab is not available, so the patient has to rely on long-term lipid apheresis (plasma exchange).
Methods: Genetic testing revealed the proband harbored three mutations in the LDLR gene: c.1864G>A (p.D622N), c.1448G>A (p.W483*), and c.292G>A (p.G98S). D622N and G98S were on the same allele, while W483* was on the other allele. Mutant plasmids were constructed and transfected into HEK293T cells. Western blot and immunofluorescence co-localization assays were used to assess LDLR protein expression and localization. The LDLR function was evaluated using Dil-LDL uptake assays. Additionally, cells were treated with 4 mM 4-phenylbutyric acid for 48 hours to examine its impact on LDLR function.
Results: The Western Blot test showed that the W483* mutation broke down the LDLR protein almost completely. The D622N mutation, on the other hand, only showed the precursor form and not the mature form. Finally, the G98S mutation showed that LDLR expression was normal. According to immunofluorescence co-localization, the D622N mutation kept LDLR in the endoplasmic reticulum (ER). Di-LDL uptake tests showed that the G98S mutation could still bind and transport LDL normally. On the other hand, the W483* mutation had almost no LDLR expression or function, and the D622N mutation had ER-retained LDLR that could not bind or transport LDL. After 48 hours of treatment with 4 mM 4-phenylbutyric acid, some of the endoplasmic reticulum retention of D622N-mutant LDLR was alleviated. This facilitated its movement to the cell membrane, partially restoring its ability to bind and transport LDL.
Conclusions: 4-phenylbutyric acid may serve as a potential therapeutic approach for FH patients with LDLR mutations causing ER retention.
  • Wang, Yongxiang  ( The first hospital of Lan zhou University , Lan Zhou , Gan Su , China )
  • Zhang, Piyi  ( The first hospital of Lan zhou University , Lan Zhou , Gan Su , China )
  • Bai, Ming  ( The first hospital of Lan zhou University , Lan Zhou , Gan Su , China )
  • Zhang, Zheng  ( The first hospital of Lan zhou University , Lan Zhou , Gan Su , China )
  • Author Disclosures:
    Yongxiang Wang: DO NOT have relevant financial relationships | piyi zhang: No Answer | ming bai: No Answer | Zheng Zhang: No Answer
Meeting Info:

Scientific Sessions 2024

2024

Chicago, Illinois

Session Info:

Molecular and Cellular Mechanisms of Cardiovascular Disease

Saturday, 11/16/2024 , 02:00PM - 03:00PM

Abstract Poster Session

More abstracts on this topic:
Application of a Centralized Media-Based Strategy for Exception from Informed Consent Community Consultation and Public Disclosure in the Pediatric Prehospital Airway Resuscitation Trial

Wang Henry, Bosson Nichole, Leonard Julie, Ward Caleb, Nishijima Daniel, Adelgais Kathleen, Remick Katherine, Gaither Joshua, Colella Riccardo, Swanson Doug, Goldkind Sara, Stephens Shannon, Hansen Matthew, Jacobsen Kammy, Brown Brittany, Elsholz Cara, Frey Jennifer, Vanburen John, Gausche-hill Marianne, Shah Manish

Overcoming Barriers For Research Participation In Minority Patients In Lp(a)FRONTIERS EXPANSION: A Randomized, Double-Blind, Placebo-Controlled, Multicenter Study To Evaluate Efficacy And Safety Of Pelacarsen In U.S. Black And Hispanic Patients with Elevated Lp(a) And Established ASCVD

Ferdinand Keith, Rodriguez Fatima, Amraotkar Alok, Venkataraman Subha, Ayaz Imran, Antequera Oliver, Cao Hui, Zhu Wenyue, Shapiro Michael

You have to be authorized to contact abstract author. Please, Login
Not Available