Logo

American Heart Association

  135
  0


Final ID: MDP1499

Granzyme B PET Imaging for Non-Invasive Early Diagnosis of Acute Heart Allograft Rejection

Abstract Body (Do not enter title and authors here): BackgroundCardiac transplantation remains the single most effective treatment for end-stage heart failure. Despite the routine use of anti-rejection drugs in clinical practice, approximately 40% of cardiac transplant patients still experience unavoidable rejection. Timely diagnosis of early acute rejection (AR) is essential to prevent further tissue damage. Transplant rejection and graft damage is primarily mediated by recipient cytotoxic CD8+ T cells, which attack allografts by releasing perforin and granzyme B (GzmB).
AimThis study aimed to evaluate whether GzmB-targeted positron emission tomography (PET) imaging agent (68Ga-grazytracer) can characterize T lymphocyte infiltration in AR.
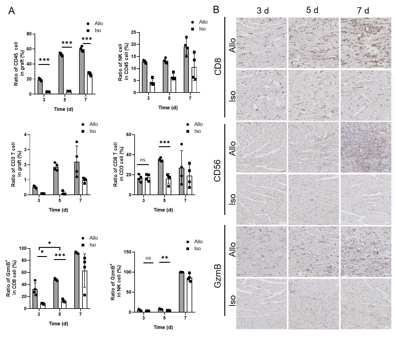
Method Mice were subjected to GzmB-targeted PET/CT on POD 3, 5, and 7. Autoradiography, Masson staining, immunohistochemistry, and flow cytometry were performed to verify the inflammatory infiltration and graft damage . Allograft-bearing mice were intraperitoneally administered with tacrolimus (2 mg kg1) daily from operative day to post-operative day (POD) 7.
ResultThe uptake of 68Ga-grazytracer was observed increased with the extension of rejection time(SUVmax:0.54 ± 0.07 vs. 0.19 ± 0.05 at POD 7 days, P<0.001). To assess 68Ga-grazytracer sensitivity and specificity between isograft and allograft groups, POD 7 PET/CT imaging were analyzed for their catalytic activities by receiver-operating-characteristic(ROC)analysis (AUC=0.95, 95% CI = 0.8143–1). HE staining of the myocardium indicated massive inflammatory cell infiltration and disruption of the myocardial integrity in the allograft myocardium. Immunohistochemistry and flow cytometry showed significantly high expression of GzmB and CD8, in line with the PET/CT imaging results. Autoradiography revealed 68Ga-grazytracer accumulation in the transplanted heart. The 68Ga-grazytracer uptake of treated mice was significantly reduced compared with that in the allograft group (SUVmax: 0.262±0.05% vs. 0.54±0.07 at POD 7 days; P<0.001). Daily treatment with tacrolimus improved heart allograft outcome and graft survival curves revealed complete rejections of the allograft within POD 15±3 days.
ConclusionThis study demonstrated the potential of 68Ga-grazytracer imaging to delineate early non-invasive diagnosis of heart allograft rejection. This study provides an entirely imaging-based method for monitoring allograft status. In the future, the development of imaging of GzmB may be more readily translated into clinical applications.
  • Wei, Zhuxin  ( Fuwai Hospital , Beijing , China )
  • Author Disclosures:
    Zhuxin Wei: DO NOT have relevant financial relationships
Meeting Info:

Scientific Sessions 2024

2024

Chicago, Illinois

Session Info:

Imaging the Sick Pump or the New Replacement Pump

Monday, 11/18/2024 , 12:50PM - 02:15PM

Moderated Digital Poster Session

More abstracts on this topic:
Application of Artificial Intelligence (AI) for Predictive Modelling and Imaging in Cardiac Transplantation - A Systematic Review and Meta-Analysis

Iyer Vardhini Ganesh, Chandra Mohan Trisha, Gupta Aryan, Gupta Era, Prasad Kushal, Kalra Shekhar, Chandramouli Bellur Vinay, Prasad Ananya, Oudit Omar, Magaji Rishikesh R

18F-NaF and 18F-FDG and calcification predict the development of abdominal aortic aneurysms and is attenuated by drug therapy

Nakahara Takehiro, Miyazawa Raita, Iwabuchi Yu, Tonda Kai, Narula Nupoor, Strauss Harry, Narula Jagat, Jinzaki Masahiro

You have to be authorized to contact abstract author. Please, Login
Not Available