Logo

American Heart Association

  147
  0


Final ID: 4141614

Reducing the Risks of Complex Pediatric Cardiovascular Surgery using Glucagon-Like Peptide 1 Peptides

Abstract Body (Do not enter title and authors here): Background: Children with critical congenital heart disease (CHD) often require complex open-heart surgery with long aortic cross-clamp times (XC). Despite refinement in cardioplegia, ventricular dysfunction due to inadequate myocardial protection remains a major clinical challenge. Glucagon-like peptide-1 (GLP-1) has proven cardioprotective properties. This study characterizes the mechanisms of injury of long XC and investigates cardioprotective properties of GLP-1(28-36), a naturally occurring fragment of GLP-1.

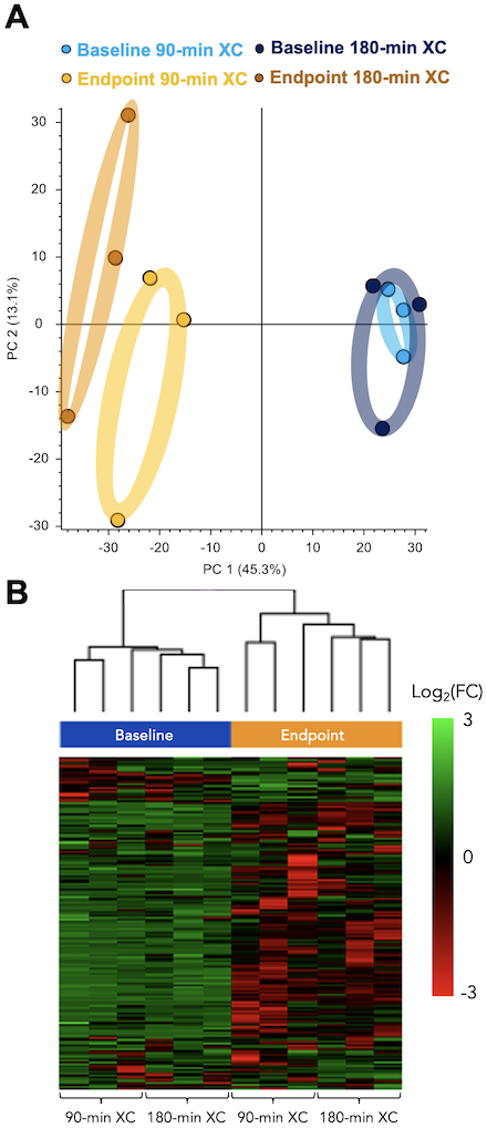
Method & Results: A pediatric surgical model of cardiopulmonary bypass and long XC was developed in 4-5 wk-old Yorkshire pigs. Pigs were subjected to 90-min XC (modelling common CHD repair, e.g. Tetralogy of Fallot) or 180-min XC (modelling complex CHD repair, e.g. corrected transposition). After 90-min XC [n=8], analysis of cardiac function at baseline vs. 2-h post-bypass revealed reduced ejection fraction (55±6% vs. 28±4%; P<0.001) and global longitudinal strain (-11.5±1.5% vs. -6.8±1.2%; P<0.001). Levels of arterial lactate (0.6±0.1 vs. 3.9±0.8 mmol/L; P<0.001), myeloperoxidase (MPO: 39±4 vs. 124±28 ng/mL; P<0.001) and cardiac Troponin-I (cTnI: 0.01±0.01 vs. 4.8±0.6 ng/mL; P<0.001) indicate metabolic- and oxidative-stress and cardiomyocyte injury. Markedly reduced survival after 180- vs. 90-min XC (37.5% vs. 100% survival; n=8/group, P<0.05) was accompanied by more profound cardiac dysfunction, metabolic- and oxidative-stress, and cardiomyocyte injury in pigs surviving 180-min XC. Untargeted plasma metabolomics reveal XC time-dependent signatures (Figure 1). Adding GLP-1(28-36) vs. control SCRAM(28-36) [30nM; n=8/group] to cardioplegia during 90-min XC caused longer time to first heart beat following XC (165±21 vs. 59±7 sec; P<0.001), with markedly reduced oxidative stress (MPO: 74±19 vs. 131±30 ng/mL; P<0.01) and cardiomyocyte injury (cTnI: 1.9±0.4 vs. 5.1±0.7 ng/mL; P<0.001).

Conclusions: In a new model of long XC designed to simulate pediatric surgical repair of common and complex CHD, we demonstrate time-dependent cardiac dysfunction correlating with metabolic- and oxidative-stress and cardiomyocyte injury. Treatment with GLP-1(28-36) reduced injury and may mediate this by inducing hibernation.
  • Lao, Robert  ( University of Toronto , Toronto , Ontario , Canada )
  • Friedberg, Mark  ( The Hospital for Sick Children , Toronto , Ontario , Canada )
  • Husain, Mansoor  ( University Health Network , Toronto , Ontario , Canada )
  • Honjo, Osami  ( The Hospital for Sick Children , Toronto , Ontario , Canada )
  • Kobayashi, Yasuyuki  ( The Hospital for Sick Children , Toronto , Ontario , Canada )
  • Stanisic, Anamaria  ( The Hospital for Sick Children , Toronto , Ontario , Canada )
  • Hui, Wei  ( The Hospital for Sick Children , Toronto , Ontario , Canada )
  • Deng, Mimi  ( University of Toronto , Toronto , Ontario , Canada )
  • Kadowaki, Sachiko  ( The Hospital for Sick Children , Toronto , Ontario , Canada )
  • Siraj, M. Ahsan  ( University Health Network , Toronto , Ontario , Canada )
  • Lamba, Manya  ( University of Toronto , Toronto , Ontario , Canada )
  • Li, Jing  ( The Hospital for Sick Children , Toronto , Ontario , Canada )
  • Author Disclosures:
    Robert Lao: DO NOT have relevant financial relationships | Mark Friedberg: No Answer | Mansoor Husain: No Answer | Osami Honjo: DO NOT have relevant financial relationships | Yasuyuki Kobayashi: DO NOT have relevant financial relationships | Anamaria Stanisic: No Answer | Wei Hui: No Answer | Mimi Deng: DO NOT have relevant financial relationships | Sachiko Kadowaki: DO NOT have relevant financial relationships | M. Ahsan Siraj: DO NOT have relevant financial relationships | Manya Lamba: DO NOT have relevant financial relationships | Jing Li: No Answer
Meeting Info:

Scientific Sessions 2024

2024

Chicago, Illinois

Session Info:

Congenital Heart Surgery and ACHD

Saturday, 11/16/2024 , 01:30PM - 02:45PM

Abstract Oral Session

More abstracts on this topic:
A Metabolomic Study of Cardiac Dysfunction in Hyperglycemia

Yoshida Yilin, Qi Qibin, Cheng Susan, Kaplan Robert, Rodriguez Carlos, Shah Amil, Yu Bing, Nguyen Ngoc Quynh, Moon Eun Hye, Casey Rebholz, Skali Hicham, Arthur Victoria, Echouffo Justin, Ballantyne Christie, Selvin Elizabeth

Angiography-derived FFR-Guided Coronary Artery Bypass Grafting for Patients undergoing Valve Surgery with Concomitant Coronary Artery Disease (FAVOR 4-QVAS): a Randomized Trial

Zhu Yunpeng, Guo Zhigang, Zhu Dan, Zhang Xiquan, Chen Liangwan, Redfors Bjorn, Sandner Sigrid, Gaudino Mario, Tu Shengxian, Zhao Qiang, Cheng Zhaoyun, Zhao Yuan, Zhang Wei, Han Lin, Zhang Chengxin, Yang Sumin, Ma Liang, Qiao Chenhui

More abstracts from these authors:
Preservation of Cardiac Function by Glucagon-Like Peptide-1 (28-36) through Metabolic Modulation and Coronary Vasodilation in a Juvenile Porcine Model of Donation after Circulatory Death

Kadowaki Sachiko, Parker Marlee, Kobayashi Junko, Husain Mansoor, Honjo Osami, Siraj M. Ahsan, Deng Mimi, Lao Robert, Lamba Manya, Li Jing, Nagy Anita, Mueller Brigitte, Fan Chun-po

Soluble adenylyl cyclase prevents cardiac rupture and adverse ventricular remodeling after myocardial infarction.

Siraj M. Ahsan, Lao Robert, Momen Abdul, Zarrin Khat Dorrin, Husain Mansoor

You have to be authorized to contact abstract author. Please, Login
Not Available