Logo

American Heart Association

  147
  0


Final ID: MDP79

Functional evidence of regulation of the NaV1.5 channel through homomeric interaction of its α-subunits in the cellular membrane

Abstract Body (Do not enter title and authors here): Recent structural findings reveled potential interaction between NaV1.5 in the plasma membrane. However, functional effects of this interaction on Na+ current (INa) remain elusive.
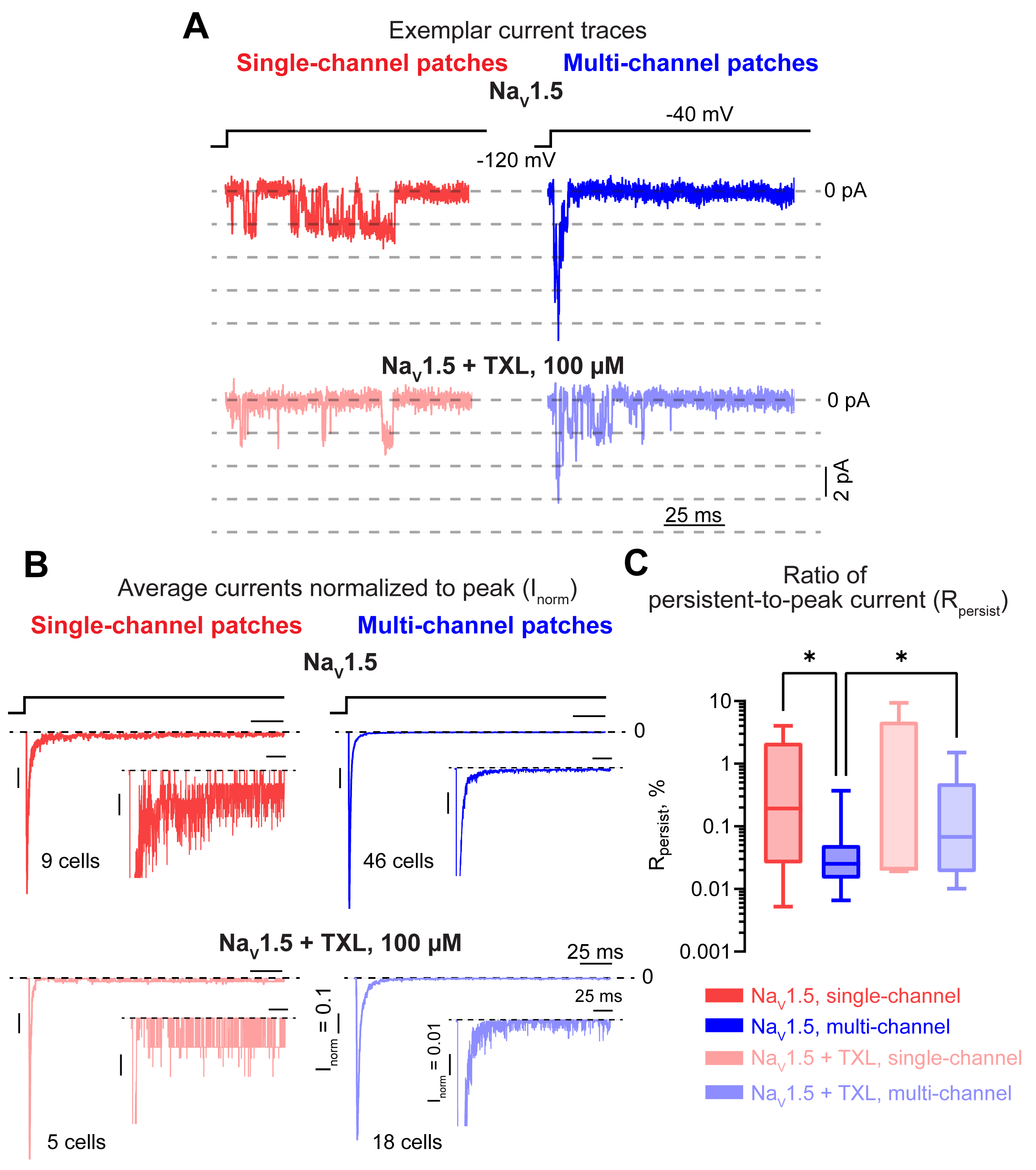
Cell-attached patch-clamp in Chinese hamster ovary (CHO) cells stably expressing NaV1.5 revealed a significant increase in the ratio of persistent-to-peak INa (Rpersist) in single- vs. multi-channel patches. These data suggest that reduced NaV1.5 surface density impacts Rpersist. Indeed, reduction of NaV1.5 membrane density by paclitaxel (TXL, 100 µM, 2 hours) significantly increased Rpersist of multi- but not single-channel patches relative to untreated NaV1.5 expressing cells (Fig. 1). This was further supported by a divergence in peak INa predicted by a single-channel Markov model based on single-channel activity relative to experimental multi-channel recordings. To overcome the limitation of this classical model, we implemented a novel Markov model which accounts for channel interaction. Importantly, this approach not only replicated our experimental findings but also predicted a reduction of a fraction of channels in the fast inactivated state and consequently an acceleration of recovery from fast inactivation in multi-channel recordings (Fig. 2). Consistent with this prediction, experimental application of lidocaine (50 µM), an agent which blocks NaV1.5 during fast inactivation, exhibited reduced inhibitory effect in multi- vs. single-channel patches. Confirming the dependence of Rpersist on NaV1.5 membrane density, whole-cell patch clamp recordings in CHO cells transiently transfected with the inactivation-deficient ΔKPQ-NaV1.5 mutant reveled a significant negative correlation between the magnitude of whole-cell peak INa density and Rpersist. Notably, increasing NaV1.5 cluster density with SB216763 (5 µM) in cardiomyocytes isolated from mice harboring this mutation (ΔKPQ+/-) significantly reduced whole-cell Rpersist relative to untreated myocytes (Fig. 3).
Our study suggests that NaV1.5 homomeric interaction may impact NaV1.5 kinetics and can serve as a therapeutic target for arrhythmia prevention.
  • Tarasov, Mikhail  ( The Ohio State University , Columbus , Ohio , United States )
  • Radwanski, Przemyslaw  ( OHIO STATE UIVERSITY , Columbus , Ohio , United States )
  • Author Disclosures:
    Mikhail Tarasov: DO NOT have relevant financial relationships | Przemyslaw Radwanski: DO NOT have relevant financial relationships
Meeting Info:

Scientific Sessions 2024

2024

Chicago, Illinois

Session Info:

Ion Channels Biology

Saturday, 11/16/2024 , 11:10AM - 12:25PM

Moderated Digital Poster Session

More abstracts on this topic:
Co-Created Intervention Promotes Uptake of Low Sodium Iodized Salt Substitute to Control Hypertension: Results from a Large Community-based Quasi-Experimental Study from India

Srinivasapura Venkateshmurthy Nikhil, Mohan Sailesh, Dubey Manisha, Sehgal Reena, Jarhyan Prashant, Khatkar Rajesh, Konkati Shiva Prasad, Sharma Manika, Ide Nicole, Prabhakaran Dorairaj

Cavernosal and Pudendal Dysfunction in Schlager Hypertensive (BPH/2J) Mice: Impaired α1-Adrenergic Contraction, Endothelium-Dependent Relaxation, and Piezo1 Channel Function

Dos Anjos Moraes Raiana, Priviero Fernanda, Pernomian Laena, Tomazini Goncalves Tiago, Dos Passos Rinaldo, Vieira Dos Santos Cintia, Zhang Tianxin, Silva-velasco Diana, Wenceslau Camilla, Webb R Clinton

More abstracts from these authors:
Ivabradine Associated Atrial Fibrillation Incidence Over 1 Year

Kaur Jasmeen, Anderson Halie, Kim Kibum, Radwanski Przemyslaw, Munger Mark

From Mutation to Dysfunction: The Effect of NaV1.5 Selectivity Filter in Arrhythmia Pathogenesis

Selimi Zoja, Tarasov Mikhail, Meng Xiaolei, Dias Patricia, Moise Bianca, Veeraraghavan Rengasayee, Radwanski Przemyslaw

You have to be authorized to contact abstract author. Please, Login
Not Available