Logo

American Heart Association

  154
  0


Final ID: Sa4176

Continuous nitric oxide inhalation in a murine model of bronchopulmonary dysplasia and pulmonary hypertension

Abstract Body (Do not enter title and authors here): Introduction: Abnormal lung development is associated with respiratory disease and pulmonary hypertension (PH) in children. PH associated with bronchopulmonary dysplasia (BPD) carries significantly morbidity and mortality due to right ventricular (RV) failure.
Aim: to develop an animal model of BPD and PH and examine the effects of chronic nitric oxide (NO) inhalation.
Methods: We exposed C57bl/6J mouse pups to 11% FiO2 starting on post-natal day 2-4 with (11%-NO) or without (11%) continuous inhalation of 10 ppm NO for 8 weeks. Control mice breathed air (21%). At age 8 weeks we evaluated the degree of lung injury by measuring arterial PO2 while breathing 11% FiO2, by obtaining lung pressure-volume curves and by pathological evaluation; on transthoracic echocardiography we evaluated the degree of PH by assessing the ratio between the pulmonary artery acceleration time and the ejection time (PAAT/ET), and the RV function by assessing the tricuspid annular plane systolic excursion (TAPSE). We measured RV systolic pressure (RVSP) and RV hypertrophy with the Fulton’s ratio.
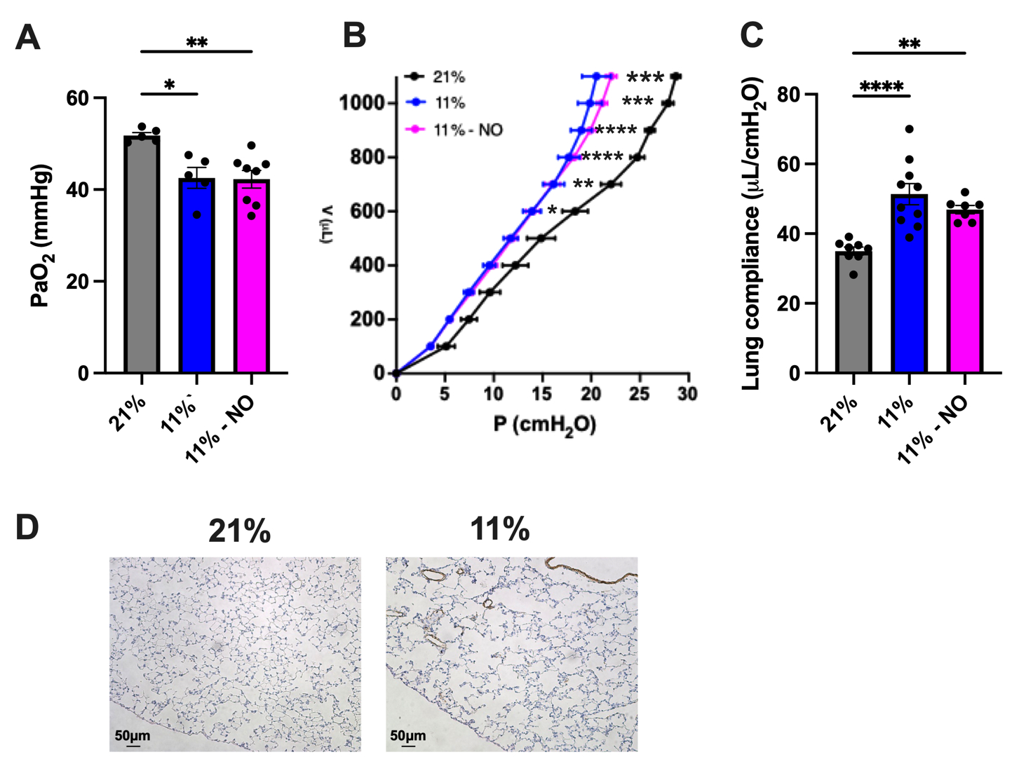
Results: 11% and 11%-NO mice compared to controls had lower PaO2 (42.5±5.1 vs. 42.3±5.4 vs. 51.8±1.4 mmHg, p<0.01), increased lung compliance (51.3±9.6 vs. 46.9±3.2 vs. 35.0±3.3 mL/cmH2O, p<0.001), reduced alveolarization, severe small vessel muscularization and vascular rarefaction (Fig. 1 and 2). Treatment with NO ameliorated the reduction in PAAT/ET and TAPSE that was observed in 11% mice compared to controls (11%-NO vs. 11% vs. 21%: PAAT/ET 0.27±0.03 vs. 0.22±0.04 vs. 0.32±0.04, p<0.0001, TAPSE: (0.85±0.16vs. 0.67±0.10 vs.1.1±0.2 mm, p<0.0001). Similarly, the RVSP of 11% mice was significantly elevated compared to control mice and diminished by NO treatment (11% vs. 21% vs. 11%-NO: 84±7 vs. 28±4 vs. 66±7 mmHg p<0.0001). RV hypertrophy in 11% mice was more severe than in 11%-NO mice compared to controls (Fulton’s ratio: 52±8% vs. 42±6% vs. 22±2%, p<0.0001). The median RV cardiomyocytes cross-sectional area significantly increased in both 11% and 11%-NO mice compared to controls but at a lesser extent in the 11%-NO mice (198[194-201 vs.181[178-183] vs.149[87-240] mm2, p<0.0001) (Fig. 3).
Conclusions: we developed a new mouse model of BPD with associated severe PH and RV dysfunction. Continuous inhaled NO did not improve neonatal hypoxia-induced lung injury but ameliorated PH, RV hypertrophy and function. Translation of this therapy to children with BPD and PH may improve clinical outcomes.
  • Zazzeron, Luca  ( Massachusetts General Hostpial , Stoneham , Massachusetts , United States )
  • Marutani, Eizo  ( Massachusetts General Hostpial , Stoneham , Massachusetts , United States )
  • Lichtenegger, Paul  ( Massachusetts General Hostpial , Stoneham , Massachusetts , United States )
  • Ichinose, Fumito  ( Massachusetts General Hostpial , Stoneham , Massachusetts , United States )
  • Author Disclosures:
    Luca Zazzeron: DO NOT have relevant financial relationships | Eizo Marutani: DO NOT have relevant financial relationships | Paul Lichtenegger: DO NOT have relevant financial relationships | Fumito Ichinose: No Answer
Meeting Info:

Scientific Sessions 2024

2024

Chicago, Illinois

Session Info:

Looking Ahead: New Targets and Therapeutics for Pulmonary Hypertension

Saturday, 11/16/2024 , 02:00PM - 03:00PM

Abstract Poster Session

More abstracts on this topic:
Fatty Acid Binding Protein 4 as Potential Indicator for Gestational Diabetes Mellitus-Induced Fetal Endothelial Dysfunction

Villar Ballesteros Maria De Leyre, Taylor Paul, Morawietz Henning, Brendel Heike, Hengst Clara, Carstens Philine Sophie, Effenberger Deborah, Mittag Jennifer, Giebe Sindy, Fruehauf Alexander, Birdir Cahit

A Dangerous Right Turn: Primary Right Heart Failure in Mechanically Ventilated Patients—-Prevalence, Inpatient Outcomes, and High Use of Advanced ICU Therapies— A Nationwide Analysis

Khan Dawlat, Chaudhry Hammad, Shehzad Dawood, Riaz Muhammad Faisal, Ahmed Mamoon

More abstracts from these authors:
Post-resuscitation Sedation with Dexmedetomidine during Targeted Normothermia Enhances EEG Recovery and Improves Survival in Mice

Sugimoto Yuki, Miyazaki Yusuke, Ikeda Takamitsu, Ichinose Fumito

Mentor

Kim Edy, Ichinose Fumito

You have to be authorized to contact abstract author. Please, Login
Not Available