Logo

American Heart Association

  127
  0


Final ID: MDP812

Valvular oxidized phospholipids correlate with severity of human aortic valvular stenosis

Abstract Body (Do not enter title and authors here): Introduction: Aortic valve stenosis (AVS) is a degenerative disease characterized by progressive calcification and stenosis, driven by a multifactorial inflammatory process. Oxidized phospholipids (OxPL) have been implicated in this process, yet their presence in aortic valve tissue remains unexplored. This study aims to fill this gap by developing a sensitive method to identify and quantify OxPL in the plasma and tissue of patients with severe AVS.

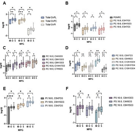
Methods: We obtained aortic valve tissue from 70 patients undergoing aortic valve replacement surgery. The tissue samples were subjected to derivatization with DNPH, followed by LC/MS/MS analysis, enabling the identification and quantification of 60 individual OxPL across five different phospholipid classes.

Results: Our analysis identified 34 OxPL species across five phospholipid classes in human valvular tissue, including oxidized phosphatidylcholine (OxPC), phosphatidylethanolamine (OxPE), phosphatidylinositol (OxPI), and phosphatidylserine (OxPS). OxPC was the most abundant class, with PONPC being the most prevalent molecule, constituting 35% of total OxPL. We observed a significant increase (p<0.05) in 20 OxPL species in valvular tissue when comparing mild to moderate to severe valve stenosis based on pressure gradient. The most significant change occurred between mild and moderate AVS as PONPC increased by 90% (p=0.012) and total OxPC increased by 83% (p=0.004). Compared to plasma, valvular tissue had more OxPS species present and an increase in longer chain fatty acid aldehydes in the SN-2 position of OxPCs.

Conclusion: Our findings indicate that OxPL infiltration of the valve tissue is an early event in the progression of AVS. This suggests that early intervention with OxPL-lowering therapies may prove beneficial in managing AVS.
  • Resch, Craig  ( St. Boniface Hospital Research , Winnipeg , Manitoba , Canada )
  • Stamenkovic, Aleksandra  ( Institut of Cardiovascular Sciences , Winnipeg , Manitoba , Canada )
  • Surendran, Arun  ( St. Boniface Hospital Research , Winnipeg , Manitoba , Canada )
  • Shah, Ashish  ( St Boniface Hospital , Winnipeg , Manitoba , Canada )
  • Ravandi, Amir  ( St Boniface Hospital , Winnipeg , Manitoba , Canada )
  • Author Disclosures:
    Craig Resch: DO NOT have relevant financial relationships | Aleksandra Stamenkovic: DO NOT have relevant financial relationships | Arun Surendran: No Answer | Ashish Shah: DO NOT have relevant financial relationships | Amir Ravandi: DO NOT have relevant financial relationships
Meeting Info:

Scientific Sessions 2024

2024

Chicago, Illinois

Session Info:

Emerging Mechanisms of Cardiovascular Diseases

Sunday, 11/17/2024 , 11:10AM - 12:35PM

Moderated Digital Poster Session

More abstracts on this topic:
Abdominal Aortic Perivascular Adipose Tissue Lipolysis Is Activated In Hypertensive Dahl SS Rats Fed a High-Fat Diet

Chirivi Miguel, Rendon Javier, Lauver Adam, Fink Gregory, Watts Stephanie, Contreras Andres

Cross-talk between oxidized LDL, oxidative stress and renin-angiotensin-aldosterone system: Impact on endothelial function and atherosclerosis

Catar Rusan, Cybularz Maria, Hengst Clara, Villar Ballesteros Maria De Leyre, Lehmann Susann, Schubert Undine, Ludwig Barbara, Ziegler Christian, Bornstein Stefan, Krug Alexander, Walther Thomas, Kamhieh-milz Julian, Moll Guido, Morawietz Henning, Goettsch Claudia, Chen Lei, Zickler Daniel, Taye Ashraf, Hofmann Anja, Brunssen Coy, Muller Gregor

More abstracts from these authors:
Lipidomic signature of acute ischemic and hemorrhagic stroke

Stamenkovic Aleksandra, Chong Michael, Aliani Michel, Pierce Grant, Pare Guillaume, Aukema Harold, Ravandi Amir

Sex Differences in Plasma Acylcarnitines in Patients with STEMI undergoing Primary PCI

Namkoong Jenny, Stamenkovic Aleksandra, Surendran Arun, Ravandi Amir

You have to be authorized to contact abstract author. Please, Login
Not Available