Logo

American Heart Association

  186
  0


Final ID: MDP83

High fat diet induced the premature senescence of white adipose tissue through downregulating SIRT1 expression and promoting its S-nitroslyation modification

Abstract Body (Do not enter title and authors here): Background and Objectives: The dysfunction of subcutaneous white adipose tissue is one of the early manifestations of obesity, which was associated with accelerated cellular process in aging induced by high fat-diet. The premature senescence of adipose-derived mesenchymal stem cells (AMSCs) is the key factor contributing to the aging of subcutaneous white adipose tissue. However, the underlying mechanism was not clear. Here, we explored the role and mechanism of obesity on the aging of white adipose tissue and AMSCs, and evaluated the anti-aging effect of resveratrol on this process.
Methods: Subcutaneous white adipose tissue in non-elderly obese individuals and mice fed with high fat-diet was obtained to detect the TG metabolism and premature senescence. Then the postprandial triglyceride-rich lipoproteins (TRL) after high-fat diet was extracted, and the role and mechanism of TRL on the senescence of AMSCs were explored. Finally, the anti-aging effect of resveratrol on the white adipose tissue and AMSCs was evaluated.
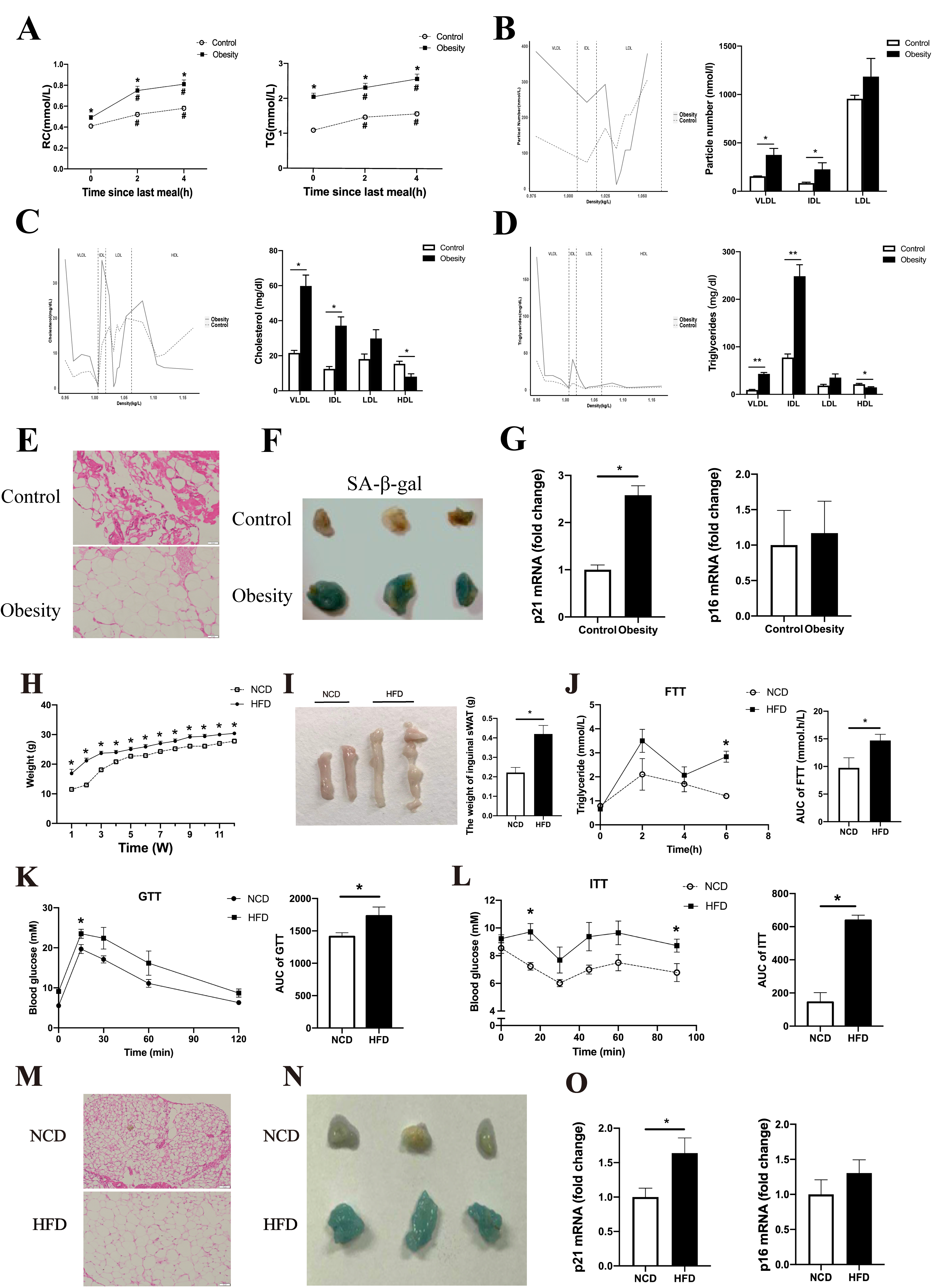
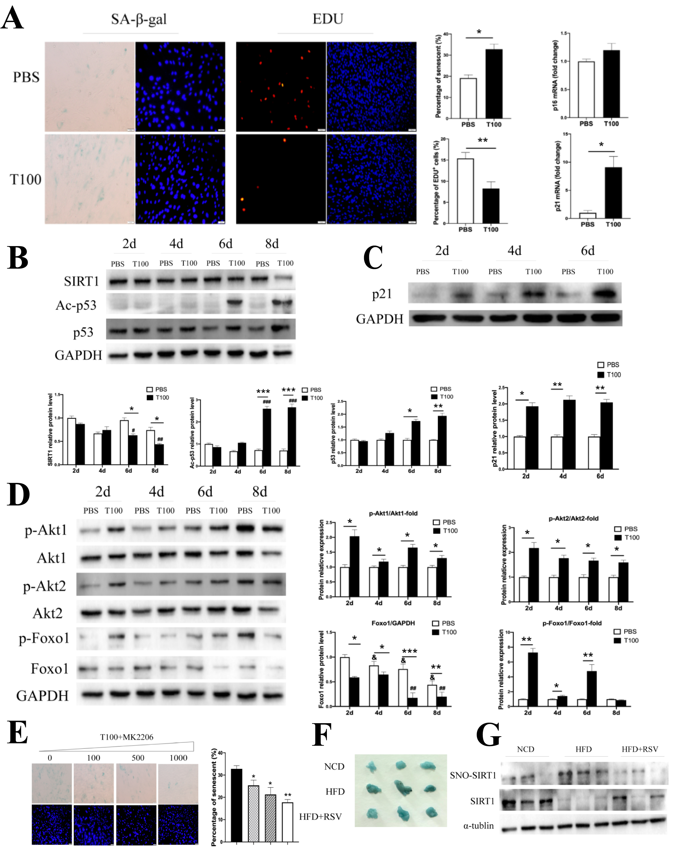
Results: Postprandial TG metabolism was abnormal in non-elderly obese humans and mice, and high-fat diet remarkably aggravated white adipose tissue senescence in mice (Fig. 1). TRL induced the premature senescence of AMSCs, with the downregulation of of silent mating-type information regulation 2 homolog 1 (SIRT1) via protein kinase B/forkhead box protein O1 pathway. Besides, the S-nitrosylation of SIRT1 was increased which was regulated by ten-eleven translocation 1/S-nitrosoglutathione reductase pathway. Resveratrol, a SIRT1 agonist, inhibited the TRL-induced AMSCs senescence, resulting in the amelioration of white adipose tissue senescence in obese mice (Fig. 2).
Conclusions: These findings established a new mechanism for high-fat diet-induced white adipose tissue senescence and provided a potential therapeutic strategy for high-fat diet induced white adipose tissue senescence and metabolic disorders.
  • Xiang, Qunyan  ( Second xiangya hospital of Central South University , Changsha , Hunan , China )
  • Guo, Liling  ( Second xiangya hospital of Central South University , Changsha , Hunan , China )
  • Xu, Jin  ( Second xiangya hospital of Central South University , Changsha , Hunan , China )
  • Xie, Yingying  ( Second xiangya hospital of Central South University , Changsha , Hunan , China )
  • Zhu, Liyuan  ( Second xiangya hospital of Central South University , Changsha , Hunan , China )
  • Wen, Tie  ( Second xiangya hospital of Central South University , Changsha , Hunan , China )
  • Liu, Ling  ( Second xiangya hospital of Central South University , Changsha , Hunan , China )
  • Author Disclosures:
    Qunyan Xiang: DO NOT have relevant financial relationships | Liling Guo: No Answer | Jin Xu: No Answer | Yingying Xie: No Answer | Liyuan Zhu: DO NOT have relevant financial relationships | Tie Wen: No Answer | Ling Liu: No Answer
Meeting Info:

Scientific Sessions 2024

2024

Chicago, Illinois

Session Info:

Aging and Cardiovascular Injury

Saturday, 11/16/2024 , 12:50PM - 02:15PM

Moderated Digital Poster Session

More abstracts on this topic:
Association Between Lp(a) and Cardiovascular Events in Individuals with Peripheral Artery Disease in the Mass General Brigham Lp(a) Registry

Mcclintick Daniel, Gerhard Marie, Januzzi James, Di Carli Marcelo, Secemsky Eric, Bhatt Deepak, Blankstein Ron, Divakaran Sanjay, Biery David, Berman Adam, Besser Stephanie, Shiyovich Arthur, Singh Avinainder, Huck Daniel, Weber Brittany, Bonaca Marc

24-hour Movement Behaviors and BMI Among a National, Diverse Sample of Adolescents

Ajibewa Tiwaloluwa, Master Lindsay, Booker Robert, Wong Mandy, Reichenberger David, Mathew Gina, Buxton Orfeu, Chang Anne-marie, Hale Lauren

You have to be authorized to contact abstract author. Please, Login
Not Available