Logo

American Heart Association

  158
  0


Final ID: 4138304

Macrophage ZIP8 Enhances Efferocytosis and Mitigates Atherosclerosis by Modulating cellular Manganese (Mn) Homeostasis

Abstract Body (Do not enter title and authors here): Abstract
Introduction: ZIP8, also known as SLC39A8, is a transmembrane transporter responsible for the movement of various divalent metal ions. Multiple genome-wide association studies (GWAS) have revealed a significant association between a mutation in ZIP8 (rs13107325; Ala391Thr) and cardiovascular diseases. While its physiologic role is incompletely understood, recent studies implicate that Zn2+ influx into monocytes regulated by ZIP8 is a novel factor determining their adhesion and recruitment to atherosclerotic lesions. The potential role of ZIP8 in modulating macrophage function and thereby influencing the development of atherosclerosis warrants further investigation.
Methods and Results:
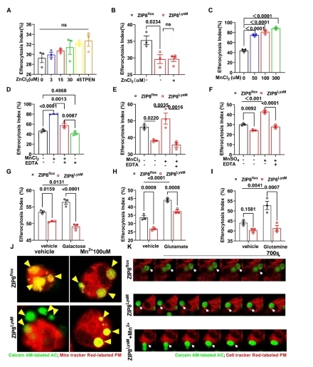
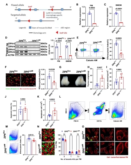
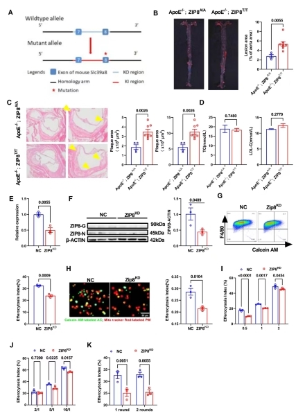
Using an ApoE-/- ZIP8 A393T missense mutation mouse model, we quantified atherosclerotic plaque burden and lipid profiles following induction of atherosclerosis. The presence of the ZIP8 A393T missense mutation resulted in increased necrotic regions and plaque load in the atherosclerosis mouse model, while having no impact on total cholesterol (TC) or low-density lipoprotein cholesterol (LDL-C) levels. Confocal microscopy and flow cytometry to investigate how reduced ZIP8 expression affects macrophage efferocytosis. When siRNA was used to knock down ZIP8 in vitro, macrophage efferocytosis was reduced. Subsequently, Macrophage-specific ZIP8 knockout mice (ZIP8LysM) demonstrated a decrease in the efferocytosis index in primary macrophage. Additionally, in vivo thymic and peritoneal efferocytosis assays showed an impaired efferocytosis phenotype in ZIP8LysM mice. Confocal microscopy showed ZIP8LysM mice have no effect on macrophage binding to apoptotic cells. The lack of or incompleteness of the F-ACTIN ring formed by macrophages surrounding apoptosis in the ZIP8LysM mice, and the prolonged duration of phagocytosis ring formation suggests that the internalization process is compromised. The role of ZIP8 ion transport in the efferocytosis impairment mechanism was also investigated.The regulation of macrophage efferocytosis via the metabolism of D-galactose, glutamine, glutamate, and Zn2+ is unaffected by ZIP8. Mn2+ was identified as a vital regulatory factor in the efferocytosis function of ZIP8 in macrophages.
Conclusions: ZIP8 influences the efferocytotic capacity of macrophages and regulates the clearance of apoptotic cells through Mn2+, suggesting that ZIP8 and Mn2+ hold promise as a key therapeutic targets for the treatment of atherosclerotic cardiovascular diseases.
  • Yi, Ting  ( Department of Cardiovascular Medicine, the Second Xiangya Hospital, Research Institute of Blood Lipid and Atherosclerosis, Central South University, NO.139 Middle Renmin Road, Changsha 410011, Hunan, China. , Changsha , China )
  • Huang, Zhijie  ( Department of Cardiovascular Medicine, the Second Xiangya Hospital, Research Institute of Blood Lipid and Atherosclerosis, Central South University, NO.139 Middle Renmin Road, Changsha 410011, Hunan, China. , Changsha , China )
  • Chen, Ji  ( Department of Cardiovascular Medicine, the Second Xiangya Hospital, Research Institute of Blood Lipid and Atherosclerosis, Central South University, NO.139 Middle Renmin Road, Changsha 410011, Hunan, China. , Changsha , China )
  • Qin, Donglu  ( Department of Cardiovascular Medicine, the Second Xiangya Hospital, Research Institute of Blood Lipid and Atherosclerosis, Central South University, NO.139 Middle Renmin Road, Changsha 410011, Hunan, China. , Changsha , China )
  • Wang, Fengjiao  ( Department of Cardiovascular Medicine, the Second Xiangya Hospital, Research Institute of Blood Lipid and Atherosclerosis, Central South University, NO.139 Middle Renmin Road, Changsha 410011, Hunan, China. , Changsha , China )
  • Li, Chenyu  ( Department of Cardiovascular Medicine, the Second Xiangya Hospital, Research Institute of Blood Lipid and Atherosclerosis, Central South University, NO.139 Middle Renmin Road, Changsha 410011, Hunan, China. , Changsha , China )
  • Yu, Bilian  ( Department of Cardiovascular Medicine, the Second Xiangya Hospital, Research Institute of Blood Lipid and Atherosclerosis, Central South University, NO.139 Middle Renmin Road, Changsha 410011, Hunan, China. , Changsha , China )
  • Wang, Mi  ( Department of Cardiovascular Medicine, the Second Xiangya Hospital, Research Institute of Blood Lipid and Atherosclerosis, Central South University, NO.139 Middle Renmin Road, Changsha 410011, Hunan, China. , Changsha , China )
  • Author Disclosures:
    Ting Yi: DO NOT have relevant financial relationships | Zhijie Huang: No Answer | Ji Chen: No Answer | Donglu Qin: No Answer | Fengjiao Wang: No Answer | Chenyu Li: No Answer | Bilian Yu: No Answer | Mi Wang: DO NOT have relevant financial relationships
Meeting Info:

Scientific Sessions 2024

2024

Chicago, Illinois

Session Info:

Atherosclerosis: Time for Resolution and a Look Beyond Anti-inflammation

Sunday, 11/17/2024 , 09:45AM - 11:00AM

Abstract Oral Session

More abstracts on this topic:
A major uremic toxin indoxyl sulfate impairs macrophage efferocytosis and accelerates atherogenesis: a potential mechanism for cardiovascular risk in chronic kidney disease

Jha Prabhash, Kasai Taku, Vromman Amelie, Holden Rachel, Libby Peter, Tabas Ira, Singh Sasha, Aikawa Elena, Aikawa Masanori, Lupieri Adrien, Sonawane Abhijeet, Le Thanh-dat, Becker-greene Dakota, Chelvanambi Sarvesh, Turner Mandy, Nakamura Yuto, Passos Livia

A Novel Approach to Manage Hypercholesterolemia: The Veterans Affairs Lipid Optimization Reimagined Quality Improvement (VALOR-QI) Program

Djousse Luc, Leesch Tharen, Pena David, Gaziano Michael, Ward Rachel, Wellman Helen, Yel Nedim, Santos Abigail, Delgrande Jen, Fink Abigail, Colson Kristin, Pan Eddie

You have to be authorized to contact abstract author. Please, Login
Not Available