Logo

American Heart Association

  150
  0


Final ID: 4134695

The Effect and Mechanism of Histone Lactylation In Pathological Cardiac Hypertrophy Induced by Pressure Overload

Abstract Body (Do not enter title and authors here): Introduction: Cardiac hypertrophy is characterized by significant metabolic changes, notably an increase in glycolysis. Histone lactylation, a post-translational modification influenced by the glycolytic state of cells, plays a crucial role in regulating gene transcription. However, the relationship between histone lactylation and cardiac hypertrophy remains unclear.
Research Questions: This study aims to elucidate the effects and underlying mechanisms of histone lactylation in the progression of cardiac hypertrophy induced by pressure overload.
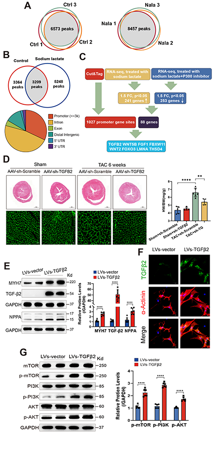
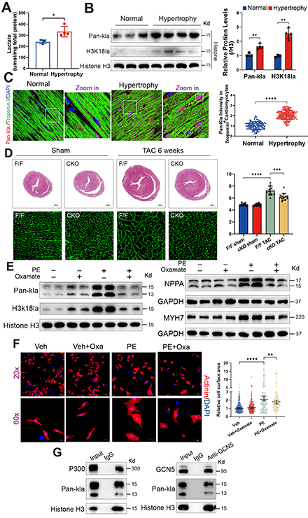
Methods and Results: We observed an increase in histone lactylation levels in hypertrophic hearts from both humans and mice. To investigate further, male mice underwent transverse aortic constriction (TAC) to induce cardiac hypertrophy, followed by either an intraperitoneal injection of Oxamate (an LDHA inhibitor) to reduce histone lactylation or sodium lactate to increase it. Reducing histone lactylation protected the hearts from TAC-induced hypertrophy and fibrosis, preserving cardiac function, while increased histone lactylation exacerbated cardiac hypertrophy and fibrosis, impairing cardiac function. Cardiomyocyte-specific deletion of LDHA also led to a reduction in cardiac hypertrophy. In vitro experiments showed that inhibiting histone lactylation reduced the expression of hypertrophic markers and the hypertrophic growth of cardiomyocytes stimulated by phenylephrine. Using co-immunoprecipitation, we confirmed that P300 and GCN5 are the transferases mediating histone lactylation in cardiomyocytes. Mechanistic studies using the CUT&Tag technique revealed lactate-dependent histone modification was enriched at the promoter of TGFB2, activating its transcription. Inhibiting cardiac-specific TGFB2 expression through adeno-associated viral delivery of shRNA reduced TAC-induced cardiac hypertrophy. Furthermore, TGFB2 overexpression induced a hypertrophic phenotype in cardiomyocytes and activated the PI3K/AKT/mTOR pathways. This hypertrophic phenotype, induced by TGFB2 overexpression, was suppressed by inhibitors of PI3K or AKT.
Conclusion: Our findings reveal a critical role for histone lactylation in the development of pathological cardiac hypertrophy by regulating TGFB2 expression and the PI3K/AKT/mTOR pathway.
  • Chen, Miao  ( Zhejiang Provincial People's Hospital , Hangzhou , China )
  • Wang, Zhen  ( Zhejiang Provincial People's Hospita , Hangzhou , Zhejiang , China )
  • Xu, Hongfei  ( The First Affiliated Hospital of Zhejiang University School of Medicine , Hangzhou , zhejiang , China )
  • Author Disclosures:
    Miao Chen: DO NOT have relevant financial relationships | Zhen Wang: No Answer | Hongfei Xu: No Answer
Meeting Info:

Scientific Sessions 2024

2024

Chicago, Illinois

Session Info:

Hypertrophic Cardiomyopathy: Making Hearts Stronger but Not Pathologic

Sunday, 11/17/2024 , 08:00AM - 09:15AM

Abstract Oral Session

More abstracts on this topic:
Acetylation of Electron Transfer Flavoprotein Alpha Is a Possible Regulatory Mechanism of Fatty Acid Oxidation in Diabetic Hearts

Tatekoshi Yuki, Yano Masaki, Hosoda Ryusuke, Saga Yukika, Kuno Atsushi

3-Mercaptopyruvate Sulfurtransferase is a Critical Regulator of Branched-Chain Amino Acid Catabolism in Cardiometabolic HFpEF

Li Zhen, Doiron Jake, Xia Huijing, Lapenna Kyle, Sharp Thomas, Yu Xiaoman, Nagahara Noriyuki, Goodchild Traci, Lefer David

You have to be authorized to contact abstract author. Please, Login
Not Available