Logo

American Heart Association

  277
  0


Final ID: MDP21

L-shaped association of non-high-density lipoprotein cholesterol to high-density lipoprotein cholesterol ratio (NHHR) and arterial stiffness: a cross-sectional study

Abstract Body (Do not enter title and authors here): Background: Serum lipids and ratios are known to be associated with cardiovascular disease (CVD). However, studies on NHHR and the association with arterial stiffness in the US population have not been reported. We sought to investigate the relationship between NHHR and arterial stiffness by arterial stiffness in subjects from the US population assessed by ePWV.
Methods: This study included 23, 456 adults from the National Health and Nutrition Examination Survey (NHANES) spanning from 2007 to 2016. Multivariate linear regression analysis, threshold effects, smooth curve fitting, and subgroup analysis. We aimed to elucidate the relationship between NHHR and risk of arterial stiffness.
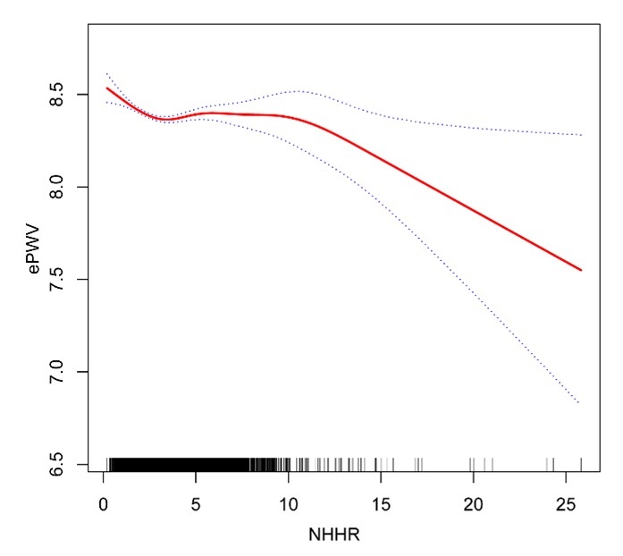
Results: The mean age of the population in this study was 49.56 ± 17.58 yrs. The mean NHHR was 2.97 ± 1.48, and in the fully adjusted model, a negative correlation was observed between NHHR and ePWV scores (β = -0.01, 95% CI: -0.02, -0.00), with the highest tertile of the NHHR having a mean ePWV score that was 0.06 units lower than the lowest quartile of the NHHR by 0.06 units (β = -0.06, 95% CI: -0.09, -0.02; P for trend = 0.0068). An L-shaped relationship between NHHR and ePWV scores was found by using smoothed curve fitting. The cutoff value was 2.13, and in the hypertensive population, the cutoff value was 1.93.
Conclusions: There is an L-shaped association between NHHR levels and atherosclerosis in adults in the United States, and controlling NHHR is clinically important for reducing the risk of developing atherosclerosis.
  • Wei, Taotao  ( Lanzhou University Second Hospital , Lanzhou City , China )
  • Lin, Xin  ( THE SECOND HOSPITAL OF LANZHOU UNIVERSITY , LANZHOU , China )
  • Yu, Jing  ( Lanzhou University Second Hospital , Lanzhou City , China )
  • Author Disclosures:
    Taotao Wei: DO NOT have relevant financial relationships | XIN LIN: No Answer | Jing Yu: No Answer
Meeting Info:

Scientific Sessions 2024

2024

Chicago, Illinois

Session Info:

Clinical and Translational Studies of Lipoproteins and Lipids in Vascular Diseases

Saturday, 11/16/2024 , 12:50PM - 02:15PM

Moderated Digital Poster Session

More abstracts on this topic:
A transformative LDL cholesterol–lowering in vivo CRISPR gene editing medicine that functionally upregulates LDLR in mice and non-human primates

Newmark Judith, Raghav Jimit, Jaskolka Michael, Diner Benjamin, Soman Vikram, Jinadasa Tushare, Apte Ameya, Wu Meng, Bottega Steve, Thakkar Mansi, Agosto Luis, Wrighton Paul, Majithia Deep, Jambard Shreya, Jansson-fritzberg Linnea, Jones Mark, Fletcher Jillian, Weiss Mckenzie, Kaye Emily, Steward Briana, Bochicchio James, Pietrasiewicz Stephen, Iovino Salvatore, Marco Rubio Eugenio, Trong Phan Huu, Chander Nisha, Kazemian Mohammadreza, Lam Kieu, Reid Steve, Dinsmore Michael, Teslovich Tanya, Xie Jenny, Gupta Anshul, Amin Parth, Burkly Linda, Thompson Morgan, Rizal Salu, Bilodeau Maxime, Dong Ruhong, Zhen Wei

A Focus for Improvement - Factors for Lab Adherence in a Pediatric Preventive Cardiology Program

Holsinger Hunter, Porterfield Ronna, Taylor Makenna, Dresbach Bethany, Seipel Brittany, Igwe Chukwuemeka, Alvarado Chance, Tran Andrew

You have to be authorized to contact abstract author. Please, Login
Not Available