Logo

American Heart Association

  111
  0


Final ID: 4124277

Resorcimoline, a Novel Free Radical Scavenger, Exhibits Cardioprotective Effects Following Coronary Ischemia-reperfusion Injury

Abstract Body (Do not enter title and authors here):
Background
Ischemic heart disease remains the leading cause of death worldwide. Early coronary revascularization is the most important treatment. Recent findings have revealed that reactive oxygen species (ROS) can lead to tissue damage following coronary artery revascularization, known as ischemia-reperfusion injury. In this study, we focused on a novel free radical scavenger, resorcimoline (RML). Last year, we reported the scavenging activity of RML in vitro against multiple ROS, confirmed by the electron spin resonance spectrometry.

Hypothesis
Resorcimoline might reduce ROS damage in cardiomyocytes, thereby exerting cardioprotective effects following coronary ischemia-reperfusion injury.

Methods
Nine-to-eleven-week-old male Wistar rats were subjected to acute myocardial ischemia induced by ligation of the left anterior descending coronary artery for 30 minutes. Rats received intravenous injections of RML at 6 mg/kg before the ligation release or saline as a control. The heart sections were double-stained at 24-hour reperfusion with Evans blue and triphenyltetrazolium chloride to assess the infarct area. Cardiac function was evaluated at 2-day and 7-day reperfusion with echocardiography. Myocardial fibrosis was assessed at 7-day reperfusion by Masson’s trichrome staining. Primary cultured rat cardiomyocytes were treated with 10 μM angiotensin II for 3.5 hours and then exposed to RML for 30 minutes. Cellular ROS assay kits were used to assess the levels of ROS in the cardiomyocytes.

Results
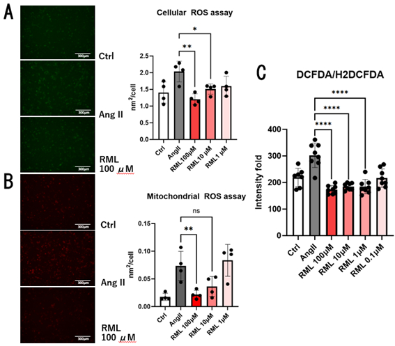
Infarct size in RML-treated animals was significantly smaller than in control animals (41.8±19.4% vs. 60.8±12.9%, p=0.03, Fig. 1A). Apoptotic cells in the border zone were significantly reduced in RML-treated animals (32.0±11.7% vs. 55.1±16.9%, p=0.01, Fig. 1B). Troponin I level in RML-treated animals was significantly lower than in control animals (p=0.04, Fig. 1C). Ejection fraction in RML-treated animals was significantly preserved at 2-day reperfusion and 7-day reperfusion when compared to control animals (p=0.001, p=0.003, Fig. 2A). Myocardial fibrosis area in RML-treated animals was significantly smaller than in control animals (23.9±11.7% vs. 40.6±15.6%, p=0.01, Fig. 2B). RML significantly reduced angiotensin II-induced ROS in cardiomyocytes in a concentration-dependent manner (Fig. 3A,B,C).

Conclusion
Resorcimoline exhibits cardioprotective effects following coronary ischemia-reperfusion injury by reducing the infarct size and ROS damage in cardiomyocytes.
  • Ueno, Kazuhiro  ( Oita University Hospital , Oita , Oita , Japan )
  • Mulorz, Joscha  ( Oita University Hospital , Oita , Oita , Japan )
  • Yoshimura, Kenshi  ( Oita University Hospital , Oita , Oita , Japan )
  • Mori, Kazuki  ( Oita University Hospital , Oita , Oita , Japan )
  • Kawashima, Takayuki  ( Oita University Hospital , Oita , Oita , Japan )
  • Nishida, Haruto  ( Oita University , Oita , Oita , Japan )
  • Higuchi, Akihiro  ( Kanazawa University , Kanazawa , Ishikawa , Japan )
  • Tokumaru, Osamu  ( Oita University , Oita , Oita , Japan )
  • Miyamoto, Shinji  ( Oita University Hospital , Oita , Oita , Japan )
  • Author Disclosures:
    Kazuhiro Ueno: DO NOT have relevant financial relationships | Joscha Mulorz: No Answer | Kenshi Yoshimura: DO NOT have relevant financial relationships | Kazuki Mori: DO NOT have relevant financial relationships | Takayuki Kawashima: DO NOT have relevant financial relationships | Haruto Nishida: DO NOT have relevant financial relationships | Akihiro Higuchi: DO NOT have relevant financial relationships | Osamu Tokumaru: DO NOT have relevant financial relationships | Shinji Miyamoto: No Answer
Meeting Info:

Scientific Sessions 2024

2024

Chicago, Illinois

Session Info:

Novel and Repurposed Agents for Lowering Risk in ACS

Sunday, 11/17/2024 , 03:30PM - 04:30PM

Abstract Oral Session

More abstracts on this topic:
Cardiac Adaptations and Mitochondrial Protection Through Long Noncoding RNA Regulation in Mice and Human Cardiomyocytes Under Ketotic Conditions

Tran Talan, Katragadda Sai Chandra, Almalki Bandar, Murray James, Gill Navdeep, Albensi Benedict, Speth Robert, Robison Lisa, Gurusamy Narasimman

A Randomized Clinical Trial Evaluating Vitamin D Normalization on Major Adverse Cardiovascular-Related Events Among Acute Coronary Syndrome Patients: The TARGET-D Trial

May Heidi, Colipi Dominique, Whiting Tyler, Muhlestein Joseph, Le Viet, Anderson Jeffrey, Babcock Daniel, Wayman Libby, Bair Tami, Knight Stacey, Knowlton Kirk, Iverson Leslie

You have to be authorized to contact abstract author. Please, Login
Not Available