Logo

American Heart Association

  124
  0


Final ID: 4122301

The Role of Hepatic CDS2 in Phosphatidylinositol Homeostasis and Lipid Metabolism

Abstract Body (Do not enter title and authors here): Background: Recent studies in both human genetics and mouse models have highlighted the significance of phosphatidylinositol (PI) in the progression of fatty liver disease (FLD). Despite this, the precise mechanisms underlying PI's role remain elusive.
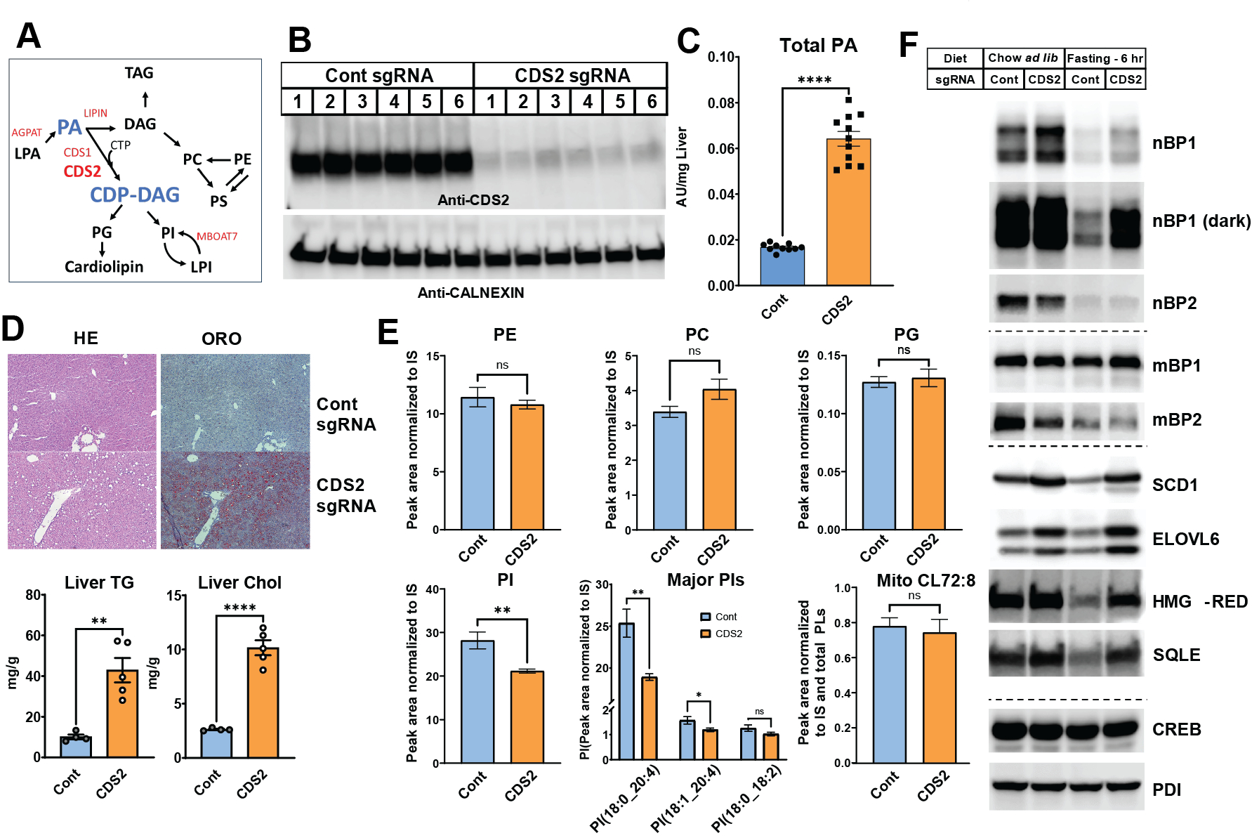
Aims: This study aimed to elucidate the involvement of PI in FLD by disrupting hepatic PI biosynthesis through modulation of CDP-diacylglycerol synthase 2 (CDS2) expression, the primary enzyme in PI biosynthesis (A).
Methods: We generated liver-specific knockouts of CDS2 and SCAP (SREBP cleavage-activating protein) using adeno-associated virus (AAV) expressing sgRNA against each gene. Phospholipid species were analyzed and quantified by LC/MS.
Results: CDS2 liver-specific knockout mice (B, C) exhibited a pronounced development of fatty liver, characterized by elevated triglyceride and cholesterol levels (C). Notably, liver PI levels were significantly reduced in CDS2 knockout mice (E), accompanied by dysregulated activation of sterol regulatory element-binding protein (SREBP) even during fasting conditions (F), leading to increased de novo lipogenesis. Intraperitoneal administration of exogenous PI effectively normalized SREBP cleavage (G), highlighting PI's critical role in SREBP regulation. Furthermore, simultaneous knockout of SCAP with CDS2 restored the normal liver phenotype, implicating SREBP activation as a central mechanism underlying fatty liver development in CDS2 knockout mice (H, I).
Conclusion: Deletion of CDS2 in the liver reduced PI levels, subsequently inducing significant fatty liver due to dysregulated SREBP activation. This study underscores the importance of CDS2 in maintaining PI homeostasis, which in turn regulates SREBP activity and lipid metabolism. Our findings provide valuable insights into the pathogenesis of metabolic disorders and offer potential therapeutic strategies for targeting FLD.
  • Kim, Chai-wan  ( UT Southwestern medical center , Dallas , Texas , United States )
  • Dias Do Vale, Goncalo  ( UT SOUTHWESTERN MEDICAL CENTER , Dallas , Texas , United States )
  • Mcdonald, Jeff  ( UT Southwestern Medical Center , Dallas , Texas , United States )
  • Horton, Jay  ( UT SOUTHWESTERN MEDICAL CENTER , Dallas , Texas , United States )
  • Mitsche, Matthew  ( UNIVERSITY OF TEXAS SOUTHWESTERN MC , Dallas , Texas , United States )
  • Author Disclosures:
    Chai-wan Kim: DO NOT have relevant financial relationships | Goncalo Dias do Vale: No Answer | Jeff McDonald: No Answer | Jay Horton: DO have relevant financial relationships ; Consultant:Merck:Active (exists now) ; Consultant:Regeneron:Active (exists now) ; Consultant:Pfizer:Active (exists now) | Matthew MITSCHE: No Answer
Meeting Info:

Scientific Sessions 2024

2024

Chicago, Illinois

Session Info:

Competing Roles of Lipids in Promotion and Prevention of Atherosclerosis

Monday, 11/18/2024 , 09:45AM - 11:00AM

Abstract Oral Session

More abstracts on this topic:
An Economic Evaluation of Non-HDL-Cholesterol and Apolipoprotein B as Treatment Targets for Lipid-Lowering Therapy in Primary Prevention

Luebbe Samuel, Wilkins John, Moran Andrew, Sniderman Allan, Kohli-lynch Ciaran

DR10624, a First-In-Class, FGF21 Receptor/Glucagon Receptor/GLP-1 Receptor Triple Agonist, Rapidly and Significantly Reduced Triglycerides, Atherogenic Lipids, and Liver Fat in Patients With Severe Hypertriglyceridemia: Primary Results From a Randomized Phase 2 Trial.

Li Jianping, Zhou Zijian, Lv Lingchun, Gan Yulong, Wang Ying, Zhu Chaonan, Xu June, Huang Yanshan, Fang Yongliang, Zhang Long, Fan Yanting, Zhang Shu, Wang Liyun, Qu Yanling, Yin Guotian, Jiang Hongwei

You have to be authorized to contact abstract author. Please, Login
Not Available