Logo

American Heart Association

  150
  0


Final ID: 4122249

Deletion of macrophage dynamin-related protein 1 exacerbates left ventricular remodeling after myocardial infarction by impairing mitochondrial quality maintenance machinery

Abstract Body (Do not enter title and authors here): Background: Macrophage-mediated inflammation plays an important role in the healing process after myocardial infarction (MI). We have previously reported in macrophages that inhibition of dynamin-related protein 1 (Drp1), which induces mitochondrial fission, restrains skewing toward inflammatory phenotype. It is, however, obscure whether macrophage Drp1 promotes left ventricular (LV) remodeling after MI.
Aims: The aim of this study is to elucidate the role of macrophage Drp1 in the mechanisms of LV remodeling after MI.
Methods: C57Bl/6J mice specifically deficient Drp1 in Lysozyme-M+ macrophages (Drp1KO) were created by Cre/loxP technology and underwent ligation of the left anterior descending coronary artery at 8 to 12 weeks of age.
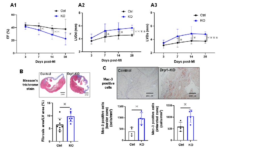
Results: Deletion of macrophage Drp1 decreased LV ejection fraction (38±14 vs. 23±9% at day 28. N=9, p<0.05) and increased LV diameter (LVDd/Ds 5.7±0.4/4.8±0.3 vs. 4.6±0.2/3.7±0.3mm at day 28, N=9, p<0.05) (Figure). Survival rates until 28 days after MI were significantly lower in Drp1KO mice (25 vs. 64%. N=24 and 33, p<0.05). Deletion of Drp1 led to sustained macrophage accumulation and fibrosis of infarcted tissues. TEM revealed that mitophagosomes are decreased in Drp1-deficient macrophages in infarcted hearts. In ex vivo cultured macrophages, siRNA-mediated knockdown of Drp1 impaired mitochondrial fission and LC3-dependent mitophagy. In these macrophages, inhibition of Drp1 by Mdivi-1 for 96 hr, but not for 24 hr, induced mitochondrial DNA (mtDNA) leakage to the cytosol accompanied by increased expression of inflammatory cytokines. Hypoxia and starvation, in addition to Mdivi-1, induced leakage of mtDNA and expression of inflammatory cytokines at 24 hr. These results suggest that impairment of mitochondrial quality maintenance machinery causes leakage of mtDNA that induces inflammation.
Conclusions: Macrophage Drp1 protects the heart from sustained inflammation and adverse cardiac remodeling after MI. Drp1-LC3-mediated mitophagy could be a mechanism that maintains mitochondrial quality and prevents excessive inflammation after MI.
  • Kondo, Yuki  ( University of occupational and environmental health, Japan , Kiyakyusyu , Japan )
  • Koga, Jun-ichiro  ( University of occupational and environmental health, Japan , Kiyakyusyu , Japan )
  • Orkhonselenge, Nasanbadrakh  ( University of occupational and environmental health, Japan , Kiyakyusyu , Japan )
  • Nishimura, Yosuke  ( University of occupational and environmental health, Japan , Kiyakyusyu , Japan )
  • Nomura, Masatoshi  ( Kurume University , Kurume , Fukuoka , Japan )
  • Kataoka, Masaharu  ( University of occupational and environmental health, Japan , Kiyakyusyu , Japan )
  • Author Disclosures:
    Yuki Kondo: DO NOT have relevant financial relationships | Jun-ichiro Koga: DO NOT have relevant financial relationships | Nasanbadrakh Orkhonselenge: DO NOT have relevant financial relationships | Yosuke Nishimura: No Answer | Masatoshi Nomura: No Answer | Masaharu Kataoka: DO NOT have relevant financial relationships
Meeting Info:

Scientific Sessions 2024

2024

Chicago, Illinois

Session Info:

Cardiac and Systemic Metabolic Pathway(s) to Heart Failure

Saturday, 11/16/2024 , 09:45AM - 11:00AM

Abstract Oral Session

More abstracts on this topic:
A multi-proteomic Risk Score Predicts Adverse Cardiovascular Outcomes in Patients with Angina and Non-obstructive Coronary Artery Disease

Huang Jingwen, Lodhi Rafia, Lodhi Saleha, Eldaidamouni Ahmed, Hritani Wesam, Hasan Muhammet, Haroun Nisreen, Quyyumi Arshed, Mehta Puja, Leon Ana, Ko Yi-an, Yang Huiying, Medina-inojosa Jose, Ahmed Taha, Harris Kristen, Alkhoder Ayman, Al Kasem Mahmoud

Age-Related Impairment of Mitochondrial Protein Turnover Exacerbates Pathogenesis of Heart Failure with Preserved Ejection Fraction in Old Mice

Kobak Kamil, Zarzycka Weronika, King Catherine, Borowik Agnieszka, Peelor Frederick, Kinter Michael, Miller Benjamin, Chiao Ying Ann

More abstracts from these authors:
The features of return-to-work anxiety after implantable cardioverter-defibrillator implantation among the Japanese working population

Yamagishi Yasunobu, Watabe Taichi, Nakahara Daiki, Taniguchi Kazunari, Oginosawa Yasushi, Kataoka Masaharu

You have to be authorized to contact abstract author. Please, Login
Not Available