Logo

American Heart Association

  159
  0


Final ID: MDP1112

Empagliflozin Improves Mitochondrial Biogenesis in Pulmonary Arterial Hypertension

Abstract Body (Do not enter title and authors here): Background: Pulmonary arterial hypertension (PAH) is a devastating disease characterized by endothelial proliferation and progressive pulmonary vascular (PV) remodeling. Empagliflozin (EMPA), a sodium glucose cotransporter 2 (SGLT2) inhibitor, benefits heart failure patients, potentially mediated by improved mitochondrial function. This study aimed to explore the impact of EMPA in PAH.
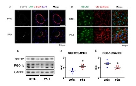
Methods and Results: Immunohistochemistry of pulmonary arteries revealed the expression of SGLT2 in the intima of PAH patients. Microvascular endothelial cells (MVECs) were isolated from lungs of control subjects (CTRL) and PAH patients and found intense expression of SGLT2 in PAH MVECs. Western blot showed significantly higher expression of SGLT2, while PGC-1α, a transcriptional coactivator known as a master regulator of mitochondrial biogenesis, was lower in PAH MVECs compared to CTRL (Image 1). PAH MVECs were treated with EMPA (1 μM) and observed a significant increase of PGC-1α and BMPR2-pSmad1/5/9. Similarly, knockdown of SGLT2 using siRNA resulted in enhanced expression of PGC-1α. Moreover, Seahorse analysis revealed increased oxygen consumption rate and reduced extracellular acidification rate by EMPA, suggesting that EMPA improved mitochondrial respiration. In addition, EMPA attenuated reactive oxygen species and proliferation of PAH MVECs, as revealed by MitoTracker analysis and MTT assay respectively.
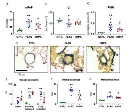
For the in vivo study, Sprague-Dawley rats (120-180 gram) were injected with SU5416 (Week-0) and exposed to hypoxia for 3 weeks followed by normoxia. After randomization at Week-4, rats were treated with EMPA (300 mg/kg in chow, n=12) or placebo (PLAC, n=12). Catheterization and histological analysis were performed at Week-8. EMPA decreased PV resistance index (0.21±0.02 vs. 0.37±0.05 mmHg/mL/min/mm2, p=0.01), ameliorated intima thickening (21.0±7.5 vs. 40.0±7.8%, p<0.01) and vessel occlusion (Image 2).
We further conducted a single-center, open-label, single-arm interventional proof-of-concept study to assess the tolerability of 12 weeks of treatment with 10mg of EMPA as add-on therapy in eight patients with a prior PAH diagnosis. There were no treatment related adverse events during the study time course.
Conclusions: EMPA directly improved mitochondrial biogenesis and attenuated proliferation of MVECs from PAH patients and reversed PV remodeling in experimental PAH. EMPA treatment was feasible in patients with PAH. EMPA may serve as a new therapeutic option for PAH.
  • Yoshida, Keimei  ( Kyushu University , Fukuoka , Japan )
  • Toth, Eszter  ( Amsterdam UMC , Amsterdam , Netherlands )
  • Duijvelaar, Erik  ( Amsterdam Cardiovascular Sciences , Amsterdam , Netherlands )
  • Neep, Beau  ( Amsterdam UMC , Amsterdam , Netherlands )
  • Agarwal, Stuti  ( Stanford University , Palo Alto , California , United States )
  • Pan, Xiaoke  ( Amsterdam UMC , Amsterdam , Netherlands )
  • Sanada, Takayuki  ( Amsterdam UMC , Amsterdam , Netherlands )
  • Yoshida, Yu  ( Amsterdam UMC , Amsterdam , Netherlands )
  • Aman, Jurjan  ( Amsterdam University Medical Center , Amsterdam , Netherlands )
  • Dejesus, Vinicio  ( STANFORD UNIVERSITY , Palo Alto , California , United States )
  • Handoko, Louis  ( Utrecht University Medical Center , Utrecht , Netherlands )
  • Abe, Kohtaro  ( KYUSHU UNIVERSITY , Fukuoka , Japan )
  • Sun, Xiao-qing  ( Amsterdam UMC , Amsterdam , Netherlands )
  • Bogaard, Harm  ( Amsterdam UMC , Amsterdam , Netherlands )
  • Author Disclosures:
    Keimei Yoshida: DO NOT have relevant financial relationships | Vinicio Dejesus: DO NOT have relevant financial relationships | Louis Handoko: No Answer | Kohtaro Abe: DO NOT have relevant financial relationships | Xiao-Qing Sun: No Answer | Harm Bogaard: DO NOT have relevant financial relationships | Eszter Toth: DO NOT have relevant financial relationships | Erik Duijvelaar: DO NOT have relevant financial relationships | Beau Neep: DO NOT have relevant financial relationships | Stuti Agarwal: DO NOT have relevant financial relationships | Xiaoke Pan: No Answer | Takayuki Sanada: No Answer | Yu Yoshida: No Answer | Jurjan Aman: DO NOT have relevant financial relationships
Meeting Info:

Scientific Sessions 2024

2024

Chicago, Illinois

Session Info:

Metabolic and Proteomic Regulators of Pulmonary Hypertension: From Molecules to Man

Sunday, 11/17/2024 , 11:10AM - 12:35PM

Moderated Digital Poster Session

More abstracts on this topic:
A Novel tRNA-Derived Small RNA, tRF-1:32-Glu-TTC-2-M2, Regulates Right Ventricular Remodeling and Fibrosis by Targeting P4HA2 in Pulmonary Arterial Hypertension

Chen Yusi

A Multicenter Study of Detection of Pulmonary Hypertension Based on Point-of-Care 12- Lead ECG Data

Dubrock Hilary, Wieczorek Mikolaj, Hackett Sarah, Alger Heather, Carlson Katherine, Klugherz Paul, Carter Rickey, Wagner Tyler, Johnson Patrick, Frantz Robert, Strom Jordan, Waks Jonathan, Agarwal Richa, Hemnes Anna, Steinberg Benjamin, Pandey Ambarish

More abstracts from these authors:
Activation of prostaglandin E receptor 4 attenuates pulmonary vascular remodeling and pulmonary hypertension in monocrotaline-exposed rats via non-inflammatory pathway

Kimuro Keiji, Yoshida Keimei, Izumi Ryo, Imabayashi Misaki, Masaki Kohei, Hosokawa Kazuya, Abe Kohtaro

Inhibition of PDE10A Attenuates Pressure Overload-induced Right Ventricular Dysfunction via Modulation of Calcium Signaling and β-Catenin Pathways

Nakashima Shunsuke, Ikeda Masataka, Shinohara Keisuke, Katsuki Shunsuke, Matoba Tetsuya, Matsushima Shouji, Kinugawa Shintaro, Abe Kohtaro, Hashimoto Toru, Kai Takashi, Yamamoto Yuta, Noda Eri, Ikeda Yuki, Suenaga Tomoyasu, Toyohara Takayuki, Yoshida Keimei

You have to be authorized to contact abstract author. Please, Login
Not Available