Logo

American Heart Association

  116
  0


Final ID: MDP1357

Empagliflozin Inhibits the Mobilization of CCR2+ Monocyte-Derived Macrophages by Reducing CCL2 Expression in Fibroblasts and Slows the Progression of Heart Failure After Pressure Overload.

Abstract Body (Do not enter title and authors here): The positive effects of sodium glucose co-transporter-2 (SGLT2) inhibitors on reducing cardiovascular mortality and hospitalizations due to heart failure have been well established. Although numerous theories propose explanations for the cardioprotective actions of SGLT2 inhibitors, these hypotheses primarily rely on initial findings and require further validation. Studies have shown that immune cells, particularly macrophages marked by C-C chemokine receptor type 2 (CCR2), contribute to the progression of heart failure by infiltrating the myocardium and inducing detrimental structural changes following myocardial infarction or pressure overload.
This study aims to investigate whether SGLT2 inhibitors can mitigate heart damage by inhibiting the migration of CCR2+ monocyte-derived macrophages.
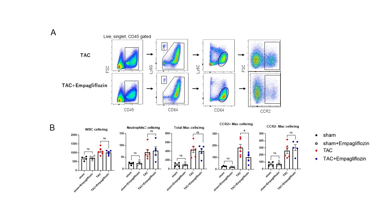
In this experiment, male B6 mice were subjected to transverse aortic constriction (TAC) to induce heart failure. Two weeks post-TAC, with heart function confirmed as equal across all groups by echocardiography, one group began receiving daily oral doses of empagliflozin, while another served as the control. At four weeks post-TAC, cardiac function was reassessed. The animals were then euthanized, and their hearts were analyzed using flow cytometry, staining, and qPCR to evaluate heart failure and the involvement of immune cells. Additionally, isolated cardiac fibroblasts were subjected to cyclic stretching to mimic post-TAC mechanical stress.
Treatment with empagliflozin resulted in improved cardiac function and reduced congestion in the heart and lungs, indicating alleviation of heart failure. The treatment notably decreased myocardial fibrosis, evident from Picrosirius-red staining and reduced expression of fibrosis-related mRNA. Importantly, empagliflozin specifically reduced the number of CCR2-positive macrophages in the heart, without affecting other types of immune cells. In cardiac fibroblasts that underwent cyclic stretching, empagliflozin pre-treatment diminished the expression of C-C motif chemokine ligand 2 (CCL2), the ligand for CCR2.
Empagliflozin’s ability to suppress CCL2 expression in fibroblasts and curtail the recruitment of CCR2+ macrophages may represent a potential strategy to decelerate heart failure progression. These findings advance our understanding of the cardioprotective mechanisms of SGLT2 inhibitors and propose novel therapeutic avenues for heart failure management.
  • Morishita, Shun  ( Kansai Medical University , Hirakata city, Osaka , Japan )
  • Horitani, Keita  ( Kansai Medical University , Hirakata city, Osaka , Japan )
  • Shiojima, Ichiro  ( KANSAI MEDICAL UNIVERSITY , Hirakata , Japan )
  • Author Disclosures:
    Shun Morishita: DO NOT have relevant financial relationships | Keita Horitani: DO NOT have relevant financial relationships | Ichiro Shiojima: DO have relevant financial relationships ; Research Funding (PI or named investigator):Otsuka Pharmaceutical:Past (completed) ; Research Funding (PI or named investigator):Sanwa Kagaku Kenkyusho:Past (completed) ; Research Funding (PI or named investigator):Sumitomo Pharma:Past (completed) ; Research Funding (PI or named investigator):Nippon Boehringer Ingelheim:Past (completed) ; Research Funding (PI or named investigator):Bayer Pharma Japan:Past (completed)
Meeting Info:

Scientific Sessions 2024

2024

Chicago, Illinois

Session Info:

SGLT-2 Inhibition in Heart Failure: Beyond the RCTs. What Else Do We Know?

Monday, 11/18/2024 , 09:30AM - 10:55AM

Moderated Digital Poster Session

More abstracts on this topic:
ANSWER-HF: A Randomized Controlled Trial of Sacubitril/Valsartan Versus Enalapril in Patients with Chronic Chagas Cardiomyopathy and Reduced Ejection Fraction

Madrini Junior Vagner, Antunes Talita, Damiani Lucas, Jose Grupi Cesar, Mathias Junior Wilson, Lopes Renato, Ramires Felix, Ramos Souza Paulo, Fernandes Fabio, Maria Ianni Barbara, Silva Martins Alan, JadÁn Luzuriaga Georgina Del Cisne, Cardoso Barbosa Fonseca Keila, Ribeiro Orlando, Bispo Da Cruz Allecineia

A Machine Learning Algorithm to Detect Pediatric Supraventricular Tachycardia Risk from Baseline ECGs

Arezoumand Amirhossein, Danala Gopichandh, Masnadi Khiabani Parisa, Ebert David, Behere Shashank

More abstracts from these authors:
Spatial Organizations of Heterochromatin Underlie Cardiomyocyte Nuclear Structural Integrity Against Mechanical Stress

Fujiwara Keita, Kimura Hiroshi, Yoshimura Shige H, Nakamura Tomoyuki, Hirai Maretoshi, Inoue Tadashi, Kimoto Aya, Zixian Jiang, Tokuhiro Keizo, Yasukochi Yoshiki, Akama Tomoya O, Cai Chen-leng, Shiojima Ichiro

You have to be authorized to contact abstract author. Please, Login
Not Available